1、火电的排放标准
2011年发布的《火电厂大气污染物排放标准(GB 13223-2011)》,对火电厂烟尘、二氧化硫以及氮氧化物等污染物排放提出了更高的要求,也被称为有史以来最严的火电厂排放标准。那这个最严的标准到底有多严呢?列举几个关键指标。
表1:火电的排放标准

说明:1为广西、重庆、四川和贵州省执行标准;2为2003年之前建成的项目执行标准。
2、火电的补贴标准
如果火力发电机组按规定安装脱硫、脱硝和除尘环保设施,排放标准达到排放要求,其上网电量在现行上网电价基础上执行脱硫、脱硝和除尘电价加价等环保电价政策。目前,脱硫电价加价标准为每千瓦时1.5分钱,脱硝电价为1分钱,除尘电价为0.2分钱,累计0.027元/度。
如果所有的火电都进行脱硫脱硝,那国家要给火电多少补贴呢?
我收集了2008~2014年共7年的火电发电量数据,并计算了如果每度电都进行脱硫脱硝的话国家的补贴,如下表所示。
表2:火电全部进行脱硫脱硝需要的补贴估算

这张表似乎比较抽象。我们把这几年给予风电和光伏的补贴(根据发电量粗估)来对比一下吧。

火力发电虽然享受环保电价的补贴,但仍然还会排放SO2、NO2、烟尘等污染物(如表1),排放着温室气体CO2,国家未来要拿出大量的资金治理酸雨、雾霾;同时,我们要为火电的排放付出健康的代价、气候变化的代价。
再来看看相对于火电,光伏的节能减排效果吧!
3、光伏的节能减排效果
1、CO2减排量
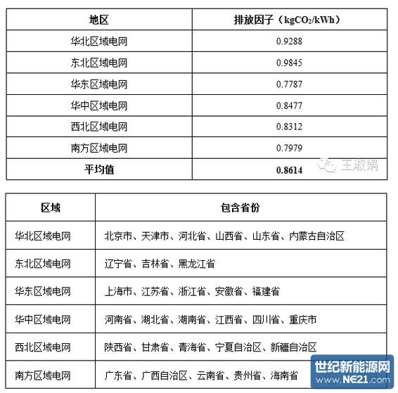
国家发改委气候变化司每年都会公布中国不同区域的CO2减排因子(即每度电减排的CO2当量),下表是2014年的最新数据。
表3:各地区的减排因子

2、节约标煤量,SO2、粉尘减排量
根据国内最权威的部门——中电联,2014年公布的数据:我国发电厂2013年的统计结果:全国火电厂的平均发电煤耗为305gce/kWh;同时,每发一度电会排放23g SO2、4g粉尘。
3、小结
综上所述,光伏电站相对于火电厂的减排量可以按下表进行计算。

综上所述,光伏就应该理直气壮的拿补贴!
索比光伏网 https://news.solarbe.com/201512/01/179613.html

