河北衡政办字〔2015〕99号
关于印发衡水市清洁能源替代工作方案的通知
各县市区人民政府,工业新区、滨湖新区管委会,市直有关部门:
《衡水市清洁能源替代工作方案》已经2015年9月30日市政府第32次常务会议讨论通过,现印发给你们,请结合本地本部门实际,认真组织实施。
衡水市人民政府办公室
2015年10月29日
衡水市清洁能源替代工作方案
为贯彻落实国家、省关于大气污染防治的决策部署,加快推进全市清洁能源替代燃煤工作,促进全市大气环境质量改善,根据《河北省大气污染防治行动计划实施方案》和《河北省煤炭清洁高效利用实施方案》等文件精神,结合我市实际,制定本方案。
一、工作思路、目标及原则
(一)总体思路
以国家、省、市大气污染防治行动计划和清洁能源替代工作要求为指导,以改善空气质量、保障经济社会可持续发展和人民群众健康为目标,采取“统一领导、集中攻坚、源头治理、多措并举、统筹协调、分步实施、以城带乡、全面推进”的方式,按照中心城市主城区、重点县城及城郊等城市关联区、一般县城和重点城镇、农村地区四个空间梯次推进,大力推进以煤炭清洁利用、天然气和电能为主,生物质能、太阳能为补充的清洁能源替代,从根本上优化能源消费结构,确保我市大气质量明显好转,力争在全国重污染城市排名中尽快退位。
实施路径:通过发展热电联产、成片小区集中供热锅炉、生产企业余热利用解决中心城区、县城和工业园区集中供热问题,实现分散燃煤锅炉替代,满足新增供热需求;通过实施煤改气、煤改电、煤改新能源和建设高效环保型锅炉系统替代分散燃煤锅炉,解决不具备集中供热条件区域供热问题;通过推广使用洁净型煤、沼气、生物质压块燃料等清洁能源替代农村地区原煤散烧。
(二)工作目标
1、能源消费总量:到2017年,全市能源消费总量控制在1058万吨标煤以内,万元GDP能耗比2010年降低25%,同时满足经济发展能源需求。到2020年,能源消费总量保持在1181万吨标煤左右。
2、能源结构:到2017年,全市煤炭消费比2012年净消减100万吨,煤炭占能源消费比重降低至73%以下(其中市内直接消费占50%,外受电占23%),天然气占全市能源消费比例达到6%,可再生能源占全市能源消费比例达到3%。到2020年,煤炭占能源消费比重降低至71%以下(其中市内直接消费占45%,外受电占26%),天然气占全市能源消费比例达到10%以上,可再生能源占比达到5%以上。
3、煤炭清洁利用:建设洁净型煤配送体系,到2017年,全市洁净型煤年生产加工能力达到150万吨,推广80万吨,替代原煤104万吨,推广率达到90%以上,到2020年推广率达到100%。
4、全社会用电量: 2017年达到160亿度以上,2020年达到200亿度以上。扩大外受电比例,2020年外受电达到50%以上。
5、天然气利用规模: 2017年力争达到5亿立方米以上,2020年力争达到10亿立方米以上。
6、光伏发电装机容量: 2017年达到10万千瓦以上, 2020年达到20万千瓦以上。
7、生物质发电和供热: 2017年,生物质发电装机容量达到5万千瓦以上, 2020年达到10万千瓦以上。
8、农村沼气: 2017年达到5000万立方米以上, 2020年达到6000万立方米以上。
9、集中供热率和供气率:到2017年,衡水市主城区及关联区集中供热率达到85%以上,气化率达到95%以上,主城区全部实现清洁能源替代。县城集中供热率和气化率均达到50%以上;到2020年,主城区及关联区集中供热率达到86%以上。城市郊区和县城民用燃煤全部实现清洁能源替代,其中具备通气条件的率先完成气化改造。县城集中供热率和气化率均达到70%以上。农村地区用能基本实现清洁能源替代。
10、全市PM2.5年平均浓度:2017年比2013年下降25%以上;2015年比2014年下降8%以上;2016年比2015年下降并达到省定目标。
(三)基本原则
综合考虑资源保障、经济成本、排放高低和可持续运营等多种因素,清洁能源替代要坚持以下原则:
1、实施燃煤消耗存量调整替代与能源需求增量全部利用清洁能源并重的原则;
2、余热就近利用和集中供热优先的原则;
3、集中供热不能覆盖的城镇地区有序推进煤改气、煤改电和新型高效节能环保锅炉的原则;
4、煤改气实施分布式能源优先的原则;
5、农村燃煤散烧治理实行可再生能源替代和煤炭高效利用相结合、秸秆能源化利用与高效清洁燃烧炉具推广相结合、洁净型煤和型煤专用炉具配套推广的原则。
二、工作任务
(一)严控煤炭消费总量
实施全社会煤炭消费总量控制,对各县市区下达煤炭消费总量控制和煤炭消费削减计划,确保2015年煤炭消费总量比2012年净削减30万吨,2017年煤炭消费总量比2012年净削减100万吨。实施重点耗煤企业煤炭消费总量控制,对衡丰、恒兴等20家重点煤耗企业下达煤炭消费总量控制计划,确保规上工业煤炭削减占全社会削煤任务比重,高于规上煤炭消费占全社会煤炭消费比重。严格控制新上耗煤建设项目,确需建设的严格实行煤炭减量替代,新建项目禁止配套建设自备燃煤电站。2020年前实施一批重点耗煤企业节能技改项目,总投资27.4亿元,节能16.7万吨标煤。
(二)实施燃煤锅炉治理工程
一是通过新增集中供热,拆除取缔一批。到2017年底,拆除取缔现有燃煤锅炉435台;二是通过优化用能结构,置换调整一批。到2017年底,通过煤改气、煤改电、煤改新能源置换调整现有燃煤锅炉325台;三是通过推广高效节能环保锅炉,更新替代一批。到2017年,更新替代现有燃煤锅炉29台;四是通过实施节能改造和推广优质、洁净煤,提质提效现有燃煤锅炉1156台。衡水市主城区范围内,到2017年全部取缔原煤散烧,不再新增分散燃煤锅炉。到2017年,通过锅炉治理,削减煤炭77万吨,其中实施清洁能源替代22.5万吨。
(三)促进煤炭清洁高效利用
1、加快建设洁净型煤推广体系
大力推广洁净型煤,治理城乡居民生活、冬季取暖和农业生产中的原煤散烧,配套推广洁净型煤专用炉具。加快洁净型煤生产配送中心建设。到2017年,全市建成13家全密闭洁净型煤生产配送中心,洁净型煤年生产加工能力达到150万吨,每个生产配送中心配套建设储运站和配送点,同时承担城乡洁净型煤保供任务,形成全覆盖的洁净型煤供应网络。
2015年重点在桃城区、工业新区、滨湖新区、冀州市、武邑县、阜城县、饶阳县、武强县、景县(三区一市五县)推广使用洁净型煤 45万吨。到2017年全市城乡居民推广使用洁净型煤80万吨,覆盖面达到90%以上,到2020年推广率达到100%
加强煤炭市场监管,清洁用煤,控制散烧,全市用煤管理全覆盖,全面取缔无照散煤经销点,做好《工业和民用燃料煤》(DB13/2081-2014)和《清洁颗粒型煤》(DB13/2122-2014)两个河北省地方标准的宣贯实施,健全煤质检测体系,规范煤炭使用,严控达不到标准的劣质煤炭销售和使用。完善重点用煤单位和销售企业煤质报验制度,严厉查处生产、销售、储存和使用不达标煤炭的单位和个人。
2、推广使用兰炭替代煤炭
加快对兰炭替代煤炭的研究和推广,制定出台相关扶持政策,重点在规上工业、化肥行业和民用型煤领域推广兰炭,到2020年力争推广兰炭30万吨。
(四)大力推进集中供热
通过发展热电联产、生产企业余热利用、成片小区集中供热锅炉,保障城镇冬季采暖和日常供热,推进并建成一批县城和重点镇集中供热项目,鼓励发展连片热电联产供热。在集中供热不能覆盖的城镇地区,以及比较富裕的农村地区,发展清洁高效燃煤集中供热锅炉。推广“微煤雾化”、高效煤粉炉等清洁利用技术,用高效节能环保技术对现有燃煤集中供热锅炉进行改造,严格控制盲目建设低效燃煤集中供热锅炉。2015年,主城区集中供热达到2310万平方米,市区集中供热普及率达到83.5%, 2017年集中供热率达到85%以上。在十个县城及重点镇建设集中供热设施,到2017年县城集中供热率达到50%以上, 2020年达到70%以上。
(五)扩大天然气利用规模
规划建立多元、互补的天然气气源结构,进一步提升供气能力,增强气源保障。积极推进与中石油、中石化和中海油等天然气企业的战略合作,加快干支线管网建设,尽快实现管道天然气“县县通”、“乡乡通”目标。积极推进中俄天然气管道东线、鄂安沧输气管道、邯郸—渤海新区天然气管道、黄骅—武邑输气管道等干线、干线联络线和县域支线工程建设,加快枣强、武强等一批“县县通气”工程建设。
加快城区管网建设,对天然气管线已到达的区域,加快向城区、工业园区和重点乡镇延伸和覆盖,扩大天然气管网覆盖范围。2020年主城区、县城和工业园区实现管网全覆盖,部分乡镇通天然气。主城区新增主管网10千米,枣强县城新增市政管网4千米,冀州市新增天然气主管网97千米,支管网310千米,主城区和滨湖新区建设各一座LNG/CNG贮备加气站,不断提高用气覆盖率和供气保障率。对不具备管道供气条件的城镇、农村,积极利用压缩天然气。2020年天然气利用规模达到10亿立方以上。
(六)发展新能源和可再生能源
发展太阳能加热和光伏发电。在城镇大力推广普及太阳能一体化建筑、太阳能集中供热水工程;在农村大力发展户用太阳能热水器;在工业行业积极推广太阳能锅炉系统,扩大太阳能热利用。以分布式光伏发电为主,重点推进屋顶发电和农业光伏。以工业园区、公共建筑为依托,建设一批分布式光伏发电项目;鼓励在全市重点养殖、蔬菜种植地区建设分布式农光、牧光。到2017年光伏发电并网发电容量达到10万千瓦以上,到2020年达到20万千瓦以上。
推进生物质发电和供热。利用丰富的秸秆等农副产品资源、有机废弃物建设生物质热电联产项目。谋划建设一批生物质热电联产项目,解决部分工业园区、县城和城镇供热问题,使生物质发电供热的比例进一步提高,到2020年生物质装机容量达到10万千瓦以上。
发展农村沼气。以规模养殖场为依托,积极发展大中型沼气工程、联户沼气工程和沼气发电工程,推进废弃物利用和替代燃煤。到2015年底,全市户用沼气和大中型沼气工程年产沼气达到4040万立方米,到2017年底达到5000万立方米,替代原煤5.6万吨,2020年沼气产量6000万方,替代原煤6.7万吨。
推广秸秆能源化利用。采取企业“全产业链”、小型设备压块、成型机械托管、秸秆打捆直燃、秸秆沼气联户供气、秸秆气化集中供气等多种模式,加快推广应用。到2015年底,全市推广高效清洁燃烧炉具4万台,计划利用生物质燃料5万吨;2017年底计划推广高效清洁燃烧炉具10万台,利用生物质燃料达到8万吨,替代原煤5.3万吨;到2020年底计划推广高效清洁燃烧炉具15万台,利用生物质燃料达到15万吨,替代原煤10万吨。
(七)实施电网优化升级工程
2015—2020年,全市新建550千伏变电站1座,扩建2座,新增主变容量300兆伏安;新建220千伏变电站5座,扩建3座,新增主变容量2340兆伏安;新建110千伏变电站25座,扩建10座,改造1座,新增主变容量2160兆伏安。到2020年末,基本形成以500千伏为电源,以220千伏为主网架,110千伏及以下电压等级协调发展的供电格局,有效改善衡水电网的网架结构,增强供电能力,提高供电可靠性,保证电网安全、健康、经济运行,扩大用电规模,推进电能替代。
三、重点项目
衡水市2015年至2020年谋划实施集中供热项目14个,总投资41亿元,全部建成后可新增供热面积1574万平方米;实施天然气项目17个,总投资33亿元,项目建成后可进一步提高供气能力和气化率;实施生物质能源利用项目9个,总投资13亿元,全部建成后可新增104兆瓦装机容量;实施洁净型煤项目13个,总投资1.5亿元,全部建成后可形成年产150万吨洁净型煤能力;实施光伏发电项目8个,总投资23亿元,全部建成后可新增光伏发电装机容量250兆瓦;实施电力项目16个,总投资31亿元,项目建成后进一步提高供电保障能力;实施重点用能企业节能技改,总投资27亿元,完成后实现节能量16.7万吨标准煤。
四、保障措施
(一)加强组织领导。加强全市清洁能源替代工作的组织推进和实施,与全市削减煤炭工作共进退、同管理。加强情况沟通和工作协调,定期召开联席会议,听取各部门开展清洁能源替代工作进度报告,研究确定阶段性工作要求,及时协调解决相关问题,组织推动各项措施的落实。将清洁能源替代工作纳入全市年度、近中期和远期国民经济和社会发展计划和规划。
(二)抓好方案制定。各县市区政府、管委会,市政府有关部门根据本方案和各自职责抓紧制定具体实施方案,将目标任务层层分解,落实到相关行业和企业,细化阶段性目标,确定实施步骤和措施,统筹推进落实,确保完成清洁能源替代目标任务。
(三)加大资金支持力度。建立政府引导、社会多元化投入的投融资机制,多渠道筹集建设资金。积极争取中央、省预算内资金和各类专项资金支持项目建设;加大财政补贴力度;积极推动政府与社会资本合作,鼓励社会资本投资新能源替代项目,吸引社会资本、民间资本参与投资建设。
(四)加大宣传引导。加快清洁能源替代需要全社会的重视和关注,市财政每年拨付一定的宣传经费,充分利用电视台、电台、报纸、平面广告、互联网络、宣传画册、乡村广播站等多种媒体,加大对雾霾危害、大气污染防治政策和清洁能源替代工作的宣传,引导居民积极使用清洁能源,不断增强广大人民群众的环保意识。
(五)加强工作考核。各县(市)、区政府、管委会对本地区清洁能源替代工作负总责,发改、建设(城管)、环保、财政、工信、农业、统计等部门按照分工做好相关工作。将清洁能源替代工作纳入年度大气污染防治目标考核体系,年终市政府对各县(市)、区完成情况进行考核。
附件:1、衡水市清洁能源替代方案工作责任分解表
2、衡水市清洁能源情况一览表
3、衡水市清洁能源重点项目情况表
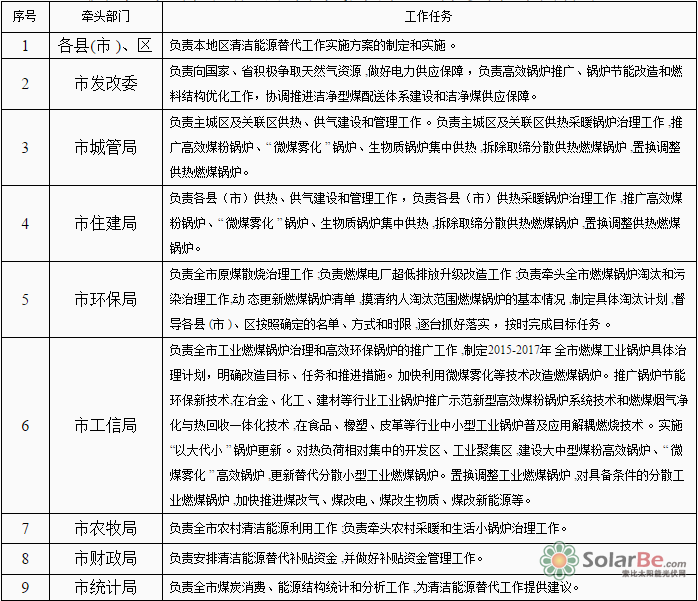
附件1:
衡水市清洁能源替代方案工作责任分解表

附件2:
衡水市清洁能源情况一览表


附件3:
衡水市2015-2020年清洁能源重点项目情况表








索比光伏网 https://news.solarbe.com/201511/27/92875.html

