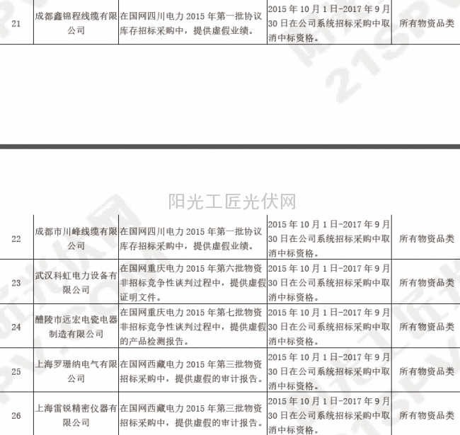
53家企业中14家被暂停中标资格,占违规企业数的26%;1家被暂停授标1批次,占2%,剩余38家则被取消中标资格,占比最高,达72%。
现将具体处理情况分享如下,谨供大家采购、招标时参考:








索比光伏网 https://news.solarbe.com/201510/25/182301.html








索比光伏网 https://news.solarbe.com/201510/25/182301.html
本站标注来源为“索比光伏网”、“碳索光伏"、"索比咨询”的内容,均属www.solarbe.com合法享有版权或已获授权的内容。未经书面许可,任何单位或个人不得以转载、复制、传播等方式使用。
经授权使用者,请严格在授权范围内使用,并在显著位置标注来源,未经允许不得修改内容。违规者将依据《著作权法》追究法律责任,本站保留进一步追偿权利。谢谢支持与配合!
近日,平凉市崆峒区发展和改革局正式发布公告,宣布取消崆峒区西阳-大秦10万千瓦风电项目以及峡门乡100兆瓦光伏发电项目的投资主体资格。
7月10日,晋能控股发布晋北能源(山西)有限公司晋北采煤沉陷区新能源基地光伏逆变器采购招标公告。本招标项目划分为1个标段,包括组串式逆变器4.5GW、集中式逆变器500MW。技术要求如下:注:配套通讯设备、防PID模
6月27日至今,中证光伏产业指数(CSI:931151)在10个交易日内大涨11.90%,大幅跑赢A股市场。期间,上证指数、深证成指、创业板指累计涨幅分别为1.78%、2.78%、3.55%。与此同时,Choice数据显示,光伏设备板块近十日主力资金净流入57.7亿元,不仅高居A股第一,而且是位居次席的保险板块的3.2倍。
当地时间7日,美国总统特朗普签署行政令,终止对风能和太阳能等绿色能源的补贴。该行政令指示财政部修改法规和政策,逐步取消风能和太阳能项目的税收抵免,并实施“大而美”法案中确定的加强对受关注外国实体(FEOC)的限制。同时,指示内政部长修改法规和政策,取消对风能和太阳能设施相对于可调度能源的优惠待遇。
随着半导体产业加速向中国市场转移,精密温控技术的市场需求持续攀升,中国本土企业正以创新实力重塑市场格局,解决行业关键元器件“卡脖子”问题。厦门宇电自动化科技有限公司(简称“宇电温控科技”)作为国内工业温控领域的“隐形冠军”,历经35载技术沉淀,成功突破半导体级温控技术壁垒,实现了从光伏到半导体设备的全产业链国产化替代。
近期,英国能源供应商OVO发布了一个气候转型计划并表示,如果不改变政策,将阻碍英国实现净零目标的进程。“我们计划在未来几年内呼吁政府进行适当改革。”除了成本和经济激励之外,OVO发布的计划还呼吁加强行业合作,以增加英国的热泵安装。
欧洲中部四国捷克、波兰、斯洛伐克与匈牙利(维谢格拉德集团,简称V4)的居民正以一种前所未有的方式重塑能源格局。一项发表于《能源研究与社会科学》的最新研究揭示,面对政策混乱与价格失控,超过60%的家庭用户选择自行安装光伏系统,将屋顶转化为对抗能源危机的"前线阵地"。这场被命名为"能源自卫"(energy self-defense)的民间运动,不仅暴露出东欧能源治理的深层危机,更预示着全球能源体系可能迎来自下而上的变革。
进化的力量2年前,笔者对中信博董事长蔡浩的采访中,下了“得国最正”的标签。这家中国光伏支架龙头,步履扎实,朴实坚韧,该学习时学习,该摸着石头过河就在探索中成长。从固定支架红海杀出,做最难的事,赚最难的
由于现行法规对“其他草地”的定性尚存模糊地带,加之各地自然资源及林草主管部门对其是否纳入草原管理范畴、应履行何种用地手续等问题的认定标准不一,导致项目方在合规路径选择上陷入困惑。例如,部分省份明确要求“其他草地”参照《中华人民共和国草原法》(以下简称“《草原法》”)管理并办理征占用手续,而另一些地区则因土地分类差异存在执行分歧。
一夜之间,变天了。光伏玻璃头部企业宣布集体减产30%;水泥协会发布”反内卷“文件”:要求各大企业集体减产;钢铁行业也有“小作文”传出,将出台减产目标。汽车行业也开始减产,就连这几年卷得最凶、降价降得最厉害的也不敢再降价了,几家工厂也取消了夜班。
7月1日,全国企业破产重整案件信息网披露,安徽柯仕达科技有限公司以环宇光伏科技(常州)有限公司"不能清偿到期债务且明显缺乏清偿能力"为由,向江苏常州市金坛区人民法院申请对其进行破产清算,案号为(2025)苏0413破申37号。



