摘要:
本文以离网光伏系统为研究对象,对离网光伏系统中的光伏组件、控制器、逆变器、蓄电池组分别部分进行了Matlab建模与仿真。在建模过程中使用了实际工程的数据及参数。仿真结果和实际工程所测量的数据误差较小,达到了实验目的。
引言:
随着电力电子技术的发展,逆变器、控制器等电气设备的技术日臻成熟。太阳能发电系统的应用也越来越广泛。同时,随着多晶硅产业的规模化,太阳能电池组件的价格从30-40元每峰瓦在短短几年之内降到4-5元每峰瓦。使得太阳能发电系统的成本大幅度降低,从而让太阳能发电系统能够大范围的推广使用成为可能。
近几年,国家在解决无电地区用电工程中,大量使用了太阳能离网发电系统,让西北边远的人民用上了清洁的太阳能。太阳能离网发电系统系统的优点在于:可靠性好,在高海拔和环境恶劣地区使用。耐用性好,晶硅组件的寿命在20-25年左右。维护成本低,可无人值守。节能环保,太阳能取之不尽用之不竭,不产生任何温室气体排放。
1.离网光伏发电系统概述
1.1 离网光伏发电系统
离网光伏发电系统又称为独立光伏发电系统,主要由PV组件,MPPT充电控制器、离网逆变器以及负载组成。离网光伏发电系统多应用于远离大电网的区域,例如戈壁、沙滩、海岛等地区。
1.1.1 PV组件特性
太阳能电池不同于常规电池,它是一种可认为是恒流源的电池,其输出功率受光照、温度等诸多因素的影响。
如图1所示是太阳能电池的U-P曲线,由图中曲线可见,当处于不同光照强度时,太阳能的最大功率点是不一致的,而决定PV组件最大功率的除了光照强度外,环境温度也对其有着重要影响,但是考虑到每天的温差不会太大,而光照强度却变化比较剧烈,因此在研究太阳能电池的特性时一般只针对不同的光照强度进行研究。
图1 PV组件的U-P曲线
1.1.2 MPPT原理
MPPT (Maximum Power Point Tracking)是指光伏发电系统在任何温度和日照条件下都能跟踪太阳能电池的最大功率。
最大功率点跟踪控制(MPPT)策略实时检测光伏阵列的输出功率,采用一定的控制算法预测当前工况下阵列可能的最大功率输出,通过改变当前的阻抗情况来满足最大功率输出的要求,这样即使光伏电池的结温升高使得阵列的输出功率减少,系统仍然可以运行在当前工况下的最佳状态。
1.1.3 扰动观测法原理
MPPT算法中以扰动观测法最为直观与有效。
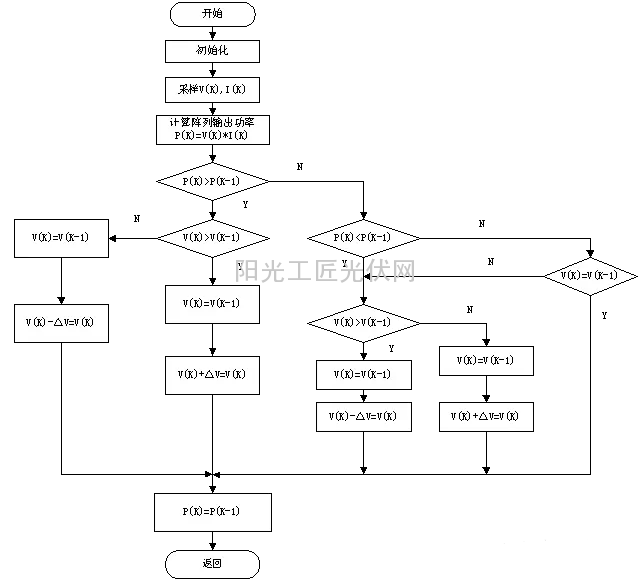
扰动观测法的原理图如图2所示。其原理是周期性地扰动太阳电池的工作电压值(V +ΔV),再比较其扰动前后的功率变化,若输出功率值增加,则表示扰动方向正确,可朝同一方向(+ΔV)扰动;若输出功率值减小,则往相反(-ΔV)方向扰动。通过不断扰动使阵列输出功率趋于最大,然而,即使跟踪己达到最大功率点附近,扰动仍然不停止,则系统工作于动态平衡状态。算法流程示意图如图3所示。
扰动观察法的最大优点是,控制概念清晰、易于实现、算法简单。但是,使用扰动观察法工作时,阵列输出功率在最大功率点附近振荡运行,导致部分功率损失,且初始值及跟踪步长的给定对跟踪精度和速度有较大影响。
1.1.4 离网逆变器
离网逆变器属于无源型单相换流装置,只能运行于逆变状态,无法运行于整流状态。
其主电路结构与并网逆变器是完全一致的,只是控制方式以及输入输出端的连接对象不同。
离网逆变器(三相)的输出应为380V50/Hz的交流电。
1.1.5 DCDC控制器
DC/DC控制器为离网光伏发电系统中的储能装置,它的作用在于进行MPPT跟踪以及为蓄电池充电,其电路拓扑一般BOOST电路,也属于单相电力电子装置,不能双向运行。
1.1.6 离网光伏发电系统的特点介绍
整个系统由PV组件、一台DC/DC控制器、一台离网逆变器、以及交流负载组成。负载容量由10kW到40kW可调。
设定系统:
0.3秒前,负载容量10kW,PV组件由DC/DC控制器对蓄电池充电,DC/DC通过MPPT使PV组件工作于最大功率点。由于PV组件容量为25kW,因为负载的供电其实只是由蓄电池提供,而且PV组件还将电能充入蓄电池中。如图6、7、8所示为PV组件电压MPPT跟踪曲线、蓄电池SOC曲线以及离网逆变器输出电压电流波形。
0.3秒后,负载容量增至40kW,PV组件依然由DC/DC控制器对蓄电池充电,DC/DC通过MPPT使PV组件工作于最大功率点,但是由于负载容量增大,蓄电池SOC呈下降趋势,而此时PV组件的出力保持不变。如图6、10、11所示为PV组件电压MPPT跟踪曲线、蓄电池SOC曲线以及离网逆变器输出电压电流波形(输出电流增大)。
索比光伏网 https://news.solarbe.com/201505/24/190343.html
本文以离网光伏系统为研究对象,对离网光伏系统中的光伏组件、控制器、逆变器、蓄电池组分别部分进行了Matlab建模与仿真。在建模过程中使用了实际工程的数据及参数。仿真结果和实际工程所测量的数据误差较小,达到了实验目的。
引言:
随着电力电子技术的发展,逆变器、控制器等电气设备的技术日臻成熟。太阳能发电系统的应用也越来越广泛。同时,随着多晶硅产业的规模化,太阳能电池组件的价格从30-40元每峰瓦在短短几年之内降到4-5元每峰瓦。使得太阳能发电系统的成本大幅度降低,从而让太阳能发电系统能够大范围的推广使用成为可能。
近几年,国家在解决无电地区用电工程中,大量使用了太阳能离网发电系统,让西北边远的人民用上了清洁的太阳能。太阳能离网发电系统系统的优点在于:可靠性好,在高海拔和环境恶劣地区使用。耐用性好,晶硅组件的寿命在20-25年左右。维护成本低,可无人值守。节能环保,太阳能取之不尽用之不竭,不产生任何温室气体排放。
1.离网光伏发电系统概述
1.1 离网光伏发电系统
离网光伏发电系统又称为独立光伏发电系统,主要由PV组件,MPPT充电控制器、离网逆变器以及负载组成。离网光伏发电系统多应用于远离大电网的区域,例如戈壁、沙滩、海岛等地区。
1.1.1 PV组件特性
太阳能电池不同于常规电池,它是一种可认为是恒流源的电池,其输出功率受光照、温度等诸多因素的影响。
如图1所示是太阳能电池的U-P曲线,由图中曲线可见,当处于不同光照强度时,太阳能的最大功率点是不一致的,而决定PV组件最大功率的除了光照强度外,环境温度也对其有着重要影响,但是考虑到每天的温差不会太大,而光照强度却变化比较剧烈,因此在研究太阳能电池的特性时一般只针对不同的光照强度进行研究。

图1 PV组件的U-P曲线
1.1.2 MPPT原理
MPPT (Maximum Power Point Tracking)是指光伏发电系统在任何温度和日照条件下都能跟踪太阳能电池的最大功率。
最大功率点跟踪控制(MPPT)策略实时检测光伏阵列的输出功率,采用一定的控制算法预测当前工况下阵列可能的最大功率输出,通过改变当前的阻抗情况来满足最大功率输出的要求,这样即使光伏电池的结温升高使得阵列的输出功率减少,系统仍然可以运行在当前工况下的最佳状态。
1.1.3 扰动观测法原理
MPPT算法中以扰动观测法最为直观与有效。
扰动观测法的原理图如图2所示。其原理是周期性地扰动太阳电池的工作电压值(V +ΔV),再比较其扰动前后的功率变化,若输出功率值增加,则表示扰动方向正确,可朝同一方向(+ΔV)扰动;若输出功率值减小,则往相反(-ΔV)方向扰动。通过不断扰动使阵列输出功率趋于最大,然而,即使跟踪己达到最大功率点附近,扰动仍然不停止,则系统工作于动态平衡状态。算法流程示意图如图3所示。


扰动观察法的最大优点是,控制概念清晰、易于实现、算法简单。但是,使用扰动观察法工作时,阵列输出功率在最大功率点附近振荡运行,导致部分功率损失,且初始值及跟踪步长的给定对跟踪精度和速度有较大影响。
1.1.4 离网逆变器
离网逆变器属于无源型单相换流装置,只能运行于逆变状态,无法运行于整流状态。
其主电路结构与并网逆变器是完全一致的,只是控制方式以及输入输出端的连接对象不同。
离网逆变器(三相)的输出应为380V50/Hz的交流电。
1.1.5 DCDC控制器
DC/DC控制器为离网光伏发电系统中的储能装置,它的作用在于进行MPPT跟踪以及为蓄电池充电,其电路拓扑一般BOOST电路,也属于单相电力电子装置,不能双向运行。
1.1.6 离网光伏发电系统的特点介绍

整个系统由PV组件、一台DC/DC控制器、一台离网逆变器、以及交流负载组成。负载容量由10kW到40kW可调。
设定系统:
0.3秒前,负载容量10kW,PV组件由DC/DC控制器对蓄电池充电,DC/DC通过MPPT使PV组件工作于最大功率点。由于PV组件容量为25kW,因为负载的供电其实只是由蓄电池提供,而且PV组件还将电能充入蓄电池中。如图6、7、8所示为PV组件电压MPPT跟踪曲线、蓄电池SOC曲线以及离网逆变器输出电压电流波形。



0.3秒后,负载容量增至40kW,PV组件依然由DC/DC控制器对蓄电池充电,DC/DC通过MPPT使PV组件工作于最大功率点,但是由于负载容量增大,蓄电池SOC呈下降趋势,而此时PV组件的出力保持不变。如图6、10、11所示为PV组件电压MPPT跟踪曲线、蓄电池SOC曲线以及离网逆变器输出电压电流波形(输出电流增大)。


索比光伏网 https://news.solarbe.com/201505/24/190343.html

