






















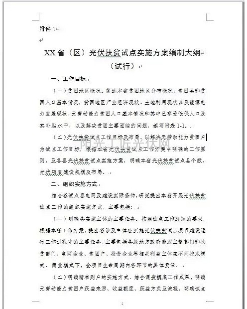
索比光伏网 https://news.solarbe.com/201503/09/198914.html























本站标注来源为“索比光伏网”、“碳索光伏"、"索比咨询”的内容,均属www.solarbe.com合法享有版权或已获授权的内容。未经书面许可,任何单位或个人不得以转载、复制、传播等方式使用。
经授权使用者,请严格在授权范围内使用,并在显著位置标注来源,未经允许不得修改内容。违规者将依据《著作权法》追究法律责任,本站保留进一步追偿权利。谢谢支持与配合!
3月6日,华北能源监管局发布关于征求“蒙西电力调频辅助服务交易实施细则”意见的函,文件指出,本细则所指的调频辅助服务,是指市场经营主体通过自动功率控制,跟踪电力调度机构下达的指令,按照一定调节速率实时调整发用电功率,满足电力系统频率、联络线功率控制要求的服务。
市应急管理部门要依法组织生产安全事故调查和应急救援。事故隐患整改完成后光伏项目方可继续施工。
经组织第三方机构评审,拟支持安徽省淮南市风光热储融合系统友好型新能源电站项目等43个项目及河北省张家口市等10个城市开展新型电力系统建设能力提升试点工作,现予公示。公示期间,任何单位或个人可对公示内容提出书面异议。相关材料应注明真实姓名和联系方式,提出异议的单位或个人应对相关材料的真实性和可靠性负责。对匿名或无具体事实依据的异议、相关不正当要求不予受理。
为规范可再生能源绿色电力证书全生命周期管理,促进绿证市场高质量发展,国家能源局近日印发了《可再生能源绿色电力证书管理实施细则(试行)》。机构统筹组织,指导国家能源局派出机构、电网企业、电力交易机构、可再生能源信息管理中心等单位共同做好绿证全生命周期管理,确保核发、划转、核销、异议处理、监管工作按照《实施细则》规范有序开展。
国家能源局电力业务资质管理中心具体负责绿证核发、划转、核销及相关管理工作。第十一条发电企业或项目业主完成可再生能源发电项目建档立卡后,国家绿证核发交易系统为其自动建立唯一实名绿证账户。
近日,国家发展改革委、国家能源局印发《关于促进光热发电规模化发展的若干意见》。国家能源局有关负责同志就《意见》接受采访,回答了记者提问。在我国能源结构加速绿色低碳转型的关键时期,为助力能源强国建设,加快构建新型电力系统,推动光热发电规模化发展,国家发展改革委、国家能源局联合印发了《意见》。国家能源局派出机构针对光热发电规模化发展政策措施落实情况进行常态化监管。
为更好适应新能源高质量发展需求,助力加快构建新型电力系统,现就促进光热发电规模化发展提出以下意见。
在“双碳”战略引领下,我国光伏技术创新再迎里程碑进展。近日,南京大学谭海仁教授课题组联合仁烁光能产业化团队,在清洁能源关键核心技术研发中取得重大突破。其研制的平米级商业化钙钛矿光伏组件,不仅实现了绿色环保制备,更在转换效率与产品可靠性方面双双达到世界领先水平。
电力企业集团总部要加强安全生产标准化建设工作的组织领导,强化监督检查,重点检查自主评审程序规范性、内容完整性、结果真实性等。每年2月底前,全国电力安委会各企业成员单位将上一年度的电力安全生产标准化年度评估总结报告报送国家能源局。
国家能源局2025年10月9日附件:加快推进能源行业信用体系建设高质量发展行动方案
《能源法》明确要求能源主管部门要会同有关部门加强能源行业信用体系建设,建立信用记录制度。推行信用承诺制度,强化承诺履行监督。加强行业信用状况监测,预警防范信用风险。升级完善信用统计分析功能,加强能源企业信用状况监测。依法依规家实施信用措施,激励诚实守信主体,惩戒失信主体。



