分布式电站设计、运行与安装维护
各有关单位:
为帮助广大光伏企业准确把握2015年光伏电站投资的最新政策,以及为进一步落实分布式光伏发电有关政策、破解分布式光伏发电应用制约、解析九月初国家能源局下发了《关于进一步落实分布式光伏发电有关政策的通知》,《通知》指出,中低压35千伏以内并网、20兆瓦以下的农业大棚和渔光互补项目将被列入分布式光伏电站的项目范围,享受地面电站的标准上网电价,此举势必迎来农光互补、渔光互补光伏电站建设的快速发展期。同时,部分地区光伏电站与配套电网建设不同步、项目管理不规范、标准和质量管理薄弱的问题也很突出。为了加快规范光伏电站建设和运行管理,提高光伏电站利用效率,保障光伏发电有序健康发展。国家今后重视并加大针对专业性人才的培训及考核工作。我网与研究会配合国家相关部门每月举办1期专业技术培训班。同时为光伏企业之间提供一个可靠的交流合作平台。为参会人员提供了实物选型,达到了理论教学与实践相结合的目的。
培训结束后学员自愿申请由人力资源和社会保障部颁发的关于个人证书《光伏发电技术工程师》、《光伏发电工程造价师》、《光伏发电系统设计师》岗位能力证书及《太阳能利用工国家高级职业资格证书》。
另外,可颁发《太阳能光伏发电工程设计、施工企业资质培训合格证书》《团体会员资格证书》,网上公示查询。请广大企事业单位积极参与。具体培训如下:
一、主办单位
中国太阳能产业发展研究会
阳光工匠光伏网(21SPV.COM)
二、拟邀请专家
国家发展和改革委员会能源研究所研究员
国家电网中国电力科学研究院光伏专家
汉能全球光伏应用集团技术总监
西安交通大学太阳能光伏专家
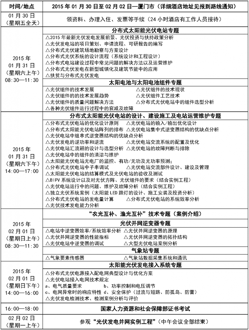
三、培训内容简介/时间/地点(每月一期)

四、参会对象
1、发改委、建设局能源办、新能源办公室、勘测设计院;能源投资公司
2、太阳能资源评估单位相关负责人;光伏发电业主单位主管人员;
3、太阳能光伏企业负责技术、设计、施工的领导及专业人员;
4、太阳能光伏科研单位、职业院校有关人员、各电网经营企业的负责人。
五、收费标准
2000 元/人(含培训费、资料、参观、产品推广宣传费)食宿统一安排,费用自理。
六、阳光工匠增值服务(仅限“阳光工匠”报名的学员)
1、赠,阳光工匠光伏论坛“荣誉会员(LV.10)”;
2、赠,2000点贡献(学习点卡);
3、赠,免费入编2015《光伏系统(电站)产业名录》
4、赠,“诚商通”会员服务一年(限同企业3人以上团体报名);
*以上赠送,培训结束后一周内,统一安排,请务必保持联系畅通;
*现场缴费,请务必备注“阳光工匠光伏网(21SPV.COM)”报名,方可享受赠送服务。
七、国家人力资源和社会保障部证书介绍(证书图样见附图)
经培训合格自愿申报人力资源和社会保障部颁发的个人证书,证书如下:
1、《光伏发电技术(高级)工程师》岗位能力证书。证书考试费 800 元/人。
2、《光伏发电工程造价师》岗位能力证 书。证书考试费 800 元/人。
3、《光伏发电系统(高级)设计师》岗位能力证书。证书考试费 800 元/人。
4、《太阳能利用工(高级)》国家职业资格证书。证书考试费 1100 元/人。
(证书考试费,已含:考试费、证书费、认证费等)
以上四类证书可作为人力资源管理部门或用人单位对持证人任用、考核、聘用和能力评价的重要依据。国家承认统一编号并在国家官方网上(http://www.mohrss.gov.cn/)查询。
八、汇款帐号
开户名:北京中建绿源信息技术研究院(本期培训指定收款单位)
开户行:中国工商银行北京永定路支行
帐 号:02000 04909 20016 2231
汇款后,请务必将《报名回执》和水单(银行电子回单),一并电邮给我们,以免耽搁您的行程!
九、报名流程:
下载报名回执单 --> 填写回执单 -> 发送到指定邮箱-->电话回访确认报名-->获取《报到通知》
-->凭《报到通知》到现场报到办理登记手续。
![]()
十、联系方式
联系人:夏小云
电 话:0523-80818982/18936805516
邮 箱:xiaxiaoyun@21spv.com
传 真:0523-80818983
地 址:江苏省泰州新能源产业园 研发中心
国家人力资源和社会保障部《岗位能力证书》样本

《太阳能利用工高级技能国家职业资格证书》样本

《企业证书样本》
企业证书查询网址(http://www.csolar.org/)


索比光伏网 https://news.solarbe.com/201412/28/202787.html

