
光伏(PV)组件制造商、安装商和系统业主在 PV 组件的长期可靠性等方面有着共同的利益。在评估 PV 系统的可靠性时,不能仅注重 PV 组件的性能,更重要的是把控整体 系统性能。只有当从 PV 系统中的电池片到并网到电网中的其所有部件均能发挥预期性 能,并且整套 PV 系统得到可靠维护时,所安装的 PV 系统才能达到预期水平。
环境状况、设备温度、污染程度等 PV 系统安装场所的具体特点等都会对既定装置的性 能和预期使用寿命产生直接影响,并且会加速特定场地下的不同老化速率。此外,PV 行业的持续整合可能会导致一些制造商倒闭,从而使制造商的质保承诺得不到保证。 为避免这些问题,PV 制造商应采用全面的质控方案,以解决样品抽样合格率、可靠性 测试计划和测试等效时间等主要问题。
UL 白皮书中探讨了有助于制造商及客户评估在真实条件下 PV 组件可靠性的各种测试 方法。白皮书首先阐述了组件在 PV 系统性能中的耐用性和可靠性状况,并探讨了在评 估组件可靠性时平均寿命理论模型的缺点。其次,白皮书还介绍了 PV 组件可靠性评估 的框架,并展示了三种不同的测试如何在持续质检程序环境下提供有意义的组件可靠 性数据。
使用寿命的理论估算方法
PV 组件的使用寿命或寿命周期建模是建 立在一系列前提的基础上。这些前提与实 验室测量数据相结合,在某些情况下,与 通过现场实践获得的信息以及现场退回的 产品相关联。然而,光伏行业是一个相对 较新且快速变化并注重提高效率(即:更 高效的电池、新型材料、新设计等)的行 业。相比之下,PV 的预期寿命可达到 20 至 30 年。这些因素严重限制了目前可用 于预测 PV 预期使用寿命的数据的可获性 和价值性。
为解答与 PV 组件使用寿命有关的重大问 题,通常采用加速老化测试方案。通过 这些测试,可采用阿列纽斯法测定活化能 (Ea)。通常情况下,针对温度、湿度和 紫外线(UV)的 Ea 测量值在确定后,将 用于首次使用寿命预测计算。*1,*2,*3,*4 与当 地天气数据相结合的 Ea 可为预期使用寿命 的计算提供依据。
然而,这种方法所存在的基本问题在于其 仅取决于单一失效机制的触发。而实际 上,伴随着几乎无法预测的随机且地域性 很强的相关天气事件(风、狂风、暴风 雨、积雪、结冰和冰雹),会产生不同的 并发退化机制。
图 1 展示了针对某一类 PV 组件所观察到 的不同功率损耗曲线(虚线),以及可 能发生的阶段保修曲线(蓝色和橙色线 条)。绿色和红色曲线显示的是任意组 合的退化曲线,并且每条曲线都是三种 不同因素共同作用的结果。本图所揭示 的主要问题是两个阶段保修曲线中的哪 一条(橙色或蓝色)更紧密地关系到实 际寿命性能。
为改善 PV 使用寿命的理论估算方法,有 必要了解各种环境条件之间的相互作用, 以及所观察到的这些具体条件对 PV 组件 所产生的影响。因此,必须从不同场所采 集性能数据,并开展数据分析,以确定可 能导致故障发生的根本原因。表 1 中列出 了各种环境参数,并展示了所观察到的导 致 PV 组件故障的一些影响。

图 1:任意时间范围内不同退化速率与保修承诺的对比

表 1:环境因素以及所观察到的 PV 组件现象列表
实现可靠性
PV 组件的耐用性取决于其设计。另一方面,PV 组件的可靠性取决于组件制造工艺的品质和完整性。即使材料质量或制造工艺方面的 细小变化都会影响部件的可靠性。
按照既定标准要求对 PV 组件进行的测试及认证,通常重在关注验证是否已达到基本的设计要求。现拟采用一种验证针对不同电池的 长期应力测试和寿终时间测定的组件耐用性方案。*5,*6,*7 通常假设此类长期测试亦可评估 PV 组件 的可靠性,但可靠性测试的目的是验证 某种产品是否始终在原始设计参数的范 围内生产。可靠性测试提高了人们对生 产品质的信心,并且其所耗用的时间和 成本均少于耐用性测试。
为保证测试效果,可靠性测试必须检测多 个样品。ISO 2859-1,等行业标准能为如 何选取和评估生产样品提供指导,而且 该标准可用于确定某批次测试产品是否合 格。根据样品验收及判定样品不合格方面 的实际情况,可采用更严格或更宽松的抽 样方案。
然而,考虑到其在 PV 系统可靠运行方面的 重要性,当涉及 PV 组件时,有必要开展更 复杂的质检。表 2 展示了 ISO 2859-1 测试的 范围,包括:
• 不同检测等级(S1-S4 和 G1-G3)所需的 样品数量及电站规模
• 允收质量等级(AQL)
• 所允许的失效样品百分比
即将评估的样品数量将实施统计学层面的 产品差异分配。AQL 确定了在验收或判定 某既定批次样品不合格方面的可信度。对 于安全性等一些关键测试,较低的 AQL( 如:0.1)即视为无法容忍的故障(零故 障容忍度)。而在旨在评估失配电池等表 观缺陷的其它测试中,亦可接受较高的 AQL。行业标准通常规定了判定产品合格 与否的基准。

表 2:适用于可靠性测试的选定测试
注:上表显示了拟采用的检测等级、每项测试所需的样品数量,以及根据 ISO 2859-1 标准所允许的组件失效次数等。其中,“a)”指 的是发电容量为 1MW 的一所电厂,“b)”指的是发电容量为 10MW 的一所电厂,“c)”指的是采用 240W 组件的发电容量为 50MW 的一所电厂)。*15

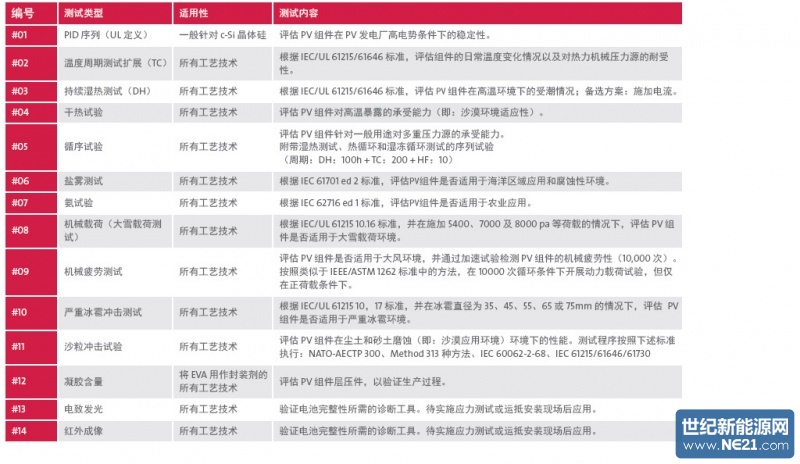
表 3:关于 UL 为满足质量和耐用性要求而提供的测试服务
概览 以上标准也可以根据客户的要求,采用更严格或宽松的条件。然而,在项目及其测试开始前,需要明确用于判定合格与否的具体标准。 UL 自己的测试项目包括上述短期质量测试,以及各项测试的持续性测试,从而评估长期耐用性或失效性测试的范围。表 3 总体简要介绍了 各项测试以及各项测试所适用的 PV 工艺技术。
选定测试的详情
下述章节探讨了 PV 组件的选定可靠性测试,并展示了其在评定 PV 组件可靠性时的潜在价值。请务必注意,尽管这些测试并不耗时或成本 高昂,但必须对最少数量的必要样品加以评估,从而获得具有统计意义的测试结果,这一点很重要。
电性能测试
电性能测试是一种可在既定的不确定性范围内验证 PV 组件输出功率的有效方法。这种不确定性主要来自某个既定 PV 组件的光谱灵敏 度、旧光源以及校正链上一般的测量不确定性等。
最后一个不确定性通常是恒定的,但前两 个可能会对绝对测量值产生重大影响,尤 其是对于薄膜技术而言。
除了这些限制外,电性能测试还可用于考 察与组件可靠性相关的下述几个方面:
• 确定由于预处理所导致的初始功率损耗
• 生产电性能列表的验证
• 铭牌额定值验证
这三个因素对于任何有效估产而言均至关 重要。为在估产方面达到更高的可信度, 最好利用来自于将用于安装的实际 PV 组 件所获得的测量数据。该目的可通过在现 场挑选测试样品的方法予以实现。
根据既定 PV 组件中所采用的减振器技术, 太阳能电池存在初始功率损耗。多晶电池 的平均初始退化一般均低于 1%,而单晶电 池则可能高达 5%。图 2a 展示了实际初始 功率损耗值的电势分布。然而,在安装上 千块组件时,这种分布平均出现在所有组 件上。
生产电性能列表的验证对选择 PV 组件制造 商而言是很重要的第一步。生产电性能列 表的验证用于与通过按标签数值生产所测 得的功率损耗参数,以及通过第三方测量 值所获得的数据进行对比。这项验证工作 验证了 PV 组件制造商的校正链。通常对至 少 20 个单独组件开展电性能列表验证,以 确保缺陷的正常分布并减少不确定性。一 般而言,如果所测试的组件较少,则应考 虑更高的测量不确定性。
通常根据 PV 组件铭牌额定值出售 PV 组 件。PV 组件铭牌上的额定功率用于模拟能 量输出,即准确的铭牌信息对于实现既定 安装的能量输出而言是一个关键因素。按 照 EN 50380 和 UL 4730,*9,*10 等标准的要 求,铭牌上的额定值必须考虑所有初始退 化或光辐照的影响。因此,PV 组件在测量 之前必须先稳定下来,并且应对比测量值 与铭牌上的额定值。

图 2:电性能测试验证示例。
a)预处理后的组件功率损耗。
b)功率偏差与铭牌上的额定功率。
图 2b 中显示了铭牌额定值的一个示例。在此情况下,实际测得的功率与规定的铭牌额定值相比,约小 2.2%。这种不一致很有可能导 致预期与实际功率输出之间出现差异。
电致发光:失效检测与映射
第二种评估方法即电致发光(EL)成像法,主要用于晶体硅 PV 组件,因为若采用这种方法,普遍认为会出现明显的各种组件缺陷。*11,*12 通过 EL 成像,能确定各种不同类型的缺陷,每种都有其根本原因和性能影响。根据常规方法评估 EL 图像可提供与 PV 组件可靠性有 关的有用信息。
图 3 显示了两种组件,每种都存在不同数量、严重程度各不相同的裂缝。与组件编号 1 中所述情况相类似的组件通常尚可接受,并能 以可靠的方式发电。与组件编号 2 中所述情况相类似的组件通常会在较短时间后显示出失效区域,该区域会导致严
重的功率损耗。

图 3:两个组件的 EL 图像;组件编号 1 显示了一些不太严重的裂缝,而组件编号 2 则显示了一些非常严

重的缺陷。 通过评估单个批次中的多个图像,通过缺 陷数量与分布情况确定大致的质量水平 成为可能。图 4 显示了此类评估的一个示 例。每个批次都包括相同数量的组件。在 第 1 批中,仅发现了少量随机分布的缺陷, 这表明测试通过。然而,在第 2 批中,缺 陷组件的数量显著增加,并且缺陷和电池 裂缝主要集中在 I4 和 J5 区域。
总之,这些观察结果均说明制造过程或组 件成品运输过程、或两个过程都存在重要 问题。无论如何,第 2 批的测试结果无法 接受,并且通过进一步的调查将能找出根 本原因。更多措施可以包括在安装前对所 有组件开展 EL 检测或更频繁的检测,并对 在用的 PV 系统开展测试。
电势诱导退化
目前,电势诱导退化(PID)主要与晶硅 组件相关。尽管一些 c-Si 组件制造商目前 可提供据称具有避免 PID 抗性的 PV 组件, 但 PID 仍是一个尚待解决的问题。由于采 用了不同的测试程序和可比性指标,但缺 乏关于 PID 和恢复效应之间关联性方面的 数据,因此为解决 PID 问题所做的工作变 得更为复杂。
遗憾的是,薄膜 PV 组件并不始终能抵御 对地电势。早期薄膜组件表现出了一些与 透明导电氧化层(TCO)腐蚀(亦称为“ 条形图腐蚀”)有关的问题,这是一种非 常明显的缺陷。但今天的薄膜组件也会表 现出严重的 PID,这是一种无法在早期通 过标准测试方案检测出来的问题。*13
PID 测试重点可能各有不同,具体取决于 对其的期望结果。然而,一些选项包括:
• 针对 PID 磁化率的映射PV组件
• 针对 PID 磁化率的逐批次验证
• 组件材料(电池和封装剂)的筛选
• 标准测试条件(STC)及 PID 测试后 的低辐照度性能测试
本列表上的第一项看似很明显,但额外选 项可为组件的长期可靠性提供更多依据, 从而能通过更迅速的措施确定并解决 PID 问题。
图 5 显示了来自三家不同制造商的三种组 件的 PID 筛选测试结果。随着时间的推 移,第 1 种组件表现出了具有不同磁化率 的近似线性的退化。

图 5:对不同组件的 PID 磁化率的调查(具有三种不同的退化率类型)
所显示的第 2 种组件实际上是第1种组件的 一种极端案例,因为它可快速达到 100% 的退化,并且不会再随着时间的推移而进 一步退化。第 3 种组件在 PID 测试的第一 个阶段通常比较稳定,但一旦当其达到了 电势应用的一定阈值后,就会迅速开始退 化。*14必须查明连续实验室电压应力测试 下的一般行为(第 1 种或第 3 种),并调 查组件的恢复情况以及可能与系统有关的 选项,这一点至关重要。*16
由于 PV 组件可产生此类天差地别的结果, 因此必须设置合理的测试参数,这一点很 重要。可能有必要根据前期对组件类型的 了解或测试的实际范围来选择参数,例如 质量检查或耐用性调查等。UL 自身的默认 测试方案是通过导电箔产生电势,从而使 组件在两周时间内经受系统电压测试,从 而对整个组件及其所有的太阳能电池实施 均匀筛选。可根据既定项目的具体要求调 整并定制这种默认的参数集。
总结与结论
在竞争日益激烈的市场环境中,制造商们必须为客户提供符合所承诺的性能规格的 PV 组件。组件的一致可靠性取决于制造流程的质量和完整性,即使微小的变化也会对部件 的可靠性产生不良影响并危及 PV 系统的性能。一种有效且具有统计相关性的可靠性测 试方案有助于确定不符合设计规范的组件,从而使客户更确信一定能达到预期的 PV 系 统性能。
通过整合多年来的 PV 行业研究成果,UL 制定了可靠的科学测试程序,可从可靠性、性 能和安全性等方面筛选 PV 组件。UL 针对 PV 组件所提供的性能与可靠性服务可提供行 业标准测试方面的第三方证据,以评估包括 PV 组件工厂工序技术检验在内的制造流程 中的一致性。可开展附加测试,以证明长期应力对于 PV 组件性能及安全性的影响。 欲了解关于 UL 针对 PV 组件及系统的性能服务方面的更多详情,敬请与 Bengt Jaeckel (Bengt.Jaeckel@ul.com)或 Christopher Flueckiger(Christopher.Flueckiger@ul.com) 联系。
参考文献:
1.《PV 组件测试用紫外线光源的开发与应用》,M. Koehl 等人,第 24 届欧洲光伏太阳能展览会(2009 年)。网 址 http://www.eupvsec-proceedings.com/roceedings?paper=4697。
2.《PV 组件的可靠性——自然、加速及模拟退化》,M. Koehl 等人,国际光学工程学会(SPIE)会议 7048-4, 2008 年 9 月。网址 http://www.iea-pvps.org/index.php?id=15&eID=dam_frontend_push&docID=272。
3.《系统电压电势——测试用 PV 组件和方法的诱导退化机制》,P. Hacke 等人,第 37 届电气与电子工程师协会 (IEEE)光伏专业学术会议(2011 年)。网址 http://ieeexplore.ieee.org/xpl/articleDetails.jsp?arnumber=61860 79&sortTy pe%3Dasc_p_Sequence%26filter%3DAND%28p_IS_Number%3A6185829%29%26pageNumber%3D6 %26rowsPerPage%3D50。
4.《加速老化:挑战、机遇和必然性》,B. Jaeckel 等人,2011 年光伏组件可靠性研讨会。网址 http://www.nrel.gov/ docs/fy14osti/60170.pdf。
5.《晶体硅组件的失效性测试》,P. Hacke 等人,IEEE 光伏专业学术会议,2010 年 6 月 20 至 25 日。网址 http:// www.nrel.gov/docs/fy11osti/47755.pdf。
6.《封闭回路:通过生产测试和磁场失效分析建造可靠的太阳能电池板》,D. DeGraaff,《国际光伏》期刊,2011 年 第 11 期。网址 http://www.solarmediastore.com/closing-the-loop-using-production-testing-and-field-failureanalysis- to-build-reliable-solar-panels.html。
7.《通过七种不同类型的薄膜组件的定期湿热暴露测试(85°C / 85 % RH)评估老化情况》,T. Sample 等人,第 34 届 IEEE 光伏专业学术会议(2009 年)。网址 http://ieeexplore.ieee.org/xpl/articleDetails.jsp ?reload=true& arnumber=5411378。
8. ISO 2859-1:1999 年,《计数抽样检验程序——第 1 部分:针对逐批次检验按验收质量限制(AQL)收入索引的 抽样方案》。
9. EN 50380:2003,《光伏组件数据表和铭牌信息》。
10. UL 4730,《光伏组件的铭牌、数据表和抽样要求》。
11. M. Koentges 等人,《光伏组件电致发光》,Photovoltaik aktuell,2008 年
12.《展望未来》,B. Jaeckel 等人,光伏杂志,2013 年 10 月。网址 http://www.pv-magazine.com/archive/articles/ beitrag/looking-into-the-future-_100012902/#axzz2ybGnZxOy。
13.《通过组件漏电电流特性化描述估算 PID 失效时间》,P. Lechner 等人,第 27 届欧洲光伏太阳能展览会(2012 年)。网址 http://www.eupvsec-proceedings.com/proceedings?paper=18294。
14.《高电势下的 PV 组件退化——试验装置对比研究》,B. Jaeckel 等人,第 28 届欧洲光伏太阳能展览会(2013 年)。网址 http://www.eupvsec-proceedings.com/proceedings?paper=25443。
15.“Lose ziehen,”B. Jaeckel 等人,光伏杂志,2013 年 1 月。
16.《高电势下晶体硅组件退化与恢复效应调查》,B. Jaeckel 等人,第 40 届 IEEE 光伏专业学术会议(2014 年) (待提交)
索比光伏网 https://news.solarbe.com/201408/22/211705.html

