索比光伏网讯:摘要
光伏发电作为新能源行业中的一员越来越被社会所接受和认可。无论是在环境因素上还是在其运用的广泛性上都是其他性能源产业所无法比拟的。近年来,国内外兆瓦级光伏电站树立了一个又一个新的里程碑,大规模形式的光伏电站运用前景也日趋明朗,但在建设过程中往往忽视了电站监控的重要性。本文通过对已建成的光伏电站进行调研及分析,提出群控式光伏电站监控的价值。
一、现象分析
近年,光伏行业飞速发展,国内外兆瓦级电站也层出不穷,有些国家或地区开始筹建吉瓦级电站。虽然光伏电站在所有类型的电站中最稳定,安全性能最高,但是目前高昂的投资成本让原本想去尝试光伏的投资商望而却步。从理论上而言,建设一座大规模形式的光伏电站的设计年限是25年,但是在建成后是否能够按照理论上稳定运行至25年年底,目前还没有真正实践。在这运行的25年中,可能会因为某些因素导致未能达到预期效果。下面两组案例均来自于现已建成的光伏电站。
案例一:2009年6月,常州某厂房屋面5KW示范性电站建成,在2010年5月11日检测时发现,其中有一个组串存在无电压现象。通过仔细排查检修发现电站所使用的标准MC4接插件被烧坏。通过SMASunnyboy5K逆变器的统计数据显示,在2010年4月3日出现明显的功率偏差。而就在4月3日至5月11之间,这一组串一直处于停滞状态。
案例二:2010年11月,南京某950KW并网电站施工期间,由于组串之间连接较为复杂,在完成所有的组串接线后对某些出现异常的电路进行故障排查,随后将组串接入汇流箱,当进行逆变器调试时未发现问题,但是并网验收前期再一次对组串进行人工测试时发现十个方阵中有三个组串出现无电压情况。逆变器的功率数据显示却在正常浮动范围内。
根据概率论(probabilitytheory)原理,对于小型示范性电站短期运行中所存在的问题在大规模电站运行25年的过程中不可避免。产生这些问题的因素众多,以下列出目前常见的几种因素:

二、现状分析
目前,兆瓦级电站使用250K、500K逆变器较多,这样选择有其优势之处(电能转化效率高、成本低、故障排查简单快捷),但正是由于选择了这些相对较大的逆变器,组串的掉线问题才很难被发觉。例如:一个5MWp的电站分为十个组串方阵,每个方阵包含100个5K的组串,一个方阵使用一台500K并网逆变器。假使由于某种情况此方阵中两个组串出现掉线问题时,逆变器所接入的最大功率为490KW。由于常规逆变器中能够读出的数据仅包含整个方阵的总电压、电流、功率。由于电站所处环境的不确定性因素的存在,从数据上分析,总功率会在一个较大的区间内浮动,对于小型电站而言,通过逆变器采集到的数据的分析可以得知故障所在,但是对于兆瓦级以上的电站,逆变器所反映出来的数据完全会被环境因素所产生的影响覆盖,不能直观地从逆变器数据中发现问题的存在。电站中组串断路会一直持续,直到被检修人员发现。
三、成本分析
同样使用上述例子,在5MWp电站中,假使有50K组件一直处于停滞状态,按照2010年较为普遍的的建站成本,使用晶硅组件的光伏电站价格在每瓦25-30元。容量为50K的成本为125-150万元。若按照国家电价补贴的方式计算,25年的损失将远远超过这一数值。
从以上分析中看出,组串掉线监控的必要性。
四、群控式监控
所谓群控式光伏电站监控是指对一套能够对电站中每一个组串进行实时连接情况的跟踪及数据统计的系统。
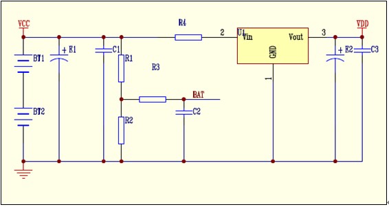
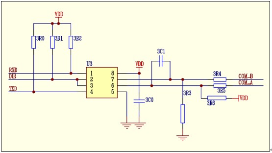
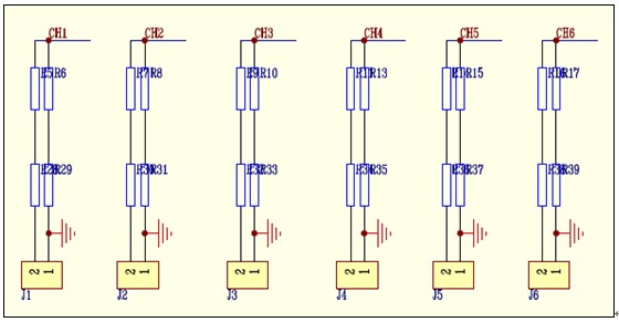
为了实现对组串连接情况的实时监控,这里使用运行比较稳定、价格优势较为明显的PCB模块作为检测模块。下图为一种简单的PCB控制图,可用于大型电站的多组串监控。

图(1)

图(2)

图(3)

图(4)

图(5)
以上群控式监控的模块供电使用太阳能自充电模式,稳定性得以提升。信号传输方式可以采用无线局域网模式也可采用485通信电缆传输。信号数据包较少,可采用多次传输确认模式。此模块可以安装在汇流箱内也可以单独安装在接线盒内。现以汇流箱监控为例,其主要功能是针对电站内组串掉线的测试,并将结果传输到中控室的检测单元内。模块的供电通过汇流箱内各个组串的汇流总线作为电源,通过配套的充电装置给模块锂电池充电。监控模块的信号处理按照(地址+判断结果+发送时间)的数据进行传输。中控单元使用LED信号灯显示(根据电站的布局每个组串使用一盏LED灯显示),LED不同颜色的显示表示组串不同的工作状态。既方便于电站管理人员对整个电站的把控又节约了维护成本。
五、总结
光伏电站作为最稳定、应用环境最广的绿色能源,群控式监控是电站必不可少的组成部分。群控式监控的形式可以多种多样,但是目的只有一个,实时反映出光伏电站中的每一个组串的工作情况,最大限度的提高组件的利用率,做到低碳行业中的低碳楷模。
作者信息:
郝启强 江苏常州
毕业于南京师范大学信息管理专业
光伏行业三年工作经验
常州紫旭光电技术部经理
索比光伏网 https://news.solarbe.com/201107/29/268749.html

