2月11日,阿特斯发布阿特斯阳光电力集团股份有限公司关于下属子公司与关联方签署《租赁合同》暨关联交易的进展公告。

公告显示,阿特斯阳光电力集团股份有限公司于2025年11月28 日、并于2025年12 月16日,会议审议通过了《关于美国市场业务调整暨关联交易的议案》以及《关于豁免控股股东及实控人曾出具的关于避免同业竞争的承诺的议案》。
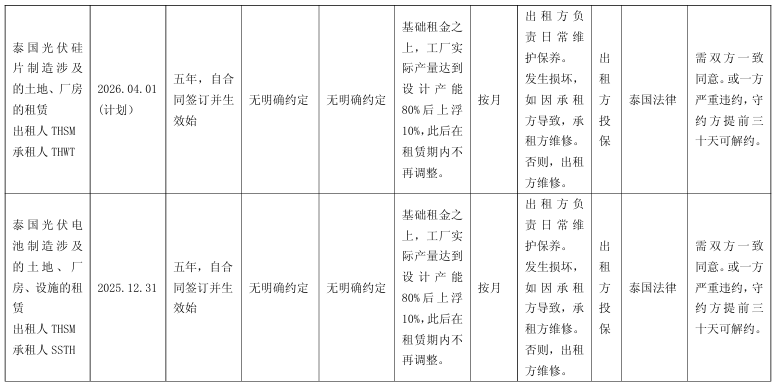
根据美国《One, Big, Beautiful Bill Act》(“大而美法案”)相关规定,如不进行上述业务调整,美国业务主体将在2026年初开始失去获得45X先进制造税收抵免的资格。购买阿特斯组件和储能产品的客户也可能失去45Y抵免和45E税收抵免资格,包括其中的本土成分附加抵免(部分已在2025 年12月31日以前达到实质开工条件的客户项目除外)。为满足相关法案要求及保障美国地区业务正常运营,基于前述股东会、董事会和监事会审批通过的年度关联交易的额度,公司已在2025年12月31日前,完成了四份租赁合同的签署,还有一份待签。这些租赁合同是公司下属的拥有制造业土地、厂房、设施及设备等资产的美国和泰国子公司与公司和控股股东新成立的合资运营公司之间的交易。
关于美国市场业务调整,公司结合海外不同地区实际产能投资情况及当地法律法规,设计了股权转让及租赁并行的模式:美国制造工厂中,由控股股东CSIQ及公司成立合资公司负责实际生产运营,并租赁公司已投资的厂房、设施和设备;泰国制造工厂中,由控股股东CSIQ收购公司已建立的子公司75.1%股权从而转变为合资公司,并租赁少量不可分割资产;新建海外工厂中,由控股股东CSIQ收购公司已建立的子公司75.1%股权从而转变为合资公司。
出租资产情况
本次业务调整方案中,出租资产的为美国及泰国工厂:Canadian Solar US Module Manufacturing Corporation(以下简称“USMM”),注册地址为美国特拉华州新城堡县威明顿市小福尔斯大道251号,实际运营地址为美国德克萨斯州梅斯基特市天际线大道3000号,主营业务为光伏组件制造,2025年中已实际达产;Canadian Solar US Cell Manufacturing Corporation(以下简称“USCM”),注册地址为美国特拉华州新城堡县威明顿市小福尔斯大道251号,实际运营地址为美国印第安纳州杰斐逊维尔市国际大道600号,主营业务为光伏电池片制造,目前尚在建设过程中,预计将于2026年中达产;CanadianSolarManufacturing(Thailand)Co., Ltd(以下简称“THSM”),注册地址为泰国春武里府是拉差县博温镇4村168/2 号。
本次交易中涉及出租的资产主要情况如下:

租赁合同的主要内容


租赁合同的影响
按年度租金收入具体模拟数据如下(具体以实际发生为准,不代表公司预测承诺):

索比光伏网 https://news.solarbe.com/202602/12/50018389.html

