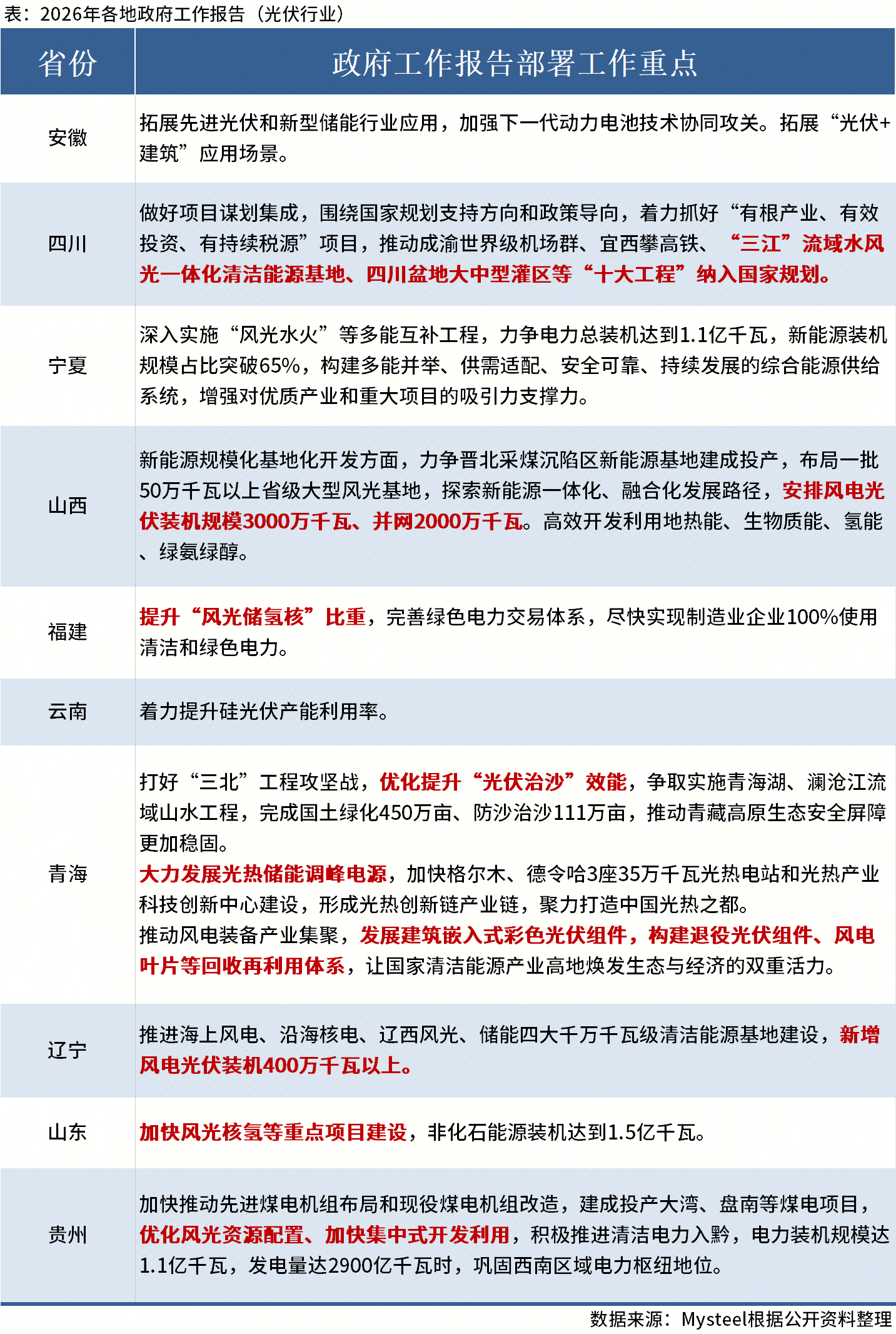
截至2026年2月11日,已有25个省份公布了2026年政府工作报告,其中10个省份政府工作报告中提及光伏行业相关的内容,具体如下:

索比光伏网 https://news.solarbe.com/202602/11/50018356.html
截至2026年2月11日,已有25个省份公布了2026年政府工作报告,其中10个省份政府工作报告中提及光伏行业相关的内容,具体如下:

本站标注来源为“索比光伏网”、“碳索光伏"、"索比咨询”的内容,均属www.solarbe.com合法享有版权或已获授权的内容。未经书面许可,任何单位或个人不得以转载、复制、传播等方式使用。
经授权使用者,请严格在授权范围内使用,并在显著位置标注来源,未经允许不得修改内容。违规者将依据《著作权法》追究法律责任,本站保留进一步追偿权利。谢谢支持与配合!
7月3日,工业和信息化部在京召开第十五次制造业企业座谈会,专题聚焦快速推动光伏产业高质量发展。包括华晟新能源在内的14家中国光伏龙头企业及行业协会齐聚一堂,共商行业破局之道。工信部党组书记、部长李乐成主持会议并强调,要坚决遏制低价无序竞争,推动落后产能退出,引导行业向技术创新和价值竞争转型。此次会议是国家层面继2023年11月专项座谈会后,再度释放的“反内卷”强信号,为光伏产业供给侧改革注入新动力。
1年亏光7年利润、资产负债率飙升50个百分点后,曾经的“追光者”麦迪科技逃离光伏,重获新生。1年亏光7年利润麦迪科技(SH:603990)在经历了连续两年的亏损以后,终于实现了扭亏为盈。根据业绩预告,2025年上半年,
过去很长一段时间,光伏行业都处于过度竞争,产能过剩、质量良莠不齐等问题频发,为破解发展困局,行业政策重心渐转向引导市场健康可持续发展,为行业发展指明了方向。“尤其是在经历430、531 两波抢装潮后,我们要
2025 SNEC展会期间,阳光新能源基于“魔方”技术平台重磅发布iSolarSim光易仿光伏发电仿真软件2.0。该软件引入AI实景仿真能力,具备“全景仿真、精准仿真、AI驱动、智能优化”等核心特性,聚焦解决发电评估不准、设计效率低、土地利用不足等行业难题,为光伏电站建设注入数智化革新动力。
索比光伏网获悉,晶科能源(688223.SH)6月30日晚间最新披露的机构调研纪要显示,受益于印太和中东非等新兴市场的强劲订单支撑,公司三季度排产整体保持稳定。
光伏板块在资金面、政策面以及产业面上已经出现了三大底部特征,基于“股价领先基本面”的资本市场规律,光伏板块的春天不远了。近60只光伏个股逆势上涨2025年上半年,光伏个股的股价表现可圈可点。根据索比光伏网的
日前,在备受瞩目的SNEC PV+2025国际光储展会期间,迈为股份荣获APVIA亚洲光储-产业贡献奖、APVIA亚洲光储-科技成就奖(企业类),并荣登全球新能源品牌榜TOP10(设备),体现了公司在推动全球光伏技术发展与产业化应用中贡献的科技力量。
新形势下,筑牢光伏行业长期健康发展的质量根基何在?产业链企业特别是头部企业及第三方检测认证机构,应发挥哪些作用以促进光伏产品质效双升?
作为我国乃至全球光伏与储能行业的年度国际盛会,中国国际光伏与储能产业大会至今已成功举办七年,累计签约重大项目百余个、投资超千亿元,为全球光伏与储能行业高质量发展作出了积极贡献,有力促进了地方经济可持续发展和全球能源转型进程。
近日,第十八届国际太阳能光伏与智慧能源大会暨展览会(以下简称“SNEC”)在上海圆满落幕。作为全球光伏领域的一年一度的行业盛会,SNEC聚焦政策战略方向、创新产品发布、前沿技术突破、产业链协同升级、金融模式创新及全球市场机遇等要素,汇聚了来自全球顶尖光伏企业、科研机构、投资机构、政府代表及行业领袖等参会。在会议同期举行的《全球光伏前沿技术大会》-“TOPCon、HJT、与BC电池技术论坛”上,大会国际学术委员会委员、一道新能CTO宋登元博士受邀出席并作《一道新能TOPCon 5.0高效电池关键技术与未来研



