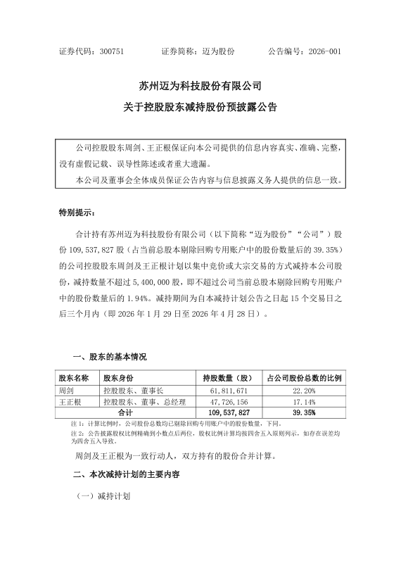
1月7日,迈为股份(300751)发布控股股东减持股份预披露公告,控股股东周剑及王正根计划在未来三个月内减持不超过540万股公司股份,占公司当前总股本剔除回购专用账户股份后的1.94%,减持原因系个人资金需求。

公告显示,周剑及王正根为一致行动人,合计持有迈为股份1.095亿股,占公司当前总股本剔除回购专用账户股份后的39.35%。本次拟减持股份来源为公司首次公开发行股票前已取得的股份及向特定对象发行取得的股份(含权益分派转增股份),减持方式为集中竞价或大宗交易,减持期间为公告发布之日起15个交易日之后的三个月内,即2026年1月29日至4月28日,减持价格不低于公司首次公开发行股票的发行价格,具体视市场价格确定。
对于本次减持,迈为股份提示风险称,减持计划实施存在不确定性,控股股东将根据市场情况、公司股价等因素决定是否实施及实施节奏。同时明确,本次减持系股东正常减持行为,不会导致公司控制权变更,也不会对公司治理结构及持续经营产生重大影响,且减持计划符合相关法律法规要求。



索比光伏网 https://news.solarbe.com/202601/08/50016395.html

