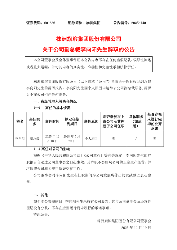
近日,旗滨集团发布公告,株洲旗滨集团股份有限公司(以下简称“公司”)董事会于近日收到副总裁李向阳先生的辞职报告。李向阳先生因个人原因申请辞去公司副总裁职务,辞职后不在公司担任任何职务。

索比光伏网 https://news.solarbe.com/202512/22/50015250.html
近日,旗滨集团发布公告,株洲旗滨集团股份有限公司(以下简称“公司”)董事会于近日收到副总裁李向阳先生的辞职报告。李向阳先生因个人原因申请辞去公司副总裁职务,辞职后不在公司担任任何职务。

本站标注来源为“索比光伏网”、“碳索光伏"、"索比咨询”的内容,均属www.solarbe.com合法享有版权或已获授权的内容。未经书面许可,任何单位或个人不得以转载、复制、传播等方式使用。
经授权使用者,请严格在授权范围内使用,并在显著位置标注来源,未经允许不得修改内容。违规者将依据《著作权法》追究法律责任,本站保留进一步追偿权利。谢谢支持与配合!
12月19日,旗滨集团发布公告,其控股子公司旗滨光能拟斥资6亿元在深圳市宝安区设立全资子公司深圳旗滨新能源科技有限公司。
公告指出,本次旗滨光能在深圳宝安区设立全资子公司,主要目的是为了响应产业链区域化、集约化发展需求,匹配自身业务发展状况,借力区域优势,构筑供应链竞争壁垒,升级子公司运营能力,为其在光伏玻璃领域的竞争力提升提供核心支撑,通过子公司区域布局优化,夯实集团在光伏产业链关键环节的市场地位。
12月18日,旗滨集团发布公告,公司董事会审议通过了《关于聘任公司副总裁的议案》,根据工作需要,经公司总裁提名,董事会治理及人力委员会审核,同意聘任刘柏辉先生为公司副总裁,任期与第六届董事会任期一致。此外,根据旗滨集团的另一份公告,公司董事会于近日收到副总裁李向阳先生的辞职报告,李向阳先生因个人原因申请辞去公司副总裁职务,辞职后不在公司担任任何职务。
12月12日,天宜新材(SH:688033)发布公告,公司董事会于近日收到公司总裁孟利先生、 副总裁啜艳明先生提交的书面辞任报告,孟利先生、啜艳明先生因个人原因分别申请辞去公司总裁职务、副总裁职务。辞任后,孟利先生、啜艳明先生将不再担任公司的任何职务。
根据《公司法》及旗滨光能《公司章程》的规定,本次股权转让过程中,公司对标的股权享有优先购买权。旗滨集团表示,本次股权转让交易完成后,公司仍为旗滨光能控股股东,旗滨光能继续纳入公司合并报表范围,控制权稳定性不受任何影响。
12月11日,旗滨集团发布公告,为进一步理顺公司研发业务链条,优化研发体系和业务程序,促进新业务孵化,外部投资兼并、团队引进等工作高效开展,公司拟投资设立全资子公司深圳市旗滨科技发展有限公司,注册资本10,000万元。并以新设立的深圳市旗滨科技发展有限公司为投资主体,投资设立孙公司深圳市旗滨技术开发有限公司,注册资本10,000万元。
旗滨集团表示,本次申请注册发行超短期融资券和中期票据,有利于公司进一步拓展融资渠道,优化融资和负债结构,提升公司流动性管理能力,从而增强现金流安全性与经营灵活性,并为公司战略布局提供资金储备通道,促进公司可持续发展;同时,在适宜时机抓住窗口期发行可锁定较低利率,节省财务费用。
12月11日,*ST聆达发布公告,近日收到公司副总裁、财务总监谢景远先生、公司副总裁唐洪湘先生的书面辞职报告,谢景远先生因个人原因申请辞去公司副总裁、财务总监职务,唐洪湘先生因个人原因申请辞去公司副总裁职务,辞职后谢景远先生及唐洪湘先生不再担任公司任何职务。与此同时,公司同意聘任刘会林先生为公司副总裁、财务总监,任期与本届董事会任期一致。
12月4日,*ST聆达发布公告,公司董事会于今日收到公司副总裁叶海滨先生的书面辞职报告。叶海滨先生因工作调动安排申请辞去公司副总裁职务,其辞职报告自送达公司董事会之日起生效,辞职后仍在公司担任其他职务。*ST聆达表示,截至本公告日,叶海滨先生未直接或间接持有公司股份,亦不存在应当履行而未履行的承诺事项。公司及董事会对叶海滨先生在任职期间为公司发展所作出的贡献表示衷心的感谢。
10月8日,*ST云网公告称,公司董事会于近日收到公司副总裁严正山先生提交的书面辞职报告,严正山先生因个人原因申请辞去公司副总裁职务。按照相关法律法规,辞职报告自送达公司董事会之日起生效,其辞职不会对公司日常经营造成影响,辞职后将不再担任公司及子公司任何职务。*ST云网的前身为“湘鄂情”,2014年更名为“中科云网”,其于2022年跨界进入TOPCon电池领域,宣布斥资50亿元投建5GWTOPCon电池项目。



