11月13日,清能低碳科技(北京)有限公司发布山东潍坊398MWp集中式光伏项目法律尽职调查及投资交易专项法律服务采购公告。
根据招标公告,山东潍坊398MWp集中式光伏项目由潍坊市滨阳新能源有限公司开发,位于潍坊滨海经济技术开发区东北侧。项目于2024年12月全容量并网,2025年5月27日取得发电业务许可证,2025年6月完成涉网试验。项目交流侧容量为300MW,直流侧装机容量为398.16036MWp,使用土地为未利用地-盐碱地,光伏场区占地面积约7300亩。
项目主设包括:组件品牌为阳光、天合光能、通威、中环,阳光电源箱逆变一体机,主变为山东鲁能泰山。通过12回35KV集电线路汇集接入新建的220KV升压站,接入220KV汉江变电站,新建外送线路7.5KM。储能配置90MW/180MWh,租赁枣庄台阳新能源科技有限公司投资的台儿庄二期200MWh储能项目180MWh容量。
现拟以清能低碳科技(北京)有限公司为主体收购项目公司100%股权,以实现清能低碳科技(北京)有限公司通过项目公司实际控制目标项目。
根据天眼查显示,潍坊市滨阳新能源有限公司实际控制企业为阳光新能源开发股份有限公司。
清能低碳科技(北京)有限控股企业则系湖北清能投资发展集团有限公司。清能集团成立于2010年12月,股东由湖北省联合发展投资集团有限公司,中国长江电力股份有限公司、国家能源集团资产管理有限公司三方组成。其中,湖北省联合发展投资集团有限公司出资人民币1,570,143,459.45元,持股53.15%;中国长江电力股份有限公司出资人民币1,270,105,500.00元,持股42.99%;国家能源集团资产管理有限公司出资人民币113,925,000.00元,持股3.86%。
公司的主业范围为:能源投资;酒店、物业投资;房地产开发投资;旅游产业投资;环保工程投资;电力、机电、机械产品生产、销售相关的经营实体投资;从事酒店、物业经营和管理;工程咨询及建设;自有资产的收购、管理和处置(法律法规禁止的除外);物业出租;装饰工程;企业管理咨询服务。
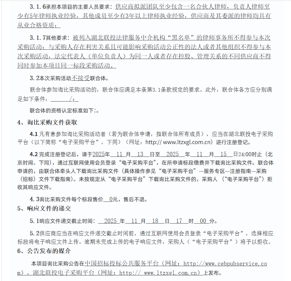
具体见下:



索比光伏网 https://news.solarbe.com/202511/18/50012784.html

