
2025年10月30-31日,“2025(第二十七届)有机硅精细化学品技术交流会”在深圳隆重举行。此次会议由北京国化新材料技术研究院主办,ACMI硅材料发展中心、ACMI硅基新材料研究所承办,同时得到了中国氟硅有机材料工业协会、中国石油和化学工业联合会中小企业工作委员会、硅产业绿色发展联盟SAGSI、中关村光伏产业联盟ZPVA、云南省硅工业工程研究中心、南京工业大学的大力支持。
会议吸引超过280位行业专家和企业代表参与,汇聚了国内外顶尖科研机构的专家学者及业界领军企业代表。与会者围绕有机硅材料合成新技术、绿色制造工艺、下游应用拓展和市场趋势分析等核心议题,展开了深入研讨、交流。一系列高水平报告和富有洞见的观点碰撞,不仅为参会者带来了一场思想盛宴,更为推动我国有机硅产业迈向高质量发展新阶段提供了强大的智力支持和动力。




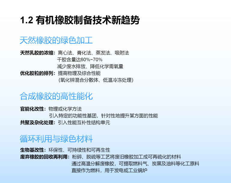
在会议现场,合盛硅业有机硅研发总工程师林芳博士从容地站在演讲台前,分享了《有机 - 有机硅杂化橡胶的制备及其应用特性研究》的最新成果。她指出:“有机硅橡胶制备技术的新趋势,将更有利于产品实现高性能与功能化、智能化与数字化制造,推动绿色可持续发展。”林芳博士的发言赢得了台下阵阵掌声。这一技术有助于打破国外公司在该领域的长期垄断,为航空航天、汽车制造等高端领域提供了新的材料选择。
研发团队:博士领衔的顶尖科研力量

林芳博士是合盛硅业研发团队的典型代表。作为四川大学博士毕业的高材生,她已在有机硅材料领域深耕十余年,如今担任合盛硅业有机硅研发中心总工程师的重要职务。在林芳博士背后,是合盛硅业精心构建的一支高素质研发团队。公司依托上海和海南的研发中心,组建了由博士、高级工程师牵头的研发队伍。这支团队不仅具备深厚的理论功底,还拥有丰富的产业化经验,能够将实验室的创新成果迅速转化为实际生产力。
合盛硅业在研发投入方面不遗余力。公司建立了完整的研发体系,涵盖从基础研究到应用开发、从工艺优化到产品升级的全流程技术创新。系统性的研发布局,使公司能够在多个技术领域同时取得突破,除了有机硅橡胶领域,在碳化硅、光伏材料等领域也成果丰硕。
平台支撑:产学研协同的创新生态
合盛硅业的创新能力建立在坚实的平台基础之上。公司与杭州师范大学、新安化工集团等单位共同建设的全省有机硅材料技术重点实验室,成为了技术研发的重要基地。这个高能级研发平台集聚了行业顶尖的研发资源,为科研人员提供了优越的实验条件和技术支持。


产学研合作是合盛硅业技术创新的重要途径。通过与中科院、华东理工大学、浙江大学等知名科研院所开展紧密合作,公司能够及时精准地把握技术前沿动态,有效整合外部创新资源,大幅加速技术研发进程。
“在合盛硅业,我们既有自主创新的坚定决心,也有开放合作的广阔胸怀。”林芳博士在交流会后的访谈中表示,“正是这种包容并蓄的创新文化,让我们能够在技术上不断突破。”
合盛硅业还积极参与行业标准制定,主导或参与了《有机硅环体单位产品能源消耗限额》《工业硅》《工业硅化学分析方法》《硅橡胶混炼胶》等40余项国家、行业或团体标准的制修订工作,有力推动整个行业的技术进步和规范发展。
未来展望:从技术领先到产业引领
对于未来发展,林芳博士表现出坚定的信心:“我们将继续深化有机硅杂化胶技术的研究,拓展其在更多领域的应用。同时,也在积极布局新一代有机硅材料的研发。”
合盛硅业的技术创新之路不会止步。公司计划进一步加大研发投入,完善创新激励机制,激发科研人员的创造活力。在创新方向上,合盛硅业将继续聚焦硅基新材料的前沿领域,特别是在高端有机硅、碳化硅半导体、光伏新材料等方向寻求突破。通过持续的技术创新,推动产业升级,助力中国在新材料领域实现从跟跑到并跑再到领跑的历史性跨越。


随着技术交流会的落幕,林芳博士回到实验室继续科研工作。在她身后,是合盛硅业日益壮大的研发团队、完善的创新体系,以及中国硅基新材料产业崛起的壮阔图景。从实验室的技术突破到产业的全面创新,合盛硅业正以实实在在的科技成果,书写着中国材料产业的新篇章。
索比光伏网 https://news.solarbe.com/202511/10/50012213.html

