
文章概述
本文针对全绒面钙钛矿/硅叠层太阳能电池中钙钛矿与电子传输层(C60)界面处的电荷传输损失和界面复合问题,提出了一种基于1,3-二氨基丙烷二氢碘化物(PDAI)分子表面处理的解决方案。通过光电器件模拟和实验验证,研究发现PDAI分子与钙钛矿表面相互作用,形成了一个指向钙钛矿的正向偶极。这一偶极显著减小了钙钛矿与C60之间的导带偏移,从而在界面处诱导了电子积累,有效抑制了界面复合,将钙钛矿子电池的内建电压(iVoc)从1.12 V提升至1.20 V。更重要的是,由于钙钛矿体相的本征特性,这种电子积累效应延伸至整个钙钛矿吸收层,使其平均电子浓度提升约40倍,从而大幅增强了电子电导率,降低了传输损失。基于此策略制备的全绒面叠层电池效率从29.1%提升至33.1%,开路电压达到2.01 V,填充因子提升至81.6%。户外稳定性测试和加速老化测试均表明,PDAI处理有效抑制了离子迁移,显著提升了器件的长期运行稳定性。
创新点分析
1)揭示了“深度”场效应钝化机制并关联了界面与体相电学性质:该研究通过系统的光电器件模拟和实验证实,通过PDAI分子调控界面偶极以减小导带偏移,其作用远不止于界面复合的抑制。由于钙钛矿体相的本征特性,诱导的电子积累区域能够延伸至整个吸收层,从而显著提升体相电子浓度和电导率,从根本上降低了传输损失。这种从界面延伸至体相的“深度”场效应钝化机制,为理解并同时提升器件的Voc和FF提供了全新的物理图像。
2)明确了表面终止对分子诱导偶极方向的关键作用:通过DFT计算结合UPS/XPS表征,研究发现PDAI分子在本文采用的混合两步法所制备的、具有富有机物表面终止的钙钛矿上,会形成一个正向偶极。这与先前报道中在一步旋涂法钙钛矿上观察到的负向偶极效应相反。这一发现强调了钙钛矿的制备工艺和表面化学性质是决定分子界面工程成功与否的关键因素,而不仅仅是分子本身。

Figure 1通过理论模拟阐明了本文的核心物理机制和优化策略。图A的示意图清晰地标出了影响钙钛矿/C60界面性能的两个关键参数,化学钝化质量和能带对齐特性。图B的模拟结果展示了器件的内建电压(iVoc,虚线)和外电压(Voc,实线)随ΔEc,ETL的变化关系。图C和D的模拟能带图直观地对比了参考器件和目标器件在最大功率点条件下的状态。参考器件由于较大的ΔEc,ETL,在ETL界面处的电子浓度较低。而目标器件通过PDAI处理减小了ΔEc,ETL,不仅导致了界面处的电子积累,更重要的是,整个钙钛矿体相的平均电子浓度提升了约40倍,这直接提升了体相电导率,是填充因子改善的主要原因。

Figure 2此图通过实验表征和理论计算深入揭示了PDAI分子与钙钛矿表面的相互作用及其对界面能带结构的影响。UPS测量结果(图A, B)显示,PDAI处理使钙钛矿表面的功函数从4.49 eV显著增加至4.76 eV。通过对比电离势的变化(图C),发现Wf和IP的变化量相近,表明这种变化主要源于表面偶极的形成,而非费米能级在带隙内的移动。构建的能带示意图(图C)表明,PDAI处理将钙钛矿与C60之间的导带偏移从180 meV成功减小到70 meV。DFT计算发现,其在富PbI2终止的表面上会形成负向偶极,而在富MAI终止的表面上则形成正向偶极。由于本文使用的混合两步法倾向于形成富有机物的表面,实验结果与后者相符,这解释了与先前基于一步法研究观察到的现象差异,突出了表面终止化学对界面工程的决定性影响

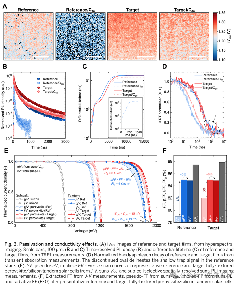
Figure3通过多种先进表征手段验证了PDAI处理对器件性能的实际提升效果。图A的超光谱PL成像显示,PDAI处理不仅将钙钛矿薄膜的平均iVoc提高了20 mV,还显著改善了其空间均匀性。在沉积C60后,参考样品的iVoc大幅下降且分布变宽,而PDAI处理后的样品iVoc得以保持且分布更窄,证明了其强大的界面保护作用。TRPL和差分寿命分析(图B, C)表明,PDAI处理将界面复合主导的微分寿命从~1 μs提升至~10 μs。瞬态吸收光谱(图D)进一步证实,PDAI处理消除了参考样品中存在的浅陷阱态信号。最关键的分析来自suns-Voc测量(图E, F):它显示PDAI处理器的伪填充因子与参考器件相同,但实际J-V测得的FF与pFF的差值从6%缩小到3%,对应的串联电阻在MPP处从6 Ω·cm²降至3 Ω·cm²。这直接证明了FF的提升主要源于体相电导率增加导致的传输损失的降低,而非选择性或复合损失的改善。

Figure 4展示了最终器件的卓越性能和稳定性。图A和B分别为器件结构示意图和截面SEM图,显示了在产业标准绒面硅上的完美共形覆盖。统计箱线图(图C)证明PDAI处理显著且一致地提升了所有光伏参数,使平均效率从29.1%提升至32.3%。通过将钙钛矿带隙微调至1.70 eV以优化电流匹配,冠军器件(图D)实现了33.1%的效率和2.01 V的创纪录高开路电压。图E的表明,该工作使全绒面叠层电池的Voc与基于抛光硅的纪录器件持平,证明其界面钝化已无固有劣势。在红海沿岸炎热潮湿的环境下,封装后的PDAI处理器件在超过1500小时的MPP跟踪中,其短路电流密度(Jsc)保持稳定,而参考器件的Jsc则持续衰减。结合BACE测量发现PDAI处理器的可移动离子浓度更低,这为其优异的运行稳定性提供了机理解释,证明了高性能与高稳定性可以兼得。
文章来源
https://www.science.org/doi/10.1126/science.adx1745
索比光伏网 https://news.solarbe.com/202510/30/50011448.html

