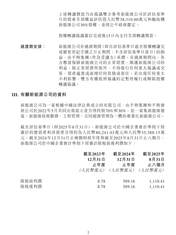
10月28日,中煤能源发布关连交易-收购新能源公司30%股权公告。公告显示,中煤能源全资附属公司平朔集团与平朔发展公司订立股权转让协议,据此,平朔集团将收购由平朔发展公司持有的新能源公司30%股权,收购对价为人民币11,493.00万元。于股权收购完成后,新能源公司将成为中煤能源间接全资附属公司。新能源公司为一家根据中国法律注册成立的有限公司,由平朔集团和平朔发展公司于2022年5月共同出资设立并分别持股70%和30%,是一家集新能源发电、新能源技术服务、工程管理、合同能源管理为一体的专业化新能源公司。





索比光伏网 https://news.solarbe.com/202510/29/50011331.html

