近日,中信博发布关于江苏中信博新能源科技股份有限公司终止部分募投项目并将部分剩余募集资金用于新项目的核查意见。
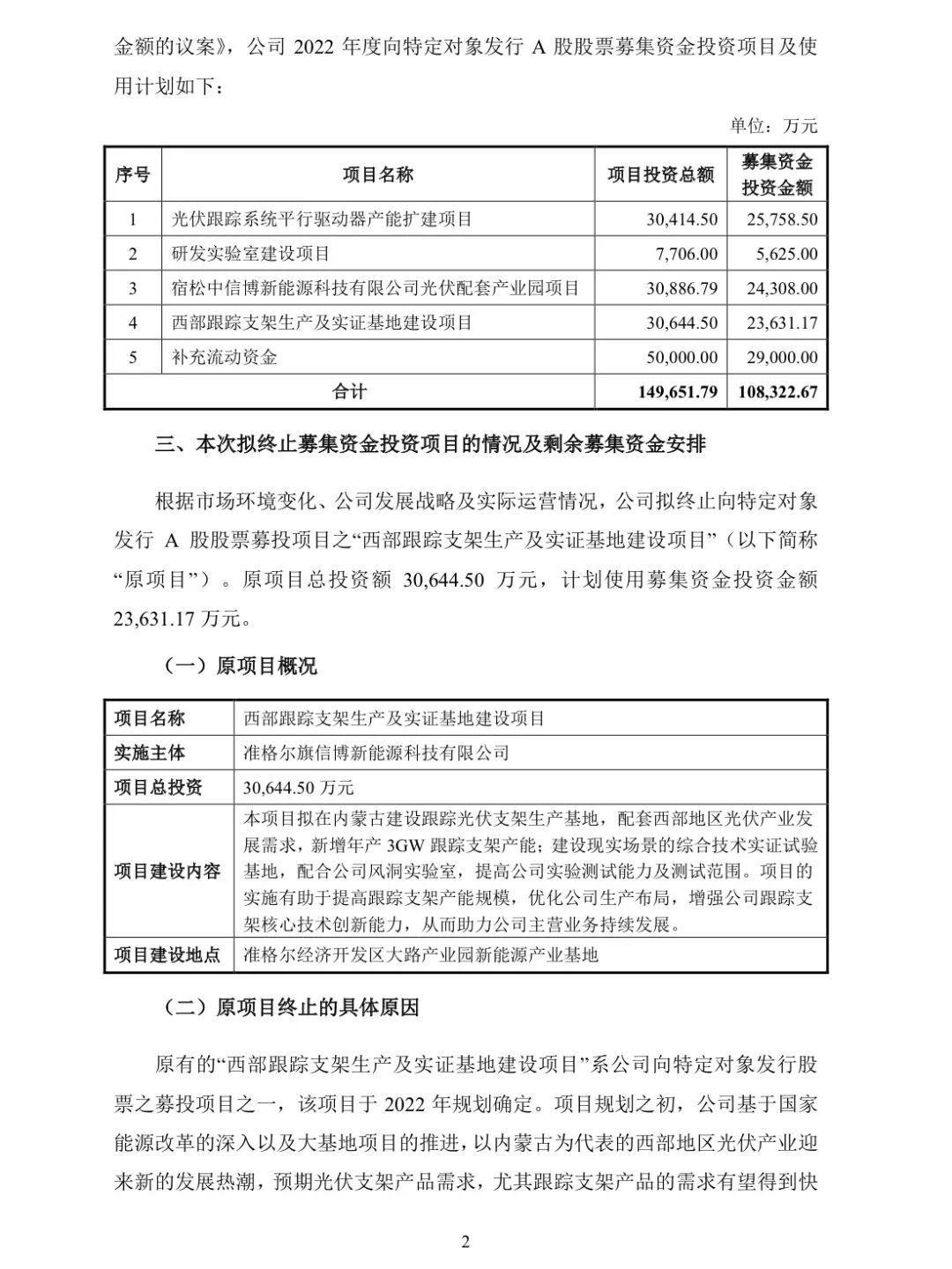
公告表示,根据市场环境变化、公司发展战略及实际运营情况,公司拟终止向特定对象发行A股股票募投项目之“西部跟踪支架生产及实证基地建设项目”(以下简称“原项目”)。原项目总投资额30,644.50万元,计划使用募集资金投资金额23,631.17万元。
本项目拟在内蒙古建设跟踪光伏支架生产基地,配套西部地区光伏产业发展需求,新增年产3GW跟踪支架产能;建设现实场景的综合技术实证试验基地,配合公司风洞实验室,提高公司实验测试能力及测试范围。项目的实施有助于提高跟踪支架产能规模,优化公司生产布局,增强公司跟踪支架核心技术创新能力,从而助力公司主营业务持续发展。
原有的“西部跟踪支架生产及实证基地建设项目”系公司向特定对象发行股票之募投项目之一,该项目于2022年规划确定。项目规划之初,公司基于国家能源改革的深入以及大基地项目的推进,以内蒙古为代表的西部地区光伏产业迎来新的发展热潮,预期光伏支架产品需求,尤其跟踪支架产品的需求有望得到快速增长。然而,近年来,随着国内大型地面光伏电站建设中对跟踪支架系统的需求趋势不及预期,与该项目拟定之初的市场预测存在较大差异,该募投项目的市场环境发生了重大变化,预计该项目的实施,将不能为公司带来投资收益,难以满足公司发展的实际需要及提升公司核心竞争力。
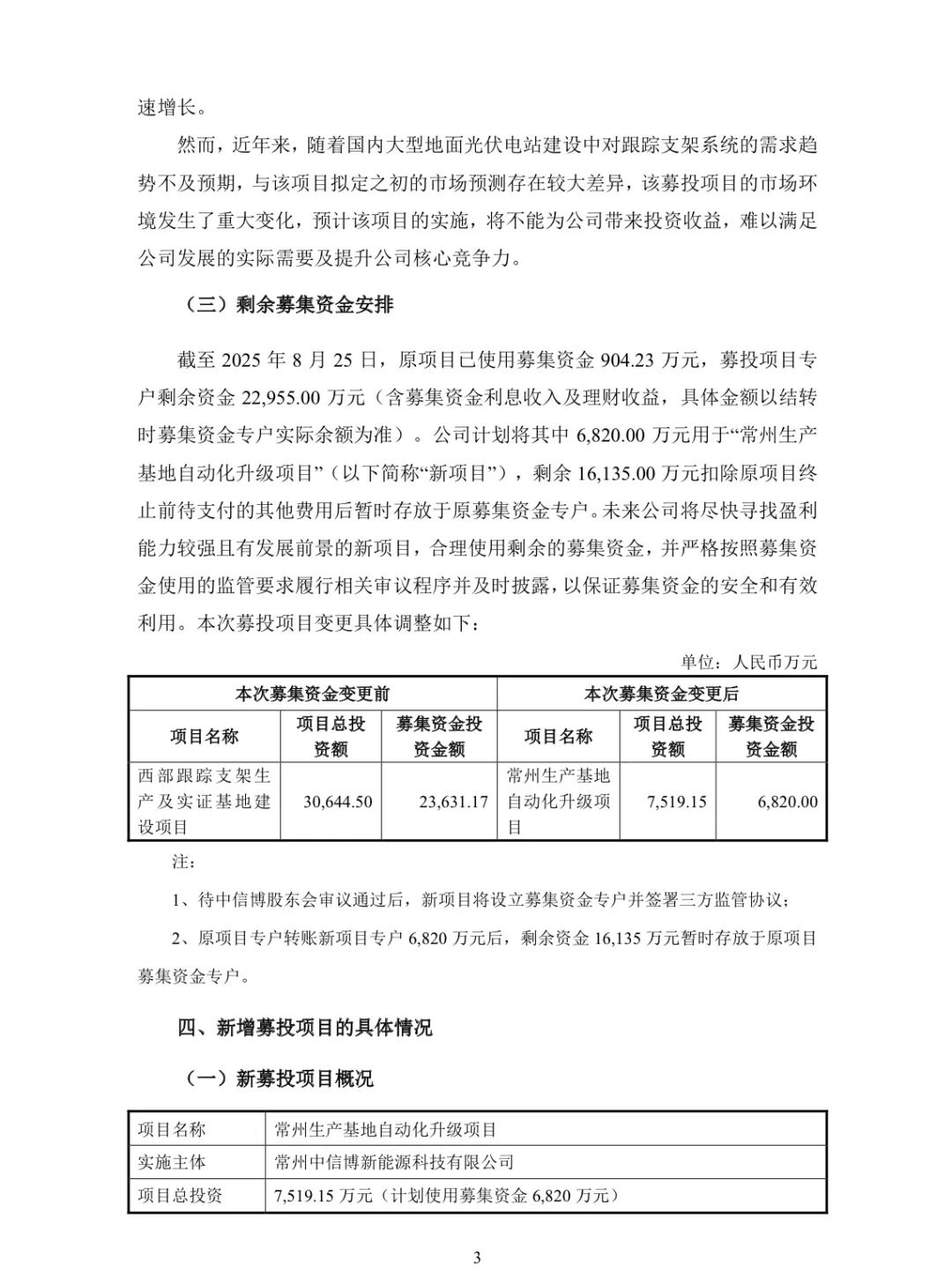
截至2025年8月25日,原项目已使用募集资金904.23万元,募投项目专户剩余资金22,955.00万元(含募集资金利息收入及理财收益,具体金额以结转时募集资金专户实际余额为准)。公司计划将其中6,820.00万元用于“常州生产基地自动化升级项目”(以下简称“新项目”),剩余16,135.00万元扣除原项目终止前待支付的其他费用后暂时存放于原募集资金专户。本次募投项目变更具体调整如下:

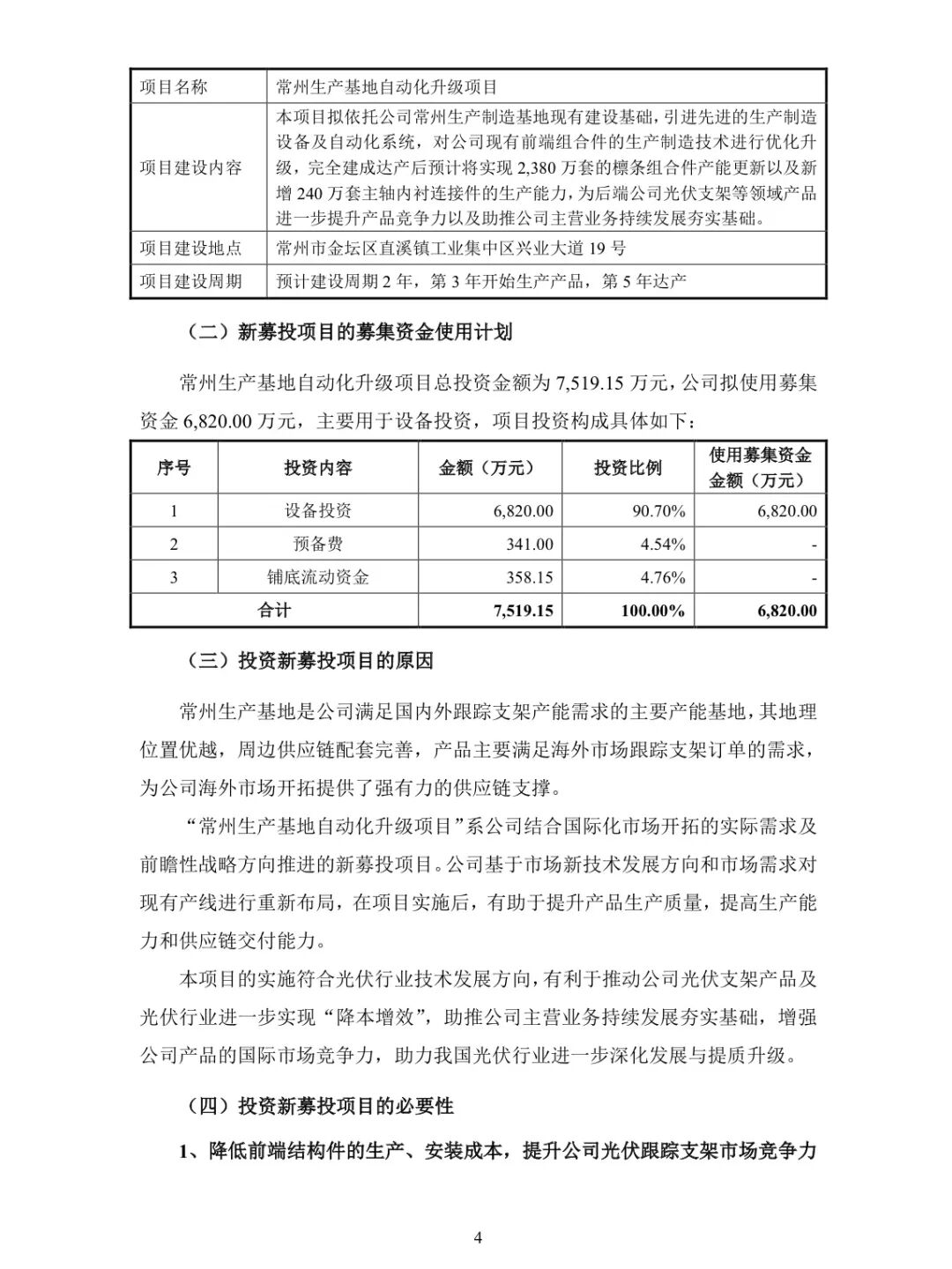
值得注意的是,新项目常州生产基地是公司满足国内外跟踪支架产能需求的主要产能基地,其地理位置优越,周边供应链配套完善,产品主要满足海外市场跟踪支架订单的需求, 为公司海外市场开拓提供了强有力的供应链支撑。
投资该项目,能够降低前端结构件的生产、安装成本,提升公司光伏跟踪支架市场竞争力;增强公司在产业链层面的自主可控能力,提升上游结构件产品生产技术;提升生产制造效率及品质,满足光伏产业“降本增效”需求。
原文见下:








索比光伏网 https://news.solarbe.com/202509/01/50007450.html

