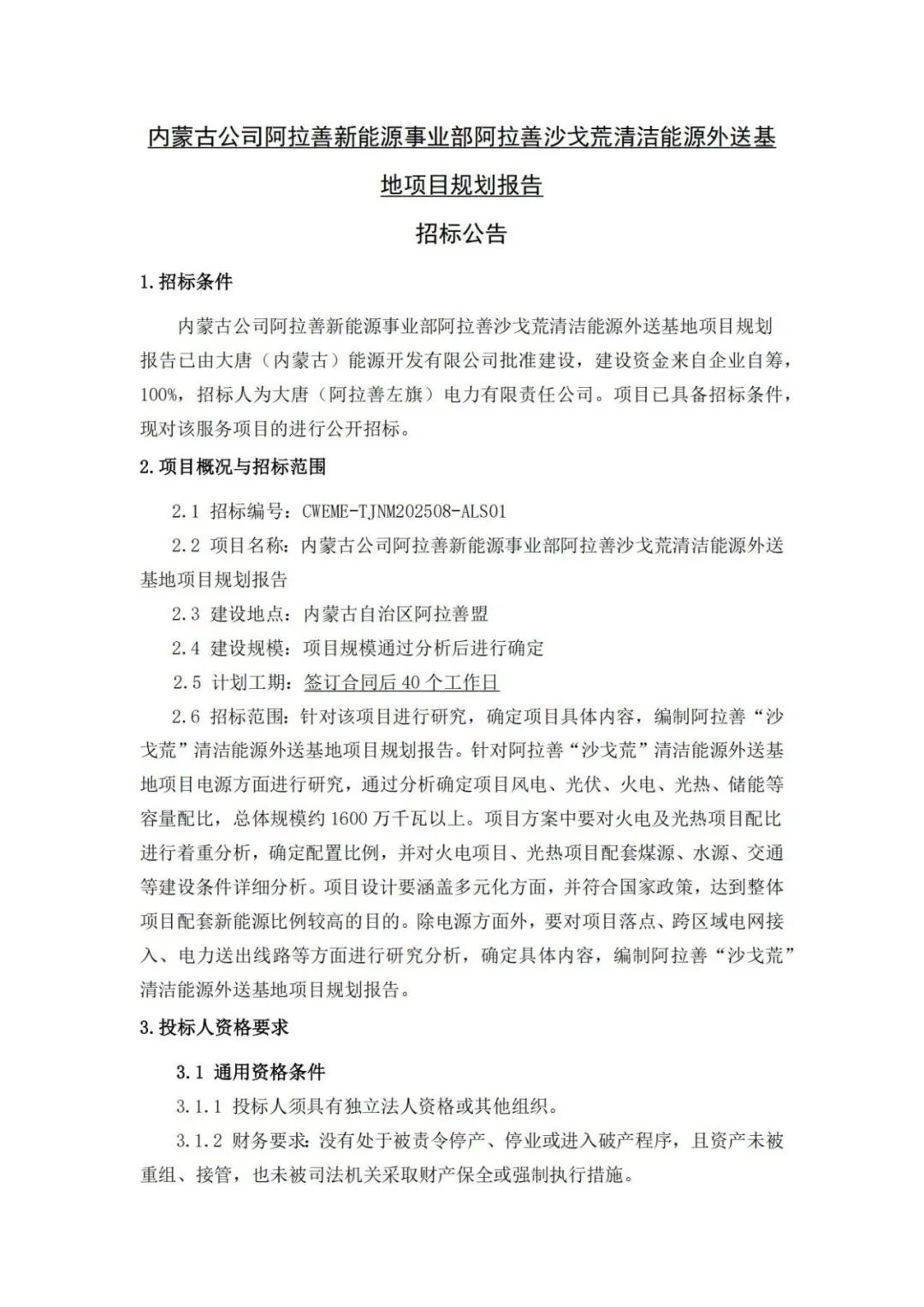
近日,大唐内蒙古公司阿拉善新能源事业部阿拉善沙戈荒清洁能源外送基地项目规划报告招标公告发布。
公告显示,项目招标范围为针对该项目进行研究,确定项目具体内容,编制阿拉善“沙戈荒”清洁能源外送基地项目规划报告。针对阿拉善“沙戈荒”清洁能源外送基地项目电源方面进行研究,通过分析确定项目风电、光伏、火电、光热、储能等容量配比,总体规模约1600万千瓦以上。
项目方案中要对火电及光热项目配比进行着重分析,确定配置比例,并对火电项目、光热项目配套煤源、水源、交通等建设条件详细分析。项目设计要涵盖多元化方面,并符合国家政策,达到整体项目配套新能源比例较高的目的。
除电源方面外,要对项目落点、跨区域电网接入、电力送出线路等方面进行研究分析,确定具体内容,编制阿拉善“沙戈荒”清洁能源外送基地项目规划报告。
项目建设地点为内蒙古自治区阿拉善盟,计划工期为签订合同后40个工作日。
详情见下:





索比光伏网 https://news.solarbe.com/202508/19/50006428.html

