据媒体报道,8月4日,内蒙古电力集团董事长张海峰与到访的上交所副总经理苑多然一行举行座谈。8月5日,内蒙古电力集团董事长张海峰与到访的深交所副总经理李鸣钟一行举行座谈。有行业消息称,内蒙古电力集团在为分拆储能等业务板块独立上市做准备。

在与上交所、深交所领导座谈会上,张海峰表示,内蒙古电力集团正积极筹备抽水蓄能资产上市,希望通过双方合作,推动绿色金融、基础设施REITs等融资工具落地。苑多然表示,希望双方在绿色债券、公募REITs等领域深化合作,丰富融资渠道,提高融资效率,降低融资成本。
李鸣钟分析了IPO和REITs两种资本运作工具优势及特点。他表示,深交所将全力支持内蒙古电力集团走向资本市场,提供精细化服务保障和专业化参考报告,希望双方在绿色金融、科创债券等领域深化交流合作。
除了与沪深交易所的互动,内蒙古电力集团此前还就发行REITs相关事宜与部分金融机构进行沟通。
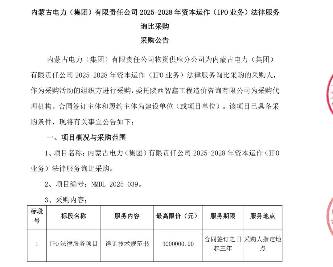
据了解,2025年5月28日,内蒙古电力集团发布《2025-2028年资本运作(IPO业务)法律服务询比采购公告》,明确计划启动IPO,并拟采购法律服务,服务期限为三年,最高限价300万元。
该公告标志着其正式进入IPO筹备阶段,若成功上市,将成为A股“省级电网第一股”。

2025年6月成立的储能子公司(内蒙古电力集团电网储能有限责任公司,注册资本10.5亿元)或成为储能板块上市主体。
此外,集团还积极推动抽水蓄能资产通过公募REITs等工具上市,并与沪深交易所探讨绿色债券、REITs等融资合作。
2025年计划在上交所分两期发行不超过30亿元公司债券(含科创债和绿色科创债),用于偿债及新能源项目建设。
来源:网络、智汇光伏等
索比光伏网 https://news.solarbe.com/202508/13/50006019.html

