各相关单位:
为助力西北新型电力系统建设,提升行业在沙戈荒场景下虚拟电厂的实践能力,特举办“虚拟电厂实践培训”。现将具体事宜通知如下:
01组织单位
指导单位:中国能源研究会
陕西省电力行业协会
陕西省太阳能行业协会
陕西省碳中和技术发展协会
西安太阳能学会
内蒙古太阳能行业协会
宁夏太阳能能源协会
主办单位:中国能源研究会新能源智能制造与应用技术专委会
碳索新能-索比光伏网
02培训目标
随着国家能源局2025年明确提出支持民营企业参与“沙戈荒”大基地建设,并加速虚拟电厂等新技术业态发展,西北地区新能源消纳与电网平衡面临严峻挑战。沙戈荒基地因风光资源波动大、外送通道受限,亟需通过虚拟电厂聚合分布式资源提升调节能力。宁夏虚拟电厂平台已实现379万千瓦负荷聚合,调节能力居全国前列,而西北能监局最新发布的《沙戈荒配套电源短期平衡市场规则》更要求储能等新型主体以“报量不报价”方式参与市场,凸显了虚拟电厂在沙戈荒场景下的关键作用。
当前,沙戈荒虚拟电厂实践仍存在三大痛点:
- 一是高比例新能源接入导致惯量支撑不足
- 二是负荷侧资源分散、响应效率低
- 三是政策与市场机制协同不足
本次培训将聚焦西北区域特色,结合宁夏“三层两级”虚拟电厂架构、浙江市场化响应细则等实战案例,解析沙戈荒场景中源网荷储协同的技术路径与商业模式创新,助力学员掌握前沿政策、核心技术及市场化运营能力,推动西北新型电力系统建设。
03培训对象、人数
电力开发企业、综合能源服务企业
用户侧主体(园区、高能耗企业等能源管理团队)
储能厂商
碳资产服务商
电力交易平台运营商等
每期50人左右
04培训时间、地点
培训时间:8月13日
培训地点:陕西·西安建国饭店
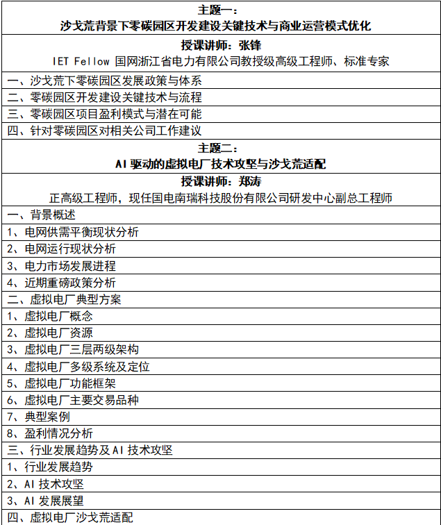
05课程设置

06 讲师简介
张锋

IET Fellow 国网浙江省电力有限公司教授级高级工程师、标准专家
浙江电力学会特聘资深标准专家;浙江省电力行业协会标准专家;发表各类管理、技术论文60余篇;主持、参与编制国标、行标20余项;获全国人工智能应用总决赛一等奖、国网技术发明奖,管理创新特等奖;深度参与《浙江电力条例》等重要行业法规制、修订工作;虚拟电厂领域首批国家标准《虚拟电厂管理规范》牵头编制人。
郑涛

正高级工程师,现任国电南瑞科技股份有限公司研发中心副总工程师
国家电网公司科技项目咨询专家,国网电科院硕士研究生导师,中文核心期刊《全球能源互联网》审稿专家,长期从事电网调度自动化、负荷管理等领域的设计研发工作,组织研发了虚拟电厂等系列化软件,并实现了大规模应用,总体技术处于国际领先水平。近五年获省部级科技进步奖5项。
吴俊宏

中国能源研究会配售电专委会专家,上海交通大学中英国际低碳学院产业导师
能源行业综合能源服务标准化工作组委员,高级工程师,注册电气工程师,咨询工程师。从事电力规划、电力体制改革研究与应用等工作,多次获得电力工程科学技术进步奖和电力行业优秀工程咨询成果奖,深度参与我国配售电改革相关工作以及政策文件研究工作。
07培训大纲
虚拟电厂实践培训课程大纲
2025年8月13日13:30-17:00 陕西*西安



08培训费用
1800元/人(包括培训费,交通食宿自理)
优惠方式:
●加入索比光伏网会员,可享受7折优惠,还可获得超多会员权益;
●5人组团报名,优惠价1500元/人
汇款账户:
公司名称:北京索比咨询有限公司
开户银行:中国工商银行股份有限公司北京复兴门支行
银行账号:0200250109200154563
开具发票:
发票统一为电子发票(可开会议或培训费)
缴费成功后,请将付款截图及开票信息发送至sunnyliu@solarbe.com 获取发票(邮件名称:姓名+金额+虚拟电厂发票)
邮件内请备注专票或普票。
09培训福利
参加本次虚拟电厂实践培训的所有学员可以免费参加8月14日举办的“逐光・破界”光储场景化应用深度论坛--沙戈荒专场,含自助午餐、会议资料。
10培训事项
培训课闭门授课,按姓名入座,会前缴费,拒绝空降。
●联系人:
马老师13716196589 (微信同)
刘老师15801305672 (微信同)

扫码了解详情并报名
索比光伏网 https://news.solarbe.com/202508/11/50005810.html

