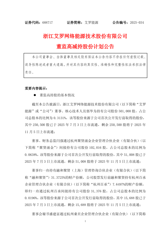
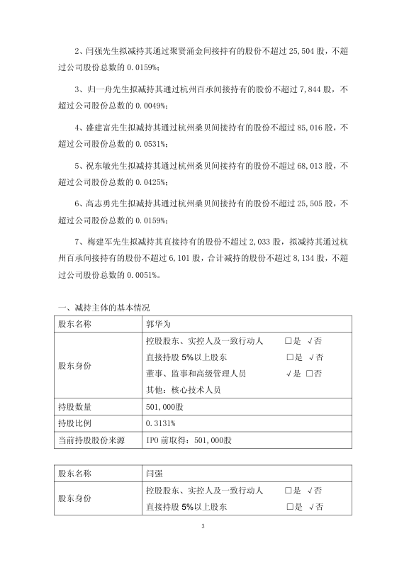
7月18日,艾罗能源(688717.SH)发布公告称,公司董事、核心技术人员郭华为,董事、财务总监闫强,董事归一舟,董事会秘书盛建富,以及原监事会主席祝东敏、原监事高志勇、原监事梅建军等7名董监高人员因个人资金需求,计划通过集中竞价或大宗交易方式减持所持公司股份。根据公告披露的减持计划,上述股东拟合计减持不超过345,263股,占公司总股本的比例不超过0.2157%。

减持股份来源与限售安排
公告显示,此次拟减持股份均来源于公司首次公开发行前取得的股份(除梅建军直接持有的8,134股为二级市场增持外),且部分股份已解除限售。具体来看,郭华为直接持有公司501,000股,其中250,500股已于2025年7月3日上市流通,剩余部分将于2025年11月5日解禁;闫强通过杭州聚贤涌金企业管理合伙企业(有限合伙,以下简称“聚贤涌金”)间接持有102,016股,解禁安排与郭华为一致;归一舟通过融和聚贤(上海)管理咨询合伙企业(有限合伙)及杭州百承企业管理合伙企业(有限合伙,以下简称“杭州百承”)间接持有31,376股,其中半数已解禁;盛建富、祝东敏、高志勇均通过杭州桑贝企业管理合伙企业(有限合伙,以下简称“杭州桑贝”)间接持股,解禁进度与前述股东同步;梅建军则通过杭州百承间接持有68,014股(部分解禁),并直接持有8,134股无限售流通股。
根据减持计划,郭华为拟减持不超过125,250股,占公司总股本的0.0783%,为本次减持规模最大的个人股东;闫强、盛建富、祝东敏分别拟减持不超过25,504股、85,016股、68,013股,对应比例分别为0.0159%、0.0531%、0.0425%;归一舟、高志勇、梅建军拟减持规模较小,合计不超过16,480股,占比0.0103%。公告强调,若减持期间公司发生送股、转增股本等事项,减持数量将相应调整,减持价格则以市场价格为准。
市场分析人士指出,尽管此次减持规模占公司总股本比例较低,但涉及多位核心管理层人员,可能传递出对短期股价或公司估值的判断信号。不过,考虑到减持原因明确为“个人资金需求”,且减持方式涵盖集中竞价和大宗交易,实际对二级市场冲击或有限。
持股平台角色凸显 股权结构稳定性受考验
公告披露,聚贤涌金、杭州百承、杭州桑贝均为艾罗能源员工持股平台,此次减持涉及股东均通过上述平台间接持有公司股份。以杭州桑贝为例,盛建富、祝东敏、高志勇作为有限合伙人,分别持有该平台不同比例财产份额,进而间接持有艾罗能源股份。此类架构设计在科创板企业中较为常见,旨在通过股权绑定实现核心团队利益与公司长期发展挂钩。
然而,随着部分股份解禁及减持计划出台,市场对艾罗能源股权结构稳定性的关注度有所提升。数据显示,此次拟减持股份占公司总股本比例虽不足1%,但涉及董事、监事、高管等多层级人员,或引发投资者对公司治理及未来战略的联想。
公司回应:经营正常,减持属个人行为
针对此次减持计划,艾罗能源相关负责人表示,公司生产经营一切正常,减持行为系股东个人资金安排,与公司基本面无关。公司将继续聚焦主业,推动技术创新与市场拓展,努力为股东创造长期价值。





索比光伏网 https://news.solarbe.com/202507/21/50004334.html

