
发表日期:14 July 2025
第一作者:Zuolin Zhang
通讯作者:Jian-xin Tang(澳门科技大学), Jiangzhao Chen(昆明理工大学陈江照), Cong Chen(河工大陈聪)
研究背景
钙钛矿太阳能电池(PSCs)的本征不稳定性及表面缺陷导致的非辐射复合问题,严重阻碍了p-i-n反式结构器件的进一步发展。同时,铅泄漏造成的环境风险也制约着反式PSCs的商业化应用。
研究内容
本研究提出了一种全氟化通用策略,可同步实现铅离子固定与钙钛矿薄膜表面缺陷钝化。
机理:全氟化三乙胺(PFTEA)可通过强配位键与PbI2形成PFTEA·PbI2复合物,该结构不仅能有效抑制铅泄漏,还可促进缺陷钝化。
器件:
效率:经PFTEA调控的反式PSCs获得了26.65%的认证稳态光电转换效率(PCE),这是目前采用真空闪蒸技术制备的PSCs所报道的最高效率值。
稳定性:经过1000小时最大功率点持续跟踪测试后,PFTEA调控器件仍能保持初始PCE的92%。

图1 a) TEA、PFTEA及PFTBA的分子结构;b) 采用TEA、PFTEA和PFTBA钝化钙钛矿薄膜的制备流程示意图;c) TEA与PbI2反应前后的FTIR光谱;d) PFTEA与PbI2反应前后的FTIR光谱;e) PFTBA与PbI2反应前后的FTIR光谱;f) 含0.1 mg·mL⁻¹ PbI2的溶液在添加TEA、PFTEA及PFTBA前后的紫外-可见吸收光谱(插图为相应溶液的实物照片);g) PbI2在添加TEA、PFTEA及PFTBA前后的XRD衍射图谱;h) 钙钛矿薄膜在添加TEA、PFTEA及PFTBA前后的Pb 4f XPS能谱;i,j) PFTEA及其与PbI2反应产物的19F NMR谱图;k) FAI及其与PFTEA混合物的1H NMR谱图。

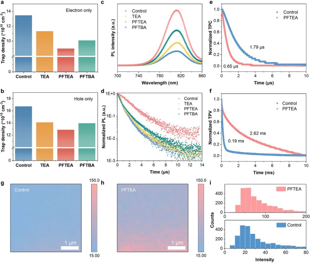
图2 a) 电子专用器件(ITO/SnO2/钙钛矿/PC61BM/Ag)和b) 空穴专用器件(ITO/NiOx/钙钛矿/PTAA/Ag)的陷阱态密度分析,其中钙钛矿薄膜分别采用TEA、PFTEA及PFTBA进行钝化处理与未处理对比;c) 沉积在非导电玻璃基底上的钙钛矿薄膜在添加/未添加TEA、PFTEA及PFTBA调控剂时的PL光谱;d) 相应样品的TRPL衰减光谱;e) 对照组与PFTEA调控器件的TPC曲线;f) 两者的TPV响应曲线;g) 玻璃/钙钛矿和h) 玻璃/钙钛矿/PFTEA样品的PL二维成像图;i) PL成像强度统计分布。

图3 钙钛矿薄膜的KPFM表征结果:a)未处理与b)PFTEA调控样品的表面电势分布图;c)表面电势统计分布曲线;d,e)未处理与PFTEA调控钙钛矿薄膜的UPS谱图;f)钙钛矿与PC61BM的能级排列示意图。

图4 a) 本工作采用的器件结构示意图;b) 光电转换效率(PCE)、开路电压(VOC)、短路电流密度(JSC)和填充因子(FF)的统计分布图;c,d) 1.53 eV带隙器件及e) 1.66 eV带隙器件的最佳性能对照组与调控组的J-V特性曲线(*表示钙钛矿器件在氮气环境中制备,其余在空气环境中制备);f) 封装器件在白光LED提供100 mW cm−2标准光照条件下的最大功率点(MPP)跟踪稳定性;g) 去离子水浸泡60分钟后铅溶出浓度(通过电感耦合等离子体发射光谱(ICP-OES)测定水溶液中Pb2+浓度)。

通用性:


器件制备
1.53 eV钙钛矿薄膜制备:将228.7 mg甲脒碘化物(FAI)、18.2 mg碘化铯(CsI)和645.4 mg碘化铅(PbI2)溶于DMF/DMSO混合溶剂(体积比4:1),配制1.4 M的FA0.95Cs0.05PbI3钙钛矿前驱体溶液。采用旋涂法成膜(3000 rpm,6秒),随后将湿膜快速转移至真空泵连接的反应室。开启阀门使样品室压力骤降至10 Pa并保持30秒,最后通入空气或氮气恢复常压。薄膜在100°C退火15分钟完成结晶。
1.66 eV钙钛矿薄膜制备:将18.2 mg CsI、192.6 mg FAI、536 mg PbI2(过量10%)、131 mg PbBr2和23.5 mg甲基溴化铵(MABr)溶于1 mL DMF/DMSO(4:1 v/v)混合溶剂,配制1.4 M的Cs0.05MA0.15FA0.8Pb(I0.76Br0.24)3前驱体溶液。采用两步旋涂法(1000 rpm 5秒→5000 rpm 30秒),并在第20秒时快速滴加200 μL氯苯反溶剂。将前驱体薄膜转移至热台,在空气环境(相对湿度30±10%,温度25±5°C)中100℃退火15分钟完成结晶。
器件制备流程:
- 基底清洗:依次采用洗涤剂、去离子水、丙酮和无水乙醇对ITO玻璃基底进行10分钟超声清洗,随后进行10分钟等离子体处理。
- 空穴传输层沉积:
- 在ITO基底上旋涂10 mg/mL NiOx水溶液(3000 rpm,30秒),150°C退火10分钟形成NiOx薄膜。
- 旋涂0.5 mg/mL Me-4PACz乙醇溶液(4000 rpm,30秒),100°C退火10分钟。
- 钙钛矿层制备:
- 采用前述方法制备钙钛矿薄膜。
- 对于修饰组样品,在钙钛矿薄膜上旋涂5 mM TEA/PFTEA/PFTBA的异丙醇(IPA)溶液(4000 rpm,30秒)。
- 电子传输层与电极制备:
- 旋涂20 mg/mL PC61BM氯苯(CB)溶液(2000 rpm,30秒)作为电子传输层。
- 沉积0.5 mg/mL BCP异丙醇溶液(5000 rpm,30秒)作为界面修饰层。
- 最后在5×10-5 Pa高真空下热蒸发沉积80 nm铜(Cu)对电极。
索比光伏网 https://news.solarbe.com/202507/16/50003947.html

