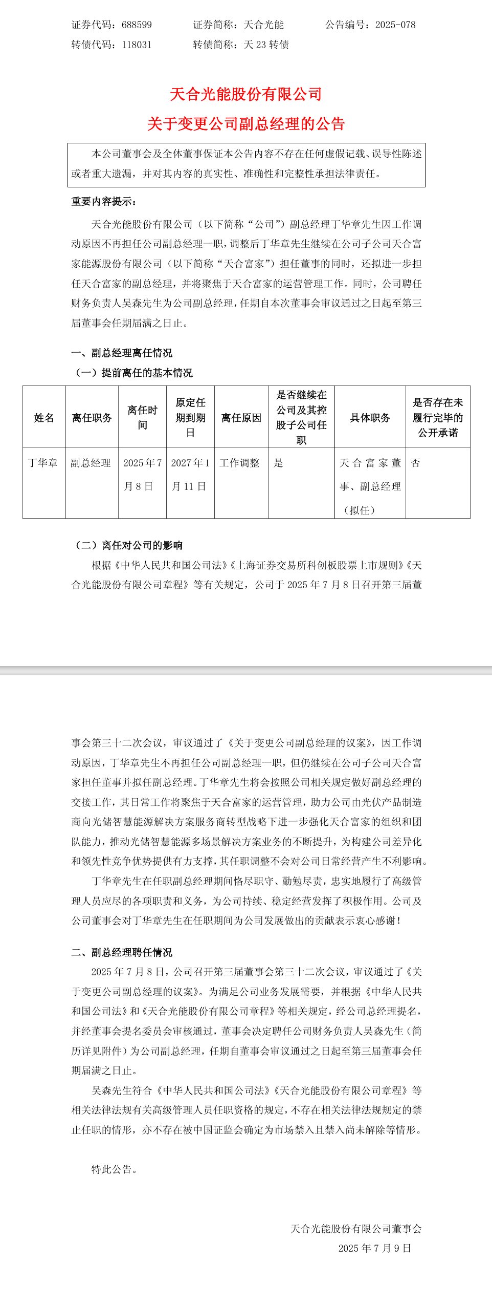
「储能之音」获悉,7月8日,天合光能发布公告称,公司副总经理丁华章先生因工作调动原因不再担任公司副总经理一职,调整后丁华章先生继续在公司子公司天合富家能源股份有限公司(以下简称“天合富家”)担任董事的同时,还拟进一步担任天合富家的副总经理,并将聚焦于天合富家的运营管理工作。
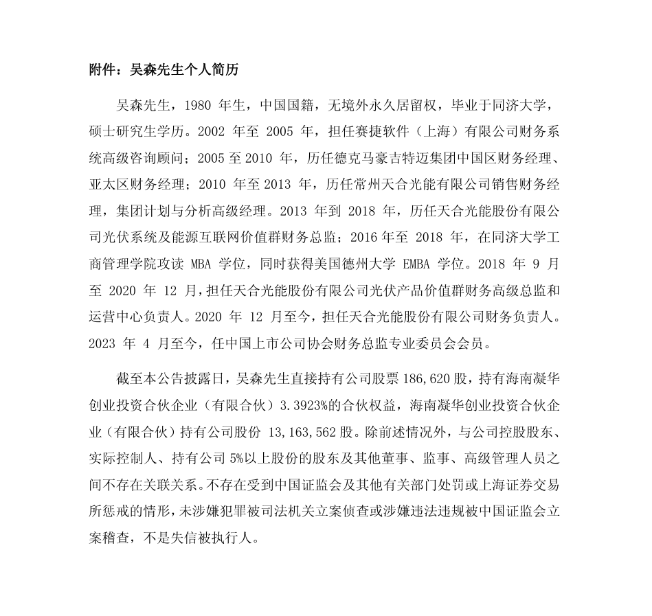
同时,公司聘任财务负责人吴森先生为公司副总经理,任期自本次董事会审议通过之日起至第三届董事会任期届满之日止。


索比光伏网 https://news.solarbe.com/202507/11/391288.html
「储能之音」获悉,7月8日,天合光能发布公告称,公司副总经理丁华章先生因工作调动原因不再担任公司副总经理一职,调整后丁华章先生继续在公司子公司天合富家能源股份有限公司(以下简称“天合富家”)担任董事的同时,还拟进一步担任天合富家的副总经理,并将聚焦于天合富家的运营管理工作。
同时,公司聘任财务负责人吴森先生为公司副总经理,任期自本次董事会审议通过之日起至第三届董事会任期届满之日止。


索比光伏网 https://news.solarbe.com/202507/11/391288.html
本站标注来源为“索比光伏网”、“碳索光伏"、"索比咨询”的内容,均属www.solarbe.com合法享有版权或已获授权的内容。未经书面许可,任何单位或个人不得以转载、复制、传播等方式使用。
经授权使用者,请严格在授权范围内使用,并在显著位置标注来源,未经允许不得修改内容。违规者将依据《著作权法》追究法律责任,本站保留进一步追偿权利。谢谢支持与配合!
近日,全球权威新能源研究机构彭博新能源财经(BloombergNEF,BNEF)发布最新报告,评估全球七家龙头光伏企业在市场变化中的韧性与创新。BNEF高度关注天合光能成熟的全球化策略、稳健的融资能力、持续的技术创新及卓越的可持续表现。报告显示,天合光能荣获光伏制造企业最高ESG评分(数据截至2025年5月),彰显其在绿色制造领域的行业引领地位。
7月12日,宝馨科技发布公告称,董事会近日收到公司非独立董事宋红涛先生、独立董事郝显荣女士的书面辞职报告。宋红涛先生因个人原因辞去公司董事、董事会审计委员会委员、提名委员会委员职务,辞职后仍在公司担任其
近日,中国光伏行业协会分享了年度报告中第七篇,我国钙钛矿太阳能电池发展情况我国钙钛矿太阳能电池发展情况
7月7日晚间,明阳智能(601615)发布关于公司副董事长离任的公告。公告称,明阳智慧能源集团股份公司于近日收到公司副董事长葛长新先生提交的书面申请,因个人原因申请辞去公司副董事长职务和审计委员会委员职务。
今年以来,“双碳”目标加速推进,国家发改委136号文、发改能源357号、发改办体政394号等重磅政策接踵发布,全面深化新能源全量上网,6月1日差价机制电价实施后,新能源电站不再具备保障性托底收购收益,市场化改革成为绿电应用的转型重点。光储市场扩张中,风光固有的间歇性、波动性、随机性等特征,让输配平衡难度持续上升,叠加消纳压力的不断增大,电网调节亟需智慧统筹主体参与进来,在此背景下,虚拟电厂应运而生,基于新型电力系统结构的完善,数字电厂可完成对电力市场化交易各方的协同管理,运用现代化信息通信及AI控制技术,
索比光伏网获悉,天合光能(SH 688599)于7月8日晚间发布公告,宣布公司高管团队职务调整。原副总经理丁华章因工作调动原因不再担任该职务,未来将专注于子公司天合富家的运营管理工作,拟任天合富家副总经理,并继续担任该公司董事。此次调整旨在优化管理分工,强化天合富家的业务发展。
7月5日,国晟科技(603778)发布关于高级管理人员辞任及聘任董事会秘书的公告。公告称,国晟世安科技股份有限公司近日收到公司副总经理张忠卫先生、董事会秘书李萍女士提交的书面辞任报告。张忠卫先生因达到退休年龄,申请辞去副总经理职务。辞任副总经理职务后,张忠卫先生担任公司首席科学家职务,继续负责公司光伏领域新技术的研发工作。李萍女士因工作调整不再担任董事会秘书职务,辞职后仍担任公司董事、副总经理。
7月3日,中国能建中电工程召开干部会议,宣布中国能建党委关于调整中电工程领导班子的决定。中国能建党委常委、纪委书记赵建昌出席会议并讲话。



