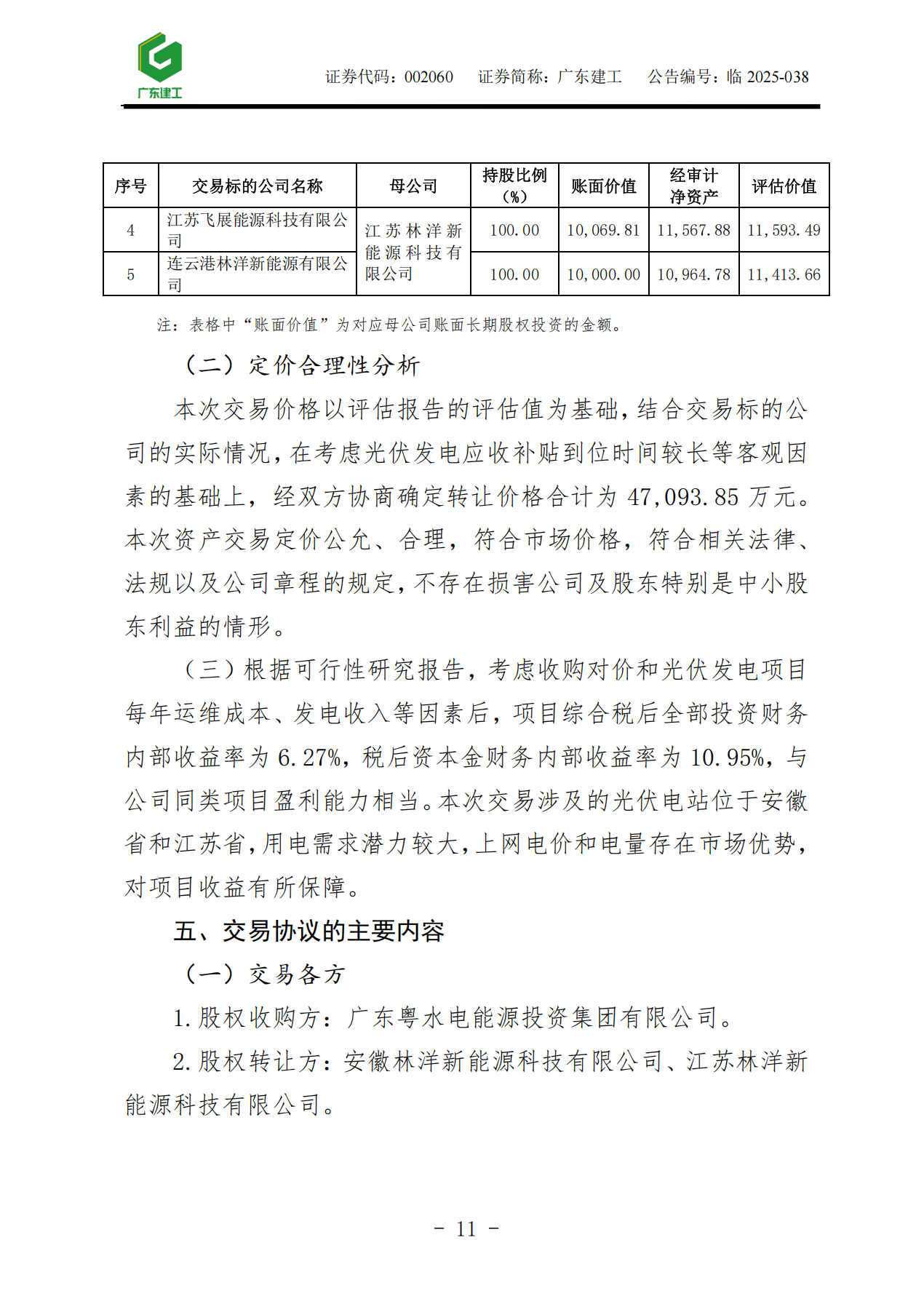
6月2日,广东省建筑工程集团股份有限公司(以下简称“广东建工”)发布《关于收购5家光伏发电项目公司100%股权的公告》,宣布其全资二级子公司广东粤水电能源投资集团有限公司(以下简称“粤水电能源集团”)拟以自有资金4.7亿元收购江苏林洋能源股份有限公司(以下简称“林洋能源”)旗下5家项目公司的100%股权。此次收购涉及9个地面光伏项目,合计直流侧装机容量达249.78MWp,备案装机容量为236.50MW。
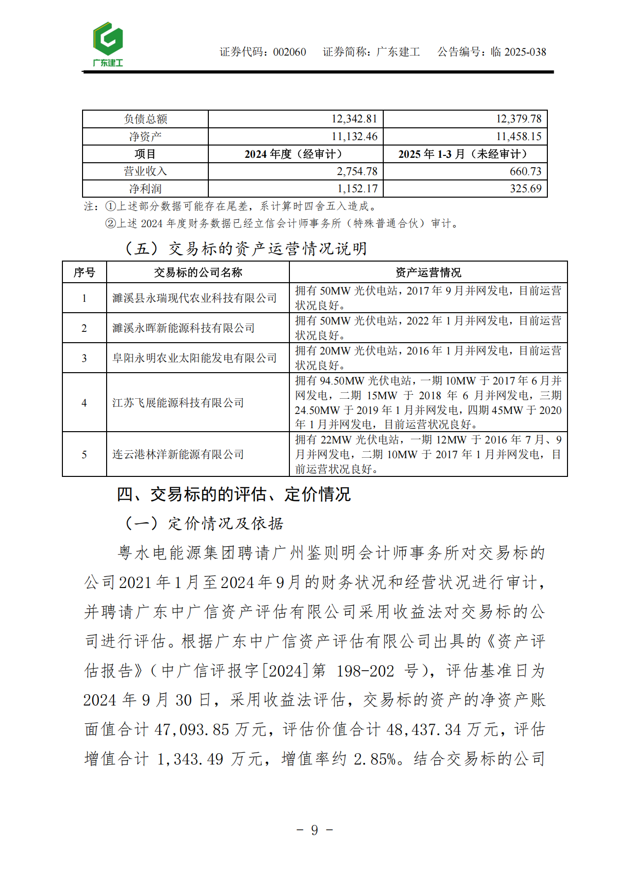
从交易标的资产的运营情况来看,此次收购的5家项目公司股权结构清晰。其中,濉溪县永瑞现代农业科技有限公司、濉溪永晖新能源科技有限公司、阜阳永明农业太阳能发电有限公司由安徽林洋新能源科技有限公司(以下简称“安徽林洋”)100%控股;江苏飞展能源科技有限公司、连云港林洋新能源有限公司则由江苏林洋新能源科技有限公司(以下简称“江苏林洋”)100%控股。
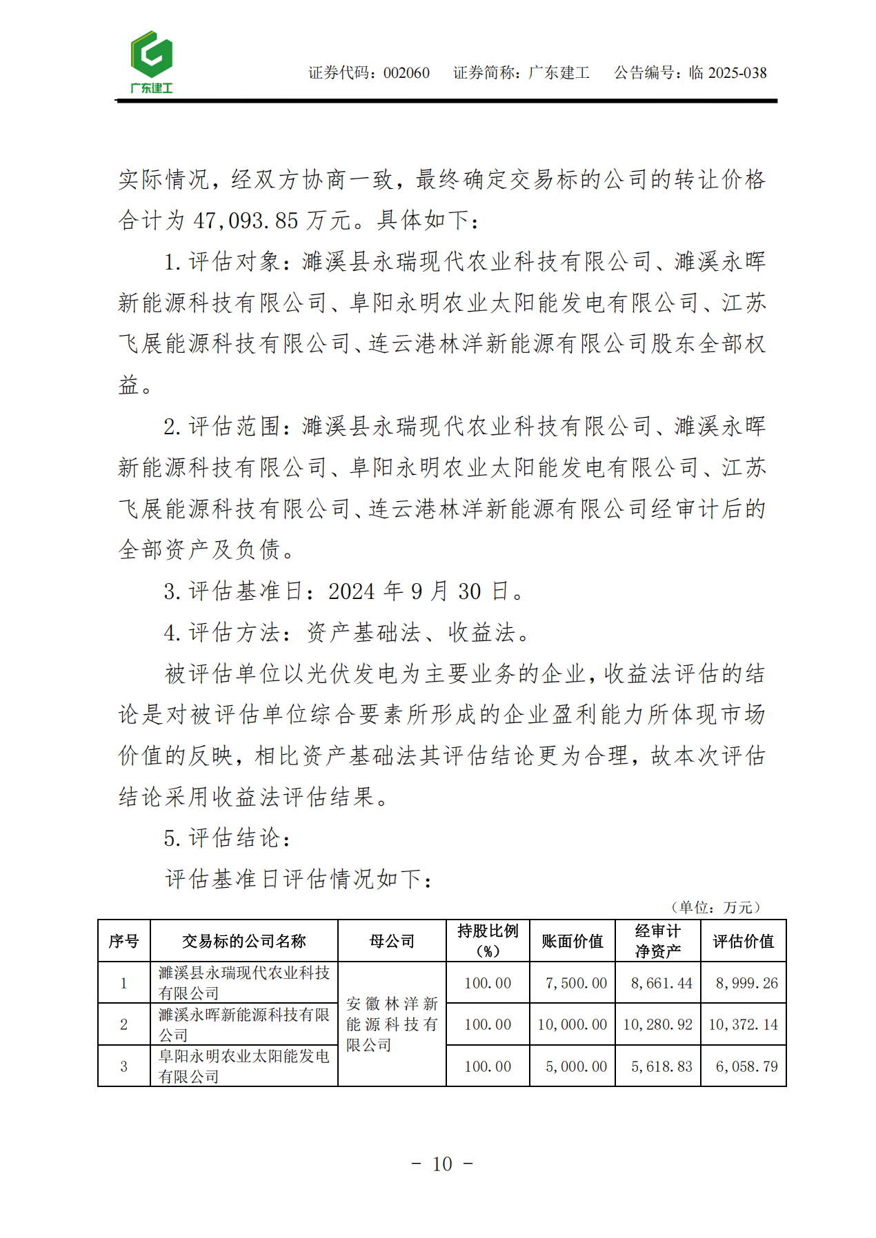
值得注意的是,收购完成后,5家项目公司将继续履行项目形成的8.3亿元债务偿还责任。这一安排虽然增加了粤水电能源集团的财务负担,但从长远来看,随着光伏项目的稳定运营和收益产生,有望逐步消化债务压力。
在运维服务方面,由于交易标的与林洋能源的全资子公司江苏林洋光伏运维有限公司签署了运维合同,收购完成后,项目的运维和电力交易代理服务工作仍由江苏林洋光伏运维有限公司继续承接。运维费用将按照2024年9月签署的运维合同《补充协议》支付。此外,江苏林洋光伏运维有限公司还做出了重要承诺,保证目标项目十年内(自2025年1月1日起至2034年12月31日止)的电量和电价。若实际结算电量、电价低于考核结算电量、电价,江苏林洋光伏运维有限公司将承诺补足。这一承诺为项目的稳定收益提供了有力保障,降低了广东建工在收购后的运营风险。
对于广东建工而言,此次收购是其积极响应国家“双碳”战略,加快新能源业务发展的重要举措。近年来,随着全球对清洁能源的需求不断增加,光伏行业迎来了快速发展期。广东建工通过收购这5家光伏项目公司,能够快速扩大其在光伏领域的装机规模,提升市场竞争力。同时,光伏项目的稳定收益也有助于优化公司的业务结构,提高盈利能力。


















索比光伏网 https://news.solarbe.com/202506/03/389872.html

