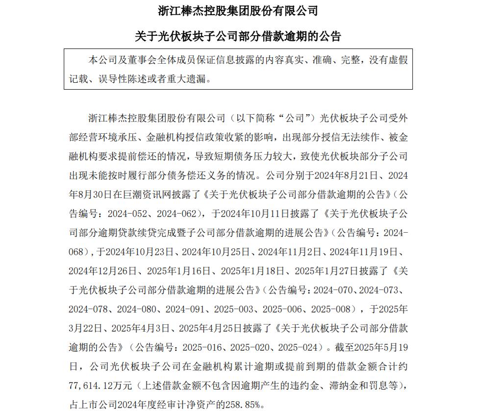
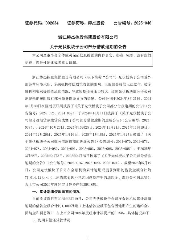
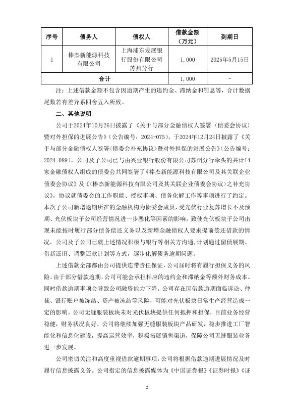
5月19日,棒杰股份发布一则关于光伏板块子公司部分借款逾期的公告,公告显示,自前次披露日至2025年5月19日,公司光伏板块子公司在金融机构累计新增逾期的借款金额合计约1000万元(不包含因逾期产生的违约金、滞纳金和罚息等),占上市公司2024年度经审计净资产的3.34%。其中,子公司棒杰新能源科技有限公司欠上海浦东发展银行股份有限公司苏州分行的1000万元借款于2025年5月15日到期,未能按时偿还。

截至2025年5月19日,棒杰股份光伏板块子公司在金融机构累计逾期或提前到期的借款金额合计约77614.12万元(同样不包含相关额外费用),占上市公司2024年度经审计净资产的258.85%。
棒杰股份自跨界光伏以来,扩产计划总投资额达106亿元。具体来看,扬州10GW TOPCon电池项目计划投资26亿元,江山16GW TOPCon电池和16GW大尺寸硅片项目计划投资80亿元。这些投资计划原本被视为公司进军光伏领域、实现战略转型的重要举措。然而,扬州10GW TOPCon电池项目已于2025年3月2日停产,江山16GW TOPCon电池项目也于2024年11月停工。不仅无法带来预期的收益,反而成为了拖累棒杰股份财务状况的“沉重包袱”。
对于棒杰股份而言,如何解决当前的借款逾期问题,盘活光伏板块资产,重新规划发展战略,成为了摆在管理层面前的紧迫任务。


.jpg?imageView2/2/w/1280)
索比光伏网 https://news.solarbe.com/202505/21/389402.html

