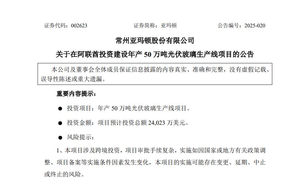
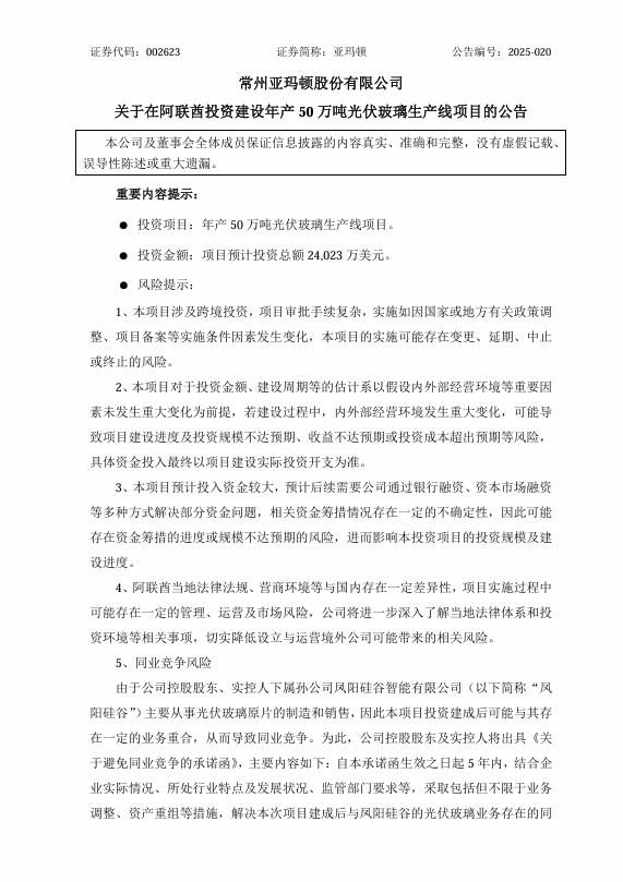
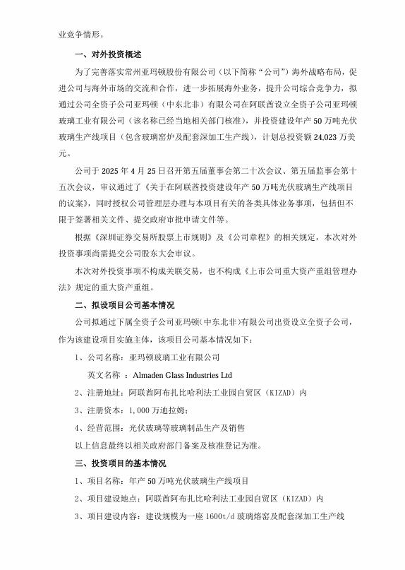
4月27日晚间,亚玛顿发布公告称,为积极落实公司海外战略布局,深度拓展海外业务版图,全面提升公司综合竞争力,拟通过全资子公司亚玛顿(中东北非)有限公司,在阿联酋设立全资子公司——亚玛顿玻璃工业有限公司,并斥资建设年产50万吨光伏玻璃生产线项目,该项目涵盖玻璃窑炉及配套深加工生产线,计划总投资额达2.4亿美元。

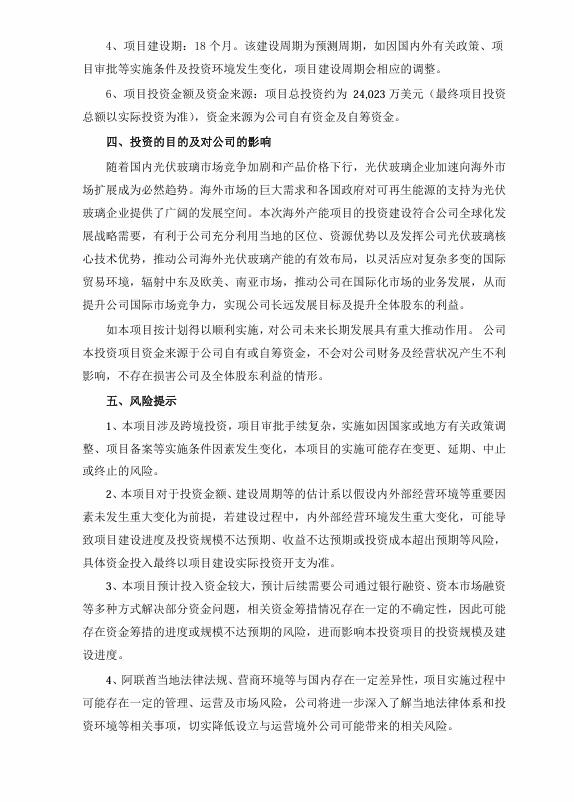
亚玛顿方面表示,此次在阿联酋投资建设海外产能,是公司全球化发展战略的关键一步。阿联酋拥有独特的区位优势和丰富的资源,能够为公司项目提供坚实的支撑。公司将充分发挥自身在光伏玻璃核心技术领域的优势,将先进的生产技术和管理经验引入项目。
该项目建成后,将形成强大的辐射效应,其产品将覆盖中东及欧美、南亚市场。这不仅有助于推动公司在海外光伏玻璃产能的有效布局,还能进一步打开国际市场的大门,提升公司在国际化市场的业务规模和影响力,增强国际市场竞争力。
业内人士分析,亚玛顿此次海外投资举措意义重大,不仅为企业自身发展开辟了新的增长空间,也为国内光伏玻璃行业“走出去”提供了有益借鉴。




索比光伏网 https://news.solarbe.com/202504/28/388662.html

