2月27日,南网能源(003035)发布公告称,公司已向法院申请其孙公司阳山南电生物质发电有限公司(简称“阳山南电公司”)和广西南能昌菱清洁能源有限公司(简称“南能昌菱公司”)破产。
公告显示,南网能源已向广西壮族自治区防城港市中级人民法院申请南能昌菱公司破产,该案件已获得立案。同时,公司也向广东省清远市中级人民法院递交了阳山南电公司的破产申请材料,目前正处于立案审查阶段。

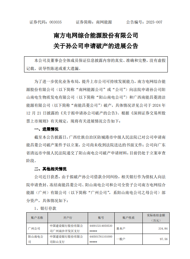
由于这两家拟破产孙公司涉及的借款合同纠纷,相关银行作为债权人已向法院申请查封、冻结了南能昌菱公司、阳山南电公司及南网能源全资子公司南方电网综合能源(广州)有限公司(以下简称“广州公司”,系阳山南电公司之母公司)的部分资产。
据披露,截至2月27日,上述账户被冻结的金额合计为485.16万元,占公司2024年9月30日合并报表货币资金和归属于上市公司股东的净资产的比例分别为0.43%、0.07%。南网能源表示,本次银行存款被冻结金额较小,未对公司的资金周转和日常经营活动造成实质性影响,且不属于公司主要银行账号被冻结的情况。
除银行存款被冻结外,南能昌菱公司和阳山南电公司的部分机器设备和建设用地使用权也被查封,同时广州公司持有的阳山南电公司100%股权也被冻结。然而,南网能源强调,上述被查封、冻结的资产占公司净资产比重较小,且不涉及公司核心业务,不会对公司业务发展等产生重大影响。
索比光伏网 https://news.solarbe.com/202503/04/386943.html

