国家电力投资集团有限公司湖北分公司(新能源板块)二〇二〇年度第二批集中招标(499.37兆瓦光伏电站现场运行维护)招标公告受招标人委托,对下述标段进行公开招标。
1.招标条件
招标人:国家电力投资集团有限公司
项目资金来源:自有资金和银行贷款
项目地点:湖北区域
项目规模:共计499.37MWp
资金来源及比例:企业自筹和银行贷款
资金落实情况:已落实
2.项目概况与招标范围


3.投标人资格要求
3.1基本资格要求
(1)投标人应是在中华人民共和国依照《中华人民共和国公司法》注册的、具有独立法人资格的企业,为合法纳税人。
(2)近三年内不存在重大安全事故,或在近三年内不存在两次及以上较大安全事故,或在近1年内不存在较大安全事故。
(3)单位负责人为同一人或者存在控股、管理关系的不同单位不得在同一标段投标。
(4)对于同一项目中的有相互制约(例如监理和被监理)关系的标段,单位负责人为同一人或者存在控股关系的不同单位也不得在同一项目的相应标段投标。
(5)投标人具有合格有效的ISO9000系列质量体系(或等同的质量保证体系)、ISO14000环境管理体系(或等同的环境管理体系)、OHSAS18000职业健康安全管理体系(或等同的职业健康安全管理体系)认证证书。
(6)参加投标的单位必须经营状况良好,近3年内其中两年未发生亏损或资不抵债的情况。
(7)未被工商行政管理机关在全国企业信用信息公示系统中列入严重违法失信企业名单;
(8)未被最高人民法院在“信用中国”网站(www.creditchina.gov.cn)或各级信用信息共享平台中列入失信被执行人名单;
(9)未处于被责令停业,财产被接管、冻结,破产状态;
(10)承包人近三年没有因串标、欺诈、行贿、压价或弄虚作假等违法或严重违规行为的被业主取消其报价资格;
(11)在近3年内未发生骗取中标、严重违约及因自身的原因而使任何合同被解除的情形,以及被政府行政主管部门、国家电力投资集团有限公司(包括原中电投集团公司)暂停或取消投标资格的情形。
(12)投标人具有安全生产许可证。
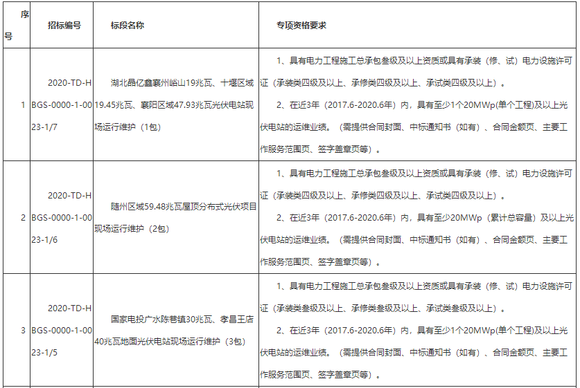
3.2 专项资格要求


4.招标文件的获取
4.1 招标文件发售方式
在线发售,不接受现场购买。
4.2 招标文件发售时间
2020年7月1日至2020年7月8日全天
热线服务:上午8:30~11:30,下午13:30~18:00【法定节日除外】。
索比光伏网 https://news.solarbe.com/202007/03/326594.html

