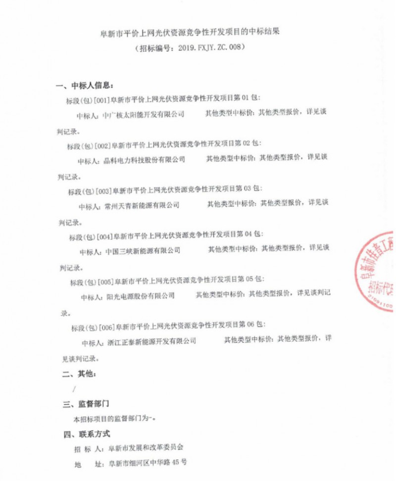
7月3日,辽宁阜新市500MW平价上网光伏资源竞争性开发项目公示中标结果,中广核太阳能开发有限公司、晶科电力科技股份有限公司、常州天青新能源有限公司(天合光能)、中国三峡新能源有限公司、阳光电源股份有限公司、浙江正泰新能源开发有限公司分别中标第001、002、003、004、005、006标段。
值得注意的是,此次招标为光伏平价项目资源招标,待报送国家能源局并公示后将启动建设工作,初步计划于2020年底前建成并网。
根据招标公告,项目容量总计500MW,共涉及6个标段。详情如下:

根据国家发展改革委、国家能源局《关于积极推进风电、光伏发电无补贴平价上网有关工作的通知》要求,各地区要认真总结本地区风电、光伏发电开发建设经验,结合资源、消纳和新技术应用等条件,在符合本省(自治区、直辖市)可再生能源建设规划、国家风电、光伏发电年度监测预警有关管理要求、电网企业落实接网和消纳条件的前提下,由省级政府能源主管部门组织实施本地区平价上网项目和低价上网项目。
据了解,阜新市500MW平价上网光伏资源竞争性开发项目目前已落实好土地以及市级消纳问题。通过此次招标确认好投资业主之后,接下来将在辽宁省能源局、辽宁省电力公司的支持下,向国家能源局报送项目信息。
根据资料,阜新市是“因煤而立、因煤而兴”的资源型城市。近年来,随着煤炭去产能政策的不断深入,阜新承担了辽宁省75%的煤炭去产能任务,由此减少税收规模17亿元,减少公共预算收入10亿元,涉及职工约为3.7万人。
面对严峻的发展形势,阜新在辽宁省发改委的大力支持下,坚持把能源产业结构调整作为转型核心,依托阜新资源和产业优势,积极开发风电、光伏、生物质发电等新能源项目,新能源产业的支撑作用不断增强,已经成为县域经济的支柱产业。目前,全市总发电装机规模419.2万千瓦中新能源并网规模236.3万千瓦。积极争取风电、光伏平价上网基地项目,推进、扩大新能源总量,已成为阜新市2019年重点工作内容。
不同于之前由企业自行由下而上申报模式,阜新市此次光伏平价资源招标的推进由阜新市发改委作为招标人,牵头开展平价上网项目的相关工作,一定程度上加快了项目前期的审批流程,减少投资企业的非技术成本,也体现了阜新市积极落实国家相关政策要求,争取平价上网基地项目,坚持把能源产业结构调整作为转型核心,发展壮大新能源产业的决心。
中标文件如下:


索比光伏网 https://news.solarbe.com/201907/04/310034.html

