一、国家电投基本情况
国家电力投资集团公司(简称“国家电投”)成立于2015年6月,由原中国电力投资集团公司与国家核电技术公司重组组建,是中国五大发电集团之一。国家电投成立后,确立了以“先进能源技术创新为驱动,以清洁能源开发为主导”的发展战略。
截止2018年6月底,国家电投电力总装机容量1.31亿千瓦,其中:水电2203万千瓦,太阳能发电1500万千瓦,风电1459万千瓦。清洁能源比重达到47.18%。水电与新能源装机规模位列五大发电集团第一。光伏发电装机容量位列全国第一,也是全球最大的太阳能光伏发电投资商。国家电投集团共有30家二级单位拥有光伏发电资产,主要分布在青海、新疆、河北、山东、山西等30个省区以及境外日本、马耳他。
二、国家电投光伏产业发展成果
按照党的十九大报告提出要坚持新发展理念,坚定不移贯彻“创新、协调、绿色、开放、共享”发展理念,国家电投在国家能源局的大力支持和指导下,深化改革创新,着力提质增效,大力发展清洁能源,不断探索能源发展新机制、新业态,创新开发模式、管理模式。


习近平总书记视察国家电投黄河公司太阳能电力公司西宁分公司
“国家电投拥有产业优势、技术优势、人才优势和资金优势,一定要将光伏产业做好,让清洁能源更好地造福人民。”
——习近平总书记国家主席习近平视察国家电投黄河公司太阳能电力公司西宁分公司的讲话
(一)光伏装机规模全球第一。
截止2018年6月底,国家电投共有430余座光伏电站,总装机容量1500万千瓦,较第二位协鑫集团装机规模高出1倍多。近5年,年均增长率为46.93%,累计装机规模和增速均位列世界第一。
(二)拥有完整的太阳能全产业链。
国家电投是国内唯一一家生产电子级多晶硅的企业,在全国率先形成了多晶硅制造—切片—太阳能电池、组件—光伏电站建设—光伏电站运营—科技研发为一体的完整的光伏产业链。已在西宁建成2500吨多晶硅项目和320兆瓦切片项目,在西安、西宁拥有400兆瓦太阳能电池及300兆瓦组件生产线。


多晶硅制造厂

太阳能电池组件
(三)搭建光伏技术研究平台。
国家电投集团已初步形成比较完整的光伏产业技术研发及试(实)验研究体系,建设了光伏材料与设备研发室、太阳能发电系统实证实验室、太阳能发电系统设计研究室,涵盖新技术(工艺)应用研究、前瞻性技术研究和试(实)验研究等方面。申报专利95项(其中发明44项,实用新型51项),获得专利授权38项(其中发明9项,实用新型29项)。发表科技论文49篇,参与编制标准20项,其中行业标准9项,企业标准11项。目前在光伏研究领域承担研究试(实)验工作的的主要是黄河水电光伏产业技术有限公司和中央研究院太阳能技术研究所。
黄河电光伏产业技术有限公司电池领域主要开展激光SE技术、N-PERT+TOPCon电池、IBC电池、HIT电池、HBC等高效电池以及钙钛矿等新型电池技术研发;组件领域主要开展新型封装技术研究以及组件回收处理技术研究。多晶硅领域主要开展多晶硅工艺仿真研究。与华为、杜邦、弗朗霍夫研究所、康斯坦茨国际太阳能研究中心、新加坡国立大学太阳能研究所等国际一流公司和研究机构有科技创新项目和密切的合作关系,并邀请了一批国内外知名学者、两院院士等组成学术委员会,合作建立了1家国家重点实验室分实验室、4家独立创新实验室、5家国际联合创新工作室和6家国内联合创新工作室。
中央研究院太阳能技术研究所主要研究方向是光伏发电技术、光热发电技术及储能技术领域的研发。光伏技术研发方向是:单晶/多晶电池/组件提效技术研发,HIT、IBC电池和双面N型电池、钙钛矿等新型结构高效电池及组件技术研发,以及光伏电池新产品应用技术研发。设有3个专业研究室:光伏技术研究室、太阳能电站系统研究室、太阳能应用技术研究室。目前正在搭建HIT电池实验平台,开展HIT及未来新型光伏电池技术的研发。
(四)建设国家级太阳能发电实证基地
国家电投黄河公司投资建设的国家级共和100兆瓦光伏发电技术实证基地,是全球规模最大、最全面、最先进的百兆瓦国家级太阳能发电实证基地。实证基地总占地面积为2.68平方公里,由5个试验区和2个测试平台组成,基地内有23种电池组件、21种逆变器、30种光伏发电设计理念、13种跟踪技术等涵盖国内几十家光伏设备,是国内建设标准最高的实证基地,为我国光伏发电设备提供专业的野外测试,推动行业的发展。

共和光伏发电实证基地

共和光伏发电实证基地规划图
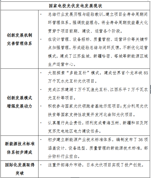
(五)创新“水光互补”发展模式。率先建成世界首个水光互补项目即龙羊峡85万千瓦光伏项目。成功将随机波动的光伏电源转换为平滑、安全、稳定的优质电源,引领了行业发展。

![]()
国家电投所属龙羊峡水电站,位于日照好的青海省海南州,装机容量128万千瓦的龙羊峡水电站,该电站具有多年调节性能。国家电投创新在该水电站附近建设装机容量85万千瓦光伏电站,将光伏电站所发电量接入龙羊峡水电站,经过水轮发电机组调节后送入电网,实现调节对抗恶劣天气、促进光伏发电平衡输出,有效解决了光伏发电电能质量和安全并网问题,为清洁能源发展提供了多能源互补的新型模式,在国际上尚属首例,处于国际领先技术水平。

(六)积极参与国家光伏“领跑者”计划,着力推动平价上网示范。
国家电投集团在国家“领跑者”计划中共取得了217.5万千瓦项目开发权,其中2016年获得5个项目,43万千瓦的光伏“领跑者”项目开发权,占公开招标480万千瓦的8.96%。2017年光伏应用领跑基地中标164.5万千瓦,容量占比32.9%,连续两年位列全国第一。

(七)积极相应国家政策,全力推动光伏产业扶贫项目建设。


(八)构建新能源电站运营中心
国家电投建立新能源项目全寿命周期闭环管理体系,将全寿命周期效益最大化贯穿于项目前期、建设、运营各个阶段,在设计管理、设备招标、质量管控、运营评价等关键节点加强管理,形成经验总结与闭环反馈,实现运营模式的不断优化。
国家电投在全国规划了40个新能源区域生产运营中心,开展包括光伏发电在内的新能源生产运营管理模式的创新,通过自动化、信息化、智能化实现新能源电站“集控进城、区域维检、场站安保”的全新管理模式。在这种管理模式下,国家电投的部分电站已实现远程监控、无人值守,不仅提高了设备质量性能及管理水平,而且改善了员工工作和生活化境,稳定了职工队伍。

某区域新能源生产运营中心
(九)光伏建筑一体化(BIPV)发电项目

(十)水上漂浮式光伏发电创新示范项目
国家电投吉电股份在安徽省投资建设了水上漂浮科技创新示范光伏项目,建设3兆瓦装机作为光伏产品及系统设计户外实证平台,其中有2兆瓦装机作为研究抗PID晶体硅太阳电池及组件产业化和产品检测等关键技术实验区。项目预计2017年6月底前正式并网投入运行,为降低发电量损失提供有力支撑。
该水面漂浮电站共40兆瓦,电站由多个定型漂浮支撑体拼接而成,组件直接固定在支撑浮体斜面上,太阳能板可以减少水面蒸发量,抑制水中藻类繁殖,有利于水资源保护。

(十一)积极探索多产业融合
国家电投在光伏电站的选址、规划设计、施工阶段严格遵循生态环保理念,节约土地资源,保护当地的生态环境;创新推出灰场光伏发电项目以及“农光互补”“渔光互补”等“光伏+”模式,为节约土地资源,促进农(林)业发展,保护生态环境,作出了积极贡献。

(十二)积极拓展光伏配套产业
研究光伏组件清洗周期
针对光伏电站组件表面灰尘造成发电量损失的问题,国家电投在新疆吐鲁番地区和河北邢台,分别开展光伏组件积灰影响和清洗周期的研究,寻找清洗成本与发电量损失间平衡,并以此为依据计算不同地域气候环境下的最佳清洗周期,这尤其适合我国西北光能资源丰富的地区。
以河北邢台试验电站为例,根据2015年的实验数据计算,采用最佳清洗方案和周期,全年发电量预计提升3.5%以上,可增加直接收益159万元。
开发应用移动检测平台
为有效开展光伏发电设备的测试,更好地保证光伏电站的投资收益及电站安全,国家电投所属黄河公司设计研发一套可移动式太阳能光伏电站检测车,以此为依托,开展针对光伏电站中组件现场的测试工作,有效填补了我国光伏电站现场检验的技术空白,处于行业领先水平。

国家电投光伏移动检测平台
三、“十三五”展望
“十三五”期间,国家电投集团以高质量发展为中心,坚持创新驱动和全球布局,打造行业领先的创新体系和专业化管理体系,推动新能源发展向规模化、基地式的大项目开发为主转变,打造新能源技术、规模、质量、品牌等方面的领先优势,全面引领光伏发电产业,率先实现世界一流。
建设世界一流清洁能源企业的分阶段目标
到2020年:光伏发电产业形成竞争优势,清洁能源发电比重超过50%,成为国内领先的清洁能源企业。
到2025年:光伏发电产业实现世界一流,清洁能源发电比重提升到60%。
到2035年:光伏发电产业具有全球竞争力的领军企业和著名品牌,清洁能源发电比重提升到75%,基本建成具有全球竞争力的世界一流清洁能源企业。
索比光伏网 https://news.solarbe.com/201808/13/294456.html

