随着能源结构的调整,储能技术在澳大利亚获得快速发展。2016年澳大利亚电池储能系统新建装机容量52MW,是2015年的13倍。
2016年9月南澳大利亚州发生大范围停电事故,引起全国性能源安全的讨论。因此抽水蓄能、电池阵列等储能技术等电网大规模储能技术成为能源领域的焦点。澳大利亚各州政府相继推出一系列资金扶持性措施推动储能示范性项目的建立。

通过公开竞标召集和建设100MW储能项目。可再生能源技术基金提供7500万澳元拨款和7500万澳元贷款,支持光热、生物质、氢能和抽水蓄能项目建设。
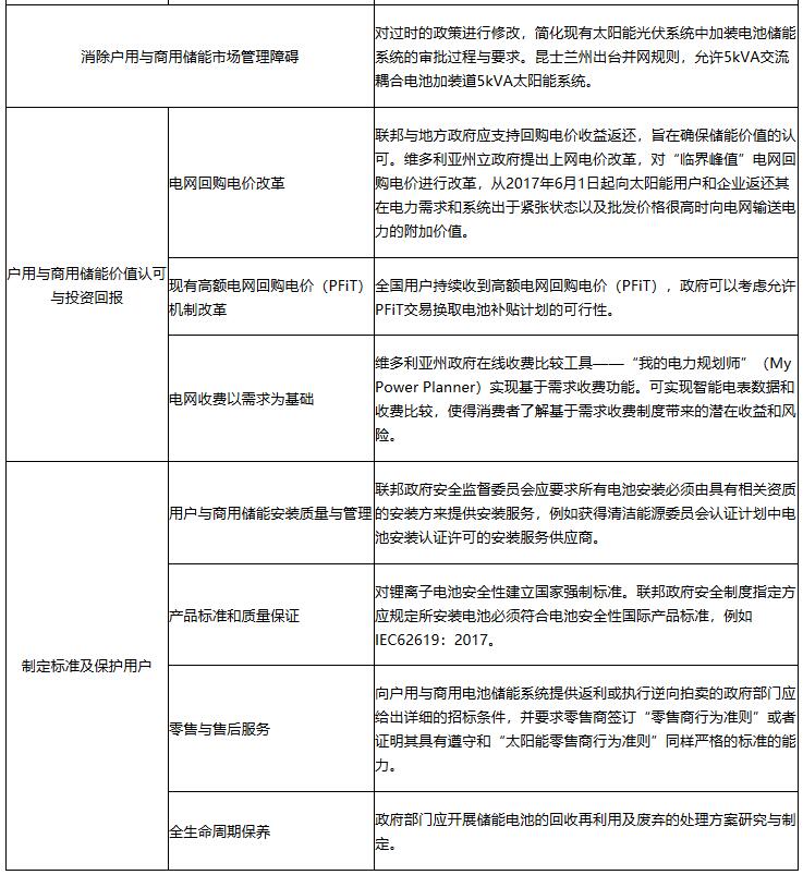
由于澳大利亚的储能市场以户用与商用储能为主,工业大规模储能相对发展落后,因此政府目前政策制定工作着力于在规范户用与商用储能市场发展方面,2017年澳大利亚清洁能源协会向联邦政府提出了13项政策建议,涉及创造公平竞争环境;消除户用与商用储能市场管理障碍;户用与商用储能价值认可与投资回报;建立标准及保护用户四个方面)。


索比光伏网 https://news.solarbe.com/201807/20/290773.html

