一、采购项目名称:商河县龙桑寺镇人民政府2018年度光伏扶贫项目
品目
商河县龙桑寺镇人民政府2018年度光伏扶贫项目招标公告
一、采购项目名称:商河县龙桑寺镇人民政府2018年度光伏扶贫项目
二、采购项目编号:SDHR-GK-2018-055
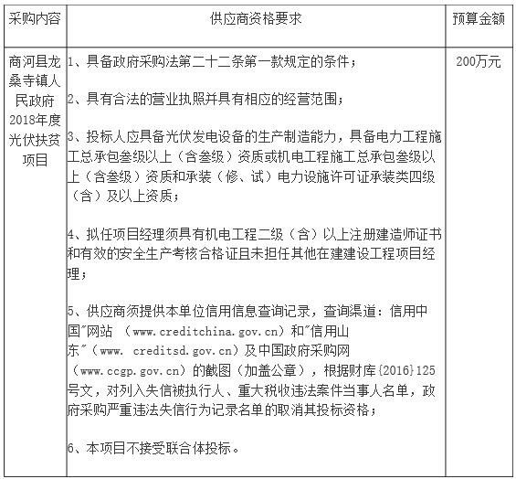
三、采购项目情况:

四、投标报名及需要提交的资料
凡有意参加投标者,请于2018年5月10日至2018年5月16日每日上午9:00时至11:30时,下午14:00时至17:00时(法定节假日除外),携带以下有效证件的原件和复印件(复印件加盖公章)到济南市世纪大道与唐冶西路交汇处东八区企业公馆A7-3座4楼406室山东厚锐项目管理有限公司报名。
报名时须携带以下证件的原件及复印件加盖公章一套:
(1)企业法人营业执照副本,(2)组织机构代码证,(3)税务登记证,(4)法人身份证复印件,(5)资质证书,(6)安全生产许可证,(7)项目经理建造师证书及安全生产考核证,(8)法人身份证明或法人授权委托书及被授权人身份证,(9)基本户开户许可证,(10)信用信息查询记录网页截图。已办理“三证合一”的供应商可不提供上述(2)和(3)项。
注意:经审查合格后的供应商可购买文件。以上证件均需提供原件及加盖单位公章的复印件各一份,否则不予办理报名手续。获取采购文件时的资料查验不代表资格审查的最终通过或合格,供应商最终资格的确认以评标委员会组织的资格审查为准。本项目不接收任何个人名义等形式供应商的报名。
五、采购文件300元/份(售后不退)。
六、联系方式
1. 采购人:商河县龙桑寺镇人民政府
联系人:徐镇长
2. 采购代理机构:山东厚锐项目管理有限公司
地 址:济南市世纪大道与唐冶西路交汇处东八区企业公馆A7-3座4楼406
联系人:高经理
联系方式:0531-88980855-604
索比光伏网 https://news.solarbe.com/201805/10/287218.html

