索比光伏网讯:近日,中广核、华能、国投电力、南方电网官网发布新的招标公告,涉及分布式光伏、光伏逆变器、光伏组件、EPC、光伏扶贫等的光伏项目光伏招标公告,北极星太阳能光伏网对其进行了汇总,现将招标信息整理如下:





相关供应商资质要求详见下文:
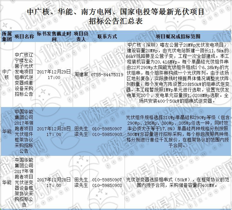
一、中广核辽宁喀左公营子光伏发电项目组串式逆变器成套设备采购招标公告
1.投标人必须是在中华人民共和国境内(不含香港、澳门、台湾)注册的独立法人,具有增值税一般纳税人资格,未被处于责令停业、投标资格被取消、或者财产被接管、冻结和破产状态;
2.具有履行合同所必需的专业技术、资质能力,具备良好的售后服务能力;
3.银行资信记录良好,财务状况良好,有足够的流动资金承担本次招标货物的供货;
4.具有良好的商业信誉和业绩,无履行合同不良记录,无不良诉讼记录,无在招标投标活动中受到违规处罚的记录;
5.2014~2016年,投标设备国内单次供货实际良好运行业绩不低于10MW(上述业绩不含关联交易);
6.如投标人为制造厂商,则还需满足以下要求:实力雄厚,有足够能力全面、快速、高质量的履行合同。
7.如投标人为代理商,则还需满足以下要求:
a. 代理商为国内实力雄厚的、拥有足够赔偿能力和技术服务能力的专业技术公司;
b. 针对投标产品,制造商或代理商在国内的专业技术服务人员不小于20人;
c. 出具所经销制造厂商的符合上述对制造厂商要求的资质、信誉、业绩等证明文件;
d.具有制造厂商授予的经销授权书或对本项目的专项授权委托书;
8.逆变器成套设备质保期不小于5年;
9.投标逆变器需(a)具备完整、清晰的第三方(CQC、CGC均可)NB/T 32004-2013认证证书及其对应的型式试验报告;(b)投标逆变器需具备完整、清晰的第三方(CQC、CGC、TUV均可)IEC 62109-1、IEC 62109-2安规认证证书及其对应的型式试验报告;(c)投标逆变器需具备完整、清晰的第三方(CQC、CGC、TUV均可)IEC 61000-6-2或GB/T 17799.2、IEC61000-6-3或GB/T 17799.3电磁兼容认证证书及其对应的型式试验报告;中国效率认证报告;
10.投标逆变器需具备GB/T 19964-2012《光伏发电站接入电力系统技术规定》中要求的低电压穿越能力并提供经过合法第三方检测机构出具认证证书和认证报告;
11.法定代表人为同一个人的两个及两个以上的企业(公司);母公司、全资子公司及其控股公司;相互间存在直接控股关系或间接控股关系的两个及两个以上的企业(公司)。具备前述情况之一的,只能由其中一家企业(公司)报名申请投标。如出现母公司与子公司同时报名的情况,招标人有权选择母公司参加本项目的投标或直接按否决投标处理;
12.不接受联合体投标;
13.本次招标不允许主设备(即逆变器)分包。
*以上要求投标人必须同时满足,所提供的所有资质文件必须真实,且与投标人主体一致,如果需要年检的,请确保提供的文件复印件已年检合格。
*以上要求投标人必须同时满足,所提供的所有资质文件必须真实,且与投标人主体一致。
二、中国华能集团公司2017年领跑者项目光伏组件框架协议采购招标公告
1.资格审查通用条款
2.中华人民共和国境内合法注册的独立企业法人,具有独立承担民事责任能力,具有独立订立合同的权利;
3.投标申请人具有完善的质量管理体系,必须持有国家认定的资质机构颁发的ISO9001:2008版质量管理体系认证或等同的质量管理体系认证证书(年检有效);
4.投标申请人或投报产品具有国家认定具有相应资质的机构针对所投产品出具的生产许可证、型式试验报告、检测报告等。符合目前国家相关主管部门的相关规定及要求;
5.申请人财务、信誉等方面应具备下列条件:
(1)财务状况良好,有足够流动资金承担招标项目的实施;
(2)具有良好的银行资信和商业信誉,正常经营;
(3)没有处于被责令停业或破产状态,且资产未被重组、接管和冻结状况;
(4)无违法、违纪的不良记录和失信记录,且在华能系统内中无不良履约记录和失信行为;
(5)在最近3年内没有骗取中标和严重违约及经鉴定部门认定的因其投标产品引起的重大工程质量事故;
投标申请人须提供经审计的近三年企业财务报表、银行出具的资信证明、律师事务所或第三方机构提供的诉讼履约情况证明。招标人将通过“信用中国”网站(www.creditchina.gov.cn)、国家工商总局《全国信用信息公示系统》(http://gsxt.saic.gov.cn)和最高人民法院《中国执行信息公开网》(http://shixin.court.gov.cn)等进行核实查证;
6.单位负责人为同一人或者存在控股、管理关系的不同单位不得参加同一标段投标;
7.本次招标不接受代理商的投标;
8.本次招标不接受联合体投标;
9.根据高检会【2015】3号文“关于在招标投标活动中全面开展行贿犯罪档案查询的通知”,请投标人自行在本单位住所地人民检察院查询本单位、单位法定代表人、单位法定代表人委托代理人在投标截止日前三年的行贿犯罪情况,各申请人承诺,如中标,收到中标通知书后三日内向招标人提供,否则将否决其投标。;
10.国家规定的其他条件(如国家强制性行业要求、资格条件等)。
(二)资格专项条款
310Wp规格光伏组件及附件标段:
1.注册资本金不少于10000万元;
2.业绩要求:投标人在近三年(2014年12月1日起),具有单晶硅290Wp(及以上)累计200MW及以上的投产国内业绩;提供合同影印件(含首页、能反映供货设备规格型号的供货清单、签字盖章页),时间以合同中签字盖章页的时间为准,否则按无效业绩处理。
3.资质要求:投标产品通过相关产品权威认证。产品具有ISO导则25资质的专业测试机构出具的符合国家标准(或IEC标准)的可靠性测试报告。投标光伏组件用的关键原材料(包括电池片,盖板玻璃,背板,EVA,边框,接线盒,密封胶,线缆,焊带等)应与测试报告中的一致。
290Wp规格(包含290Wp、295Wp、300Wp、305Wp任选一种,同时效率必须≧17.8%)光伏组件及附件标段:
1.注册资本金不少于10000万元;
2.业绩要求:投标人在近三年(2014年12月1日起),具有单晶硅290Wp(及以上)累计100MW及以上的投产国内业绩;提供合同影印件(含首页、能反映供货设备规格型号的供货清单、签字盖章页),时间以合同中签字盖章页的时间为准,否则按无效业绩处理。
3.资质要求:投标产品通过相关产品权威认证。产品具有ISO导则25资质的专业测试机构出具的符合国家标准(或IEC标准)的可靠性测试报告。投标光伏组件用的关键原材料(包括电池片,盖板玻璃,背板,EVA,边框,接线盒,密封胶,线缆,焊带等)应与测试报告中的一致。
三、中国华能集团公司2017年领跑者项目光伏逆变器设备框架协议采购招标公告
(一)资格审查通用条款
1.中华人民共和国境内合法注册的独立企业法人,具有独立承担民事责任能力,具有独立订立合同的权利;
2.投标申请人具有完善的质量管理体系,必须持有国家认定的资质机构颁发的ISO9001:2008版质量管理体系认证或等同的质量管理体系认证证书(年检有效);
3.投标申请人或投报产品具有国家认定具有相应资质的机构针对所投产品出具的生产许可证、型式试验报告、检测报告等。符合目前国家相关主管部门的相关规定及要求;
4.申请人财务、信誉等方面应具备下列条件:
(1)财务状况良好,有足够流动资金承担招标项目的实施;
(2)具有良好的银行资信和商业信誉,正常经营;
(3)没有处于被责令停业或破产状态,且资产未被重组、接管和冻结状况;
(4)无违法、违纪的不良记录和失信记录,且在华能系统内中无不良履约记录和失信行为;
(5)在最近3年内没有骗取中标和严重违约及经鉴定部门认定的因其投标产品引起的重大工程质量事故;
5.投标申请人须提供经审计的近三年企业财务报表、银行出具的资信证明、律师事务所或第三方机构提供的诉讼履约情况证明。招标人将通过“信用中国”网站(www.creditchina.gov.cn)、国家工商总局《全国信用信息公示系统》(http://gsxt.saic.gov.cn)和最高人民法院《中国执行信息公开网》(http://shixin.court.gov.cn)等进行核实查证;
6.单位负责人为同一人或者存在控股、管理关系的不同单位不得参加同一标段投标;
7.本次招标不接受代理商的投标;
8.本次招标不接受联合体投标;
9.根据高检会【2015】3号文“关于在招标投标活动中全面开展行贿犯罪档案查询的通知”,请投标人自行在本单位住所地人民检察院查询本单位、单位法定代表人、单位法定代表人委托代理人在投标截止日前三年的行贿犯罪情况,各申请人承诺,如中标,收到中标通知书后三日内向招标人提供,否则将否决其投标。;
10.国家规定的其他条件(如国家强制性行业要求、资格条件等)。
(二)资格专项条款
逆变升压单元设备:
1.注册资本金不少于5000万元;
2.业绩要求:逆变器制造商本次投标产品在近三年(2014年12月1日起)具有累计投产200MW及以上50kW等级的光伏电站组串式逆变器国内业绩,并都稳定运行半年以上;其中单个项目容量为10MW及以上的业绩不少于10个。提供合同影印件(含首页、能反映供货设备规格型号的供货清单、签字盖章页),时间以合同中签字盖章页的时间为准,否则按无效业绩处理;
3.资质要求:通过CQC、CE、TUV、UL等相关国际认证,并具有低(零)电压穿越检测报告。4.本标段接受代理商投标。
四、华能新华、双榆、东海,肇东德昌光伏电站基建全过程造价咨询服务招标公告
1.具有独立法人资格,在中华人民共和国境内合法注册的独立企业法人, 具有独立承担民事责任能力,具有独立订立合同的权利;
2.具有住房和城乡建设部颁发的工程造价咨询甲级资质,并在人员、设备、资金等方面具备相应的服务能力;
3.投标人近三年(2014年1月1日至今,以竣工结算日期为准)至少独立承担并完成2个光伏工程(或者2个风电工程)造价咨询服务业绩(提供合同扫描件,含服务范围和签字盖章页);
4.项目负责人必须具备注册造价工程师执业资格且具有5年以上电力工程建设的造价咨询经验,同时至少参加过类似本工程性质及规模的电力工程的造价咨询服务;
5.具有良好的银行资信状况,没有处于被责令停业,财产被接管、冻结、破产状态;
6.应遵守国家法律、行政法规,具有良好信誉,具有履行合同的能力和良好履行合同的记录。无合同纠纷、诉讼记录,在其它类似项目未发生一般及以上质量安全责任事故;
7.未有国家工商总局《全国信用信息公示系统》和最高人民法院《中国执行信息公开网》公示的违法、违纪、违约的不良记录和失信记录,且未有华能集团公司及其下属单位的不良记录;
8.本标段不接受联合体投标方式;
9.法定代表人为同一人的两个及两个以上法人,母公司、全资子公司及控股公司,均不得同时投标;
10.本项目不允许分包;
11.投标人应满足招标文件对投标人的要求,并且不属于中国国家有关管理部门所界定的具有腐败、欺诈行为的不合格的投标人;
12.不得使用通过受让或者租借等方式获取资格、资质证书等以他人名义投标。不接受使用伪造、变造的许可证件,提供虚假的财务状况或者业绩,提供虚假的项目负责人或者主要技术人员简历、劳动关系证明,提供虚假的信用状况等其他弄虚作假的行为。
* 不具备以上资质要求的投标人将无法通过资格审查,并将最终导致被否决投标。
五、华能新能源股份有限公司蒙西分公司四子王旗20MWp光伏、武川 李汉梁风电场外送线路编制安全设施专篇二次招标公告
1.投标人应是在中华人民共和国境内合法注册的独立企业法人,具有独立承担民事责任能力,具有独立订立合同的权利。
2.财务状况良好,具备足够的营运资金承担本项目服务。
3.近三年(2014年1月至今,以合同签订之日为准)来,投标人有丰富的与本工程性质、规模相当的服务业绩(附业绩证明材料)。
4.专项资质证书在招标及合同执行阶段处于有效期内。
5.在专业技术、设备设施、人员组织、业绩经验等方面具有设计、进度、质量控制、经营管理的相应的资格和能力。
6.具有良好的银行资信状况,没有处于被责令停业,财产被接管、冻结、破产状态。
7.应遵守国家法律、行政法规,具有良好信誉,具有履行合同的能力和良好履行合同的记录。无重大合同纠纷、不良诉讼记录,在其它类似服务项目未发生重大及以上质量安全责任事故。
8.未有国家工商总局《全国信用信息公示系统》和最高人民法院《中国执行信息公开网》公示的违法、违纪、违约的不良记录和失信记录,且未有华能集团公司和新能源公司的不良记录。
9.不接受联合体投标方式。
10.法定代表人为同一人的两个及两个以上法人,母公司、全资子公司及控股公司,均不得同时投标。
11.本项目工程不允许分包。
12.投标人应满足招标文件对投标人的要求,并且不属于中国国家有关管理部门所界定的具有腐败、欺诈行为的不合格的投标人。
13.不得使用通过受让或者租借等方式获取资格、资质证书等以他人名义投标。不接受使用伪造、变造的许可证件,提供虚假的财务状况或者业绩,提供虚假的项目负责人或者主要技术人员简历、劳动关系证明,提供虚假的信用状况等其他弄虚作假的行为。
14.根据高检会【2015】3号文“关于在招标投标活动中全面开展行贿犯罪档案查询的通知”,请中标人收到中标通知书后10日内提供本单位住所地人民检察院出具的本单位、单位法定代表人的行贿犯罪档案查询告知函。若未提交查询结果或经查询有行贿犯罪记录,其中标资格将被取消。
15.投标人经营范围(包括但不限于营业执照中所载明的经营项目)不得与招标人以及华能新能源股份有限公司及其全资或控股子公司相同或近似;或在同一产品或服务市场与前述主体具有竞争关系。
16.投标授权人及项目负责人需提供投标期间在职证明及五险一金相关材料证明。
17.专项资质:符合行政主管部门要求的资质且具有安全评价资质证书乙级及以上资质。
六、华能新能源股份有限公司蒙西分公司四子王旗2万千瓦光伏外送线路项目、武川李汉梁外送线路项目、达茂巴音3号20万千瓦风电外送线路水土保持监理项目二次招标公告
1.投标人应是在中华人民共和国境内合法注册的独立企业法人,具有独立承担民事责任能力,具有独立订立合同的权利。
2.财务状况良好,具备足够的营运资金承担本项目服务。
3.近三年(2014年1月至今,以合同签订之日为准)来,投标人有丰富的与本工程性质、规模相当的服务业绩(附业绩证明材料)。
4.专项资质证书在招标及合同执行阶段处于有效期内。
5.在专业技术、设备设施、人员组织、业绩经验等方面具有设计、进度、质量控制、经营管理的相应的资格和能力。
6.具有良好的银行资信状况,没有处于被责令停业,财产被接管、冻结、破产状态。
7.应遵守国家法律、行政法规,具有良好信誉,具有履行合同的能力和良好履行合同的记录。无重大合同纠纷、不良诉讼记录,在其它类似服务项目未发生重大及以上质量安全责任事故。
8.未有国家工商总局《全国信用信息公示系统》和最高人民法院《中国执行信息公开网》公示的违法、违纪、违约的不良记录和失信记录,且未有华能集团公司和新能源公司的不良记录。
9.不接受联合体投标方式。
10.法定代表人为同一人的两个及两个以上法人,母公司、全资子公司及控股公司,均不得同时投标。
11.本项目工程不允许分包。
12.投标人应满足招标文件对投标人的要求,并且不属于中国国家有关管理部门所界定的具有腐败、欺诈行为的不合格的投标人。
13.不得使用通过受让或者租借等方式获取资格、资质证书等以他人名义投标。不接受使用伪造、变造的许可证件,提供虚假的财务状况或者业绩,提供虚假的项目负责人或者主要技术人员简历、劳动关系证明,提供虚假的信用状况等其他弄虚作假的行为。
14.根据高检会【2015】3号文“关于在招标投标活动中全面开展行贿犯罪档案查询的通知”,请中标人收到中标通知书后10日内提供本单位住所地人民检察院出具的本单位、单位法定代表人的行贿犯罪档案查询告知函。若未提交查询结果或经查询有行贿犯罪记录,其中标资格将被取消。
15.投标人经营范围(包括但不限于营业执照中所载明的经营项目)不得与招标人以及华能新能源股份有限公司及其全资或控股子公司相同或近似;或在同一产品或服务市场与前述主体具有竞争关系。
16.投标授权人及项目负责人需提供投标期间在职证明及五险一金相关材料证明。
七、华能新能源股份有限公司蒙西分公司四子王旗2万千瓦光伏、武川李汉梁风电场项目外送线路节能评估备案及节能验收二次招标公告
1.投标人应是在中华人民共和国境内合法注册的独立企业法人,具有独立承担民事责任能力,具有独立订立合同的权利。
2.财务状况良好,具备足够的营运资金承担本项目服务。
3.近三年(2014年1月至今,以合同签订之日为准)来,投标人有丰富的与本工程性质、规模相当的服务业绩(附业绩证明材料)。
4.专项资质证书在招标及合同执行阶段处于有效期内。
5.在专业技术、设备设施、人员组织、业绩经验等方面具有设计、进度、质量控制、经营管理的相应的资格和能力。
6.具有良好的银行资信状况,没有处于被责令停业,财产被接管、冻结、破产状态。
7.应遵守国家法律、行政法规,具有良好信誉,具有履行合同的能力和良好履行合同的记录。无重大合同纠纷、不良诉讼记录,在其它类似服务项目未发生重大及以上质量安全责任事故。
8.未有国家工商总局《全国信用信息公示系统》和最高人民法院《中国执行信息公开网》公示的违法、违纪、违约的不良记录和失信记录,且未有华能集团公司和新能源公司的不良记录。
9.不接受联合体投标方式。
10.法定代表人为同一人的两个及两个以上法人,母公司、全资子公司及控股公司,均不得同时投标。
11.本项目工程不允许分包。
12.投标人应满足招标文件对投标人的要求,并且不属于中国国家有关管理部门所界定的具有腐败、欺诈行为的不合格的投标人。
13.不得使用通过受让或者租借等方式获取资格、资质证书等以他人名义投标。不接受使用伪造、变造的许可证件,提供虚假的财务状况或者业绩,提供虚假的项目负责人或者主要技术人员简历、劳动关系证明,提供虚假的信用状况等其他弄虚作假的行为。
14.根据高检会【2015】3号文“关于在招标投标活动中全面开展行贿犯罪档案查询的通知”,请中标人收到中标通知书后10日内提供本单位住所地人民检察院出具的本单位、单位法定代表人的行贿犯罪档案查询告知函。若未提交查询结果或经查询有行贿犯罪记录,其中标资格将被取消。
15.投标人经营范围(包括但不限于营业执照中所载明的经营项目)不得与招标人以及华能新能源股份有限公司及其全资或控股子公司相同或近似;或在同一产品或服务市场与前述主体具有竞争关系。
16.投标授权人及项目负责人需提供投标期间在职证明及五险一金相关材料证明。
17.专项资质:具有工程咨询(新能源)乙级及以上资质。
八、华能北汽株洲二工厂分布式光伏发电项目项目建议书及相关技术服务招标公告
1.投标人应是在中华人民共和国境内合法注册的独立企业法人,具有独立承担民事责任能力,具有独立订立合同的权利。
2.财务状况良好,具备足够的营运资金承担本项目服务。
3.投标人应通过ISO9001:2008质量管理体系认证。(认证范围应包含该标段内容)
4.近三年(2014年10月至今,以合同签订之日为准)来,投标人有丰富的与本工程性质、规模相当的服务业绩(附业绩证明材料)。
5.专项资质证书在招标及合同执行阶段处于有效期内。
6.在专业技术、设备设施、人员组织、业绩经验等方面具有设计、进度、质量控制、经营管理的相应的资格和能力。
7.具有良好的银行资信状况,没有处于被责令停业,财产被接管、冻结、破产状态。
8.应遵守国家法律、行政法规,具有良好信誉,具有履行合同的能力和良好履行合同的记录。无重大合同纠纷、不良诉讼记录,在其它类似服务项目未发生重大及以上质量安全责任事故。
9.未有国家工商总局《全国信用信息公示系统》和最高人民法院《中国执行信息公开网》公示的违法、违纪、违约的不良记录和失信记录,且未有华能集团公司和新能源公司的不良记录。
10.不接受联合体投标方式。
11.法定代表人为同一人的两个及两个以上法人,母公司、全资子公司及控股公司,均不得同时投标。
12.本项目工程不允许分包。
13.投标人应满足招标文件对投标人的要求,并且不属于中国国家有关管理部门所界定的具有腐败、欺诈行为的不合格的投标人。
14.不得使用通过受让或者租借等方式获取资格、资质证书等以他人名义投标。不接受使用伪造、变造的许可证件,提供虚假的财务状况或者业绩,提供虚假的项目负责人或者主要技术人员简历、劳动关系证明,提供虚假的信用状况等其他弄虚作假的行为。
15.根据高检会【2015】3号文“关于在招标投标活动中全面开展行贿犯罪档案查询的通知”,请中标人收到中标通知书后10日内提供本单位住所地人民检察院出具的本单位、单位法定代表人的行贿犯罪档案查询告知函。若未提交查询结果或经查询有行贿犯罪记录,其中标资格将被取消。
16.投标人经营范围(包括但不限于营业执照中所载明的经营项目)不得与招标人以及华能新能源股份有限公司及其全资或控股子公司相同或近似;或在同一产品或服务市场与前述主体具有竞争关系。
17.投标授权人及项目负责人需提供投标期间在职证明及五险一金相关材料证明。
18.专项资格要求:工程咨询乙级及以上资质。
* 不具备以上资质要求的投标人将无法通过资格审查,并将最终导致被否决投标。
九、中电投建湖光伏发电有限公司电力设备改造工程EPC总承包招标公告
(一)基本资格要求
1.投标人须具有独立法人资格。
2.具有完善的质量管理体系,必须持有国家认定的资质机构颁发的ISO9001认证证书和OHSAS18000职业健康安全管理体系认证或等同的质量管理系认证证书。
3.最近三年内没有发生骗取中标严重违约等不良行为。
4.没有处于被责令停业,财产被接管、冻结或破产状态。
5.经营状况良好,近三年有两年以上盈利。
(二)专项资格要求
1.资质要求:具有电力工程施工总承包三级以上资质并具有电力承装(修、试)三级及以上资质的企业。
2.业绩要求:近5年内,具有至少两项已完成的同电压等级及以上电站或变电站的二次设备安装(含调试)或改造总承包的业绩及其合同证明、竣工验收证明文件。
3.现场项目经理资格:拟派总包项目经理具备类似工程建设管理的经验与业绩,施工经理应具备建筑或机电专业二级及以上注册建造师资质。
十、南网能源长安标致雪铁龙汽车有限公司屋顶分布式光伏项目EPC总承包工程招标公告
1.投标人必须是在中华人民共和国境内依法注册的独立的企业法人,实收资本金不低于人民币2500万元。具备在其合法的营业范围内履行民事责任能力的企业。单位负责人为同一人或者存在控股、管理关系的不同单位,不得同时参加本招标项目投标,否则投标均无效。
2.投标人必须在光伏工程、专业技术、设备设施、人员组织等方面具有EPC总承包或系统集成工程的实施经验和能力;投标人自2014年1月1日至投标截止日期已完成3个及以上单项工程容量不低于5MWp的光伏发电项目(EPC总承包或系统集成业绩),且总容量不低于50MWp;其中,已完成业绩是指2014年1月1日之后完成竣工验收的业绩,以投运证明文件为判断依据。
3.投标人必须具有良好的财力,良好的银行资信和商业信誉,没有处于被责令停业,财产被接管、冻结,破产状态。
4.本次招标不允许以联合体方式投标。投标人必须具备下列设计或施工其中一项有效资质。允许投标人在国家法律、法规允许的范围内进行分包。如果分包,在投标文件中必须提供与分包商签订的书面分包协议原件。
a)电力行业工程设计新能源发电专业乙级或以上,
b)电力行业工程设计送电工程专业乙级或以上,
c)电力行业工程设计变电工程专业乙级或以上,
d)电力行业工程设计火力发电专业乙级或以上,
e)电力行业工程设计乙级或以上,
f)工程设计综合甲级资质,
g)电力工程施工总承包三级或以上,
h)机电工程施工总承包一级或以上。
5.分包商不得再分包或转让。分包商必须具有良好的财力、银行资信和商业信誉,没有处于被责令停业,财产被接管、冻结及破产状态。投标人在投标文件中必须提供分包商的相关证明材料(包括营业执照、组织机构代码证、税务登记证、资质证书、相关业绩证明材料等)。中标后除非招标人同意,不得变更分包商,否则招标人有权终止合同,由此造成的损失由投标人负责。
6.投标人及其分包商在近5年内必须不曾在承包的任何合同中有违约或被逐或属分包商的原因而被终止合同,必须不在重大质量、安全事故处罚期内。在中国南方电网有限责任公司承包商资信档案无尚在时效期内的不良记录。
7.投标人及其分包商未被列入全国法院失信被执行人名单、未被列入全国工商行政管理部门经营异常名录及严重违法企业名单。
8.投标人及其分包商所提供的业绩应是投标人的,而不是其母公司、合作方或技术支持方的;投标人至少应当提供合同协议书、能清晰显示合同承包范围的合同资料、投运证明(或用户证明,若设备已投运)。
9.投标人必须在南度度节能服务网(www.nandudu.com)通过招标人组织的投标人安全资格审核,并打印审核结果在投标文件中提交。
十一、四川凉山州盐源县光伏扶贫电站及送出工程可研等前期勘察设计【重新招标】招标公告(雅砻江水电)
1.具有独立企业法人资格;
2.具有工程勘察综合类甲级和工程设计综合资质甲级;
3.近5年承担过3个及以上装机规模不小于49.5MW光伏项目的勘察设计工作;
4.拟任的项目负责人(设总)应具有高级工程师及以上职称,从事电力行业设计工作10年及以上,近5年担任过单个项目装机规模不小于49.5MW光伏项目的项目负责人(设总);
5.不接受联合体投标。
十二、华润岚县30MWp光伏扶贫项目凿井工程招标公告
1.资格条件:
(1)要求投标人须具有中华人民共和国境内独立法人资格,有效的营业执照。没有处于被责令停业、财产被接管、冻结、破产情况。法定代表人为同一人或者存在控股、管理关系的不同单位不得同时参加本项目的投标。
(2)资质等级及范围: 具有电力工程施工总承包三级及以上资质,同时具有凿井施工能力。
2.业绩要求:投标人必须具备2013年1月1日至投标截止日期前至少有2个10kV及以上线路施工业绩,同时具有凿井相关工程施工业绩。
3.项目经理资格:投标人拟派项目经理须具有相关专业中级(含)以上职称。
4.是否接受联合体投标:否
5.是否接受代理商投标:否
6.其他要求:信誉要求:投标人没有被国家、山西省有关部门暂停招投标或市场准入资格且在公示期内。
索比光伏网 https://news.solarbe.com/201712/25/124695.html

