索比光伏网讯:2017年7月17日,国家能源局下发《关于可再生能源发展十三五规划实施的指导意见》,意见指出:2017-2020年下达普通地面指标54.5GW,每年安排8GW光伏领跑者指标。合计86.5GW。到2020年各省规划普通地面规模128GW。针对于2017年的光伏新增建设指标多数省份已经下发分配情况,山东省、河北省、山西省、内蒙古、辽宁省、吉林省、广东省以及湖南省将全部指标用于光伏扶贫项目。截止目前,各省指标情况汇总如下:

以下为各省光伏指标具体分配情况
河北省
《河北省2017年集中式光伏扶贫项目安排情况公示》
9月28日,河北省能源局公示第二批集中式光伏扶贫项目名单,共9个项目180MW。加上此前公布的第一批名单,31个项目820MW,共1GW。这意味着河北省2017年的1GW光伏指标已全部分发完毕。全名单如下:








山东省
《关于下达2017年光伏扶贫电站建设规模项目安排计划的通知》
2017年共安排济南、淄博等13个市光伏扶贫电站建设规模内项目267个,总规模491.54MW,计划扶贫20419户贫困户。其中包括:村级光伏扶贫电站229个3338户共21.54MW;集中式光伏扶贫电站38个17081户470MW,各项目分得规模10-30MW不等。


内蒙古
《关于下达我区光伏扶贫建设指标分配方案的通知》
内蒙古指标分配两大地区:蒙东地区分配给呼伦贝尔市等4个市区,共计70.9万千瓦时;蒙西地区下发呼和浩特市等7个市区共计29.1万千瓦时。

吉林省
《关于做好2017年集中式光伏扶贫项目申报工作的通知》
2017年国家下达吉林省的500MW新增光伏电站指标将全部用于集中式光伏扶贫电站,由省级分解下达至各县(市、区)统筹安排使用。各县(市、区)采取竞争性比选或招标方式确定项目业主,按国家和省关于光伏扶贫有关规定,落实户数和款项,并与项目业主签订扶贫协议。

黑龙江省
《2017年黑龙江省光伏电站项目建设投资主体中标候选人公示》
2017年黑龙江共有600MW的光伏电站建设规模指标,其中40MW普通光伏电站中标候选人共5个项目,涉及隆基绿能、华润新能源以及精锐新能源科三家企业;20MW普通光伏电站项目中标候选人共20个项目,阳光电源、国家电投、中清能绿洲、国开新能源以及昌盛日电等入选。



江苏省
《关于下达2017年度光伏电站新增建设规模和组织编制实施方案的通知》
国家下达江苏省2017年光伏规模为1200MW,江苏省实际新增建设安排规模为1205MW,较国家下发指标多出5MW。所有规模共安排至13个省市。详情如下:

安徽省
《安徽省2017年集中式光伏电站新增建设规模配置项目中标(成交)公告中标公告》
安徽省将800MW指标分配至35个项目。全部为集中式光伏电站项目。




贵州省
《关于贵州省2017年普通光伏电站项目建设规模竞争性配置情况的通知》
2017年贵州省普通光伏发电项目建设规模为30万千瓦,其中优先安排的集中式光伏扶贫电站项目规模3万千瓦,普通光伏电站项目竞争性配置规模27万千瓦。

广西省
《关于2017年普通光伏电站新增建设规模初步安排的通知》
广西发布《关于2017年普通光伏电站新增建设规模初步安排的通知》,参与评优的共有南宁市等13个地级市申报的61个项目,总容量2823MWp,评优结果排名前21名的项目列入2017年光伏电站初步建设方案,安排总装机规模418MW。第22-31名列入备选项目。


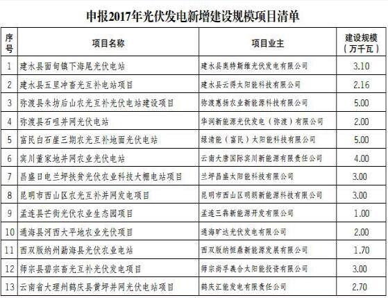
云南省
《关于印发2017年光伏发电新增建设规模项目清单的通知》
云南省获得2017年新增光伏指标500MW。实际云南省2017年光伏发电新增建设规模项目共计38个项目1066.1MW。



海南省
《关于印发海南省2017年度普通光伏电站优选名单及规模的通知》
近日,海南省发展和改革委员会发布《关于印发海南省2017年度普通光伏电站优选名单及规模的通知》,确定了海南省2017年度普通光伏电站优选名单及规模,共两批次,12个市区,规模:575MW。


针对以上汇总信息,欢迎批评指正。
索比光伏网 https://news.solarbe.com/201712/18/126515.html

