7月份,国家发改委一次性下发了2017年~2020年的光伏规模指标。
如今,还有61天2017年就结束了。各省2017年的光伏规模指标分配也基本接近尾声。今天来盘点一下各省2017年的规模指标分配情况。按时间顺序。
各省的2017年光伏指标分配汇总表。

1云南省
早在2017年4月1日,云南省能源局发布了《2017年光伏发电新增建设规模项目清单》,包含38个项目106.61万kW。
然而,国家给云南省的2017年规模指标只有50万kW,那多出来的56.61万kW是结转到明年,还是106.61万kW公开竞价争取50万kW?具体如何处理上不得而知。
云南省38个106.61万kW的项目目录如下;



2山东省
国家给山东省2017年规模的指标为50万kW。
2017年10月30日,山东省发改委公布2017年光伏扶贫电站建设规模项目安排计划。文件提出:
2017年共安排济南、淄博等13个市光伏扶贫电站建设规模内项目267个,总规模491.54MW,计划扶贫20419户贫困户。其中包括:村级光伏扶贫电站229个3338户共21.54MW;集中式光伏扶贫电站38个17081户470MW,各项目分得规模10-30MW不等。


3山西省
国家给山西省2017年规模的指标为80万kW。
2017年8月22日,山西省发改委和扶贫开发领导办公室联合下发《关于关于开展我省“十三五”光伏扶贫计划编制工作的通知》,文件提出:
1)本次指标分配给22个国家级贫困县和22个省级贫困县;
2)每个国家级贫困县申报一个容量不超过3万kW的集中式电站;
3)每个省级贫困县申报一个容量不超过1万kW的集中式电站;
4)各贫困县必须在8月28日前统一报送。 (因此,现在项目的详细目录应该已经出来)
4吉林省
国家给吉林省2017年规模的指标为50万kW。
2017年8月29日,吉林省能源局、吉林省扶贫开发领导办公室联合下发《关于做好2017年集中式光伏扶贫项目申报工作的通知》,文件提出:
1)2017年新增的500MW指标将全部用于集中式光伏扶贫电站,由省级分解下达至各县(市、区)统筹安排使用。
2)各县(市、区)采取竞争性比选或招标方式确定项目业主,按国家和省关于光伏扶贫有关规定,落实户数和款项,并与项目业主签订扶贫协议。
吉林省分配到各市的清单附后。

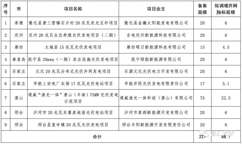
5河北省
国家给河北省2017年规模的指标为100万kW,将全部用于光伏扶贫。
2017年9月18日,河北省公布2017年第一批集中式光伏扶贫项目名单,包含31个项目,82万kW;
2017年9月28日,河北省公布2017年第二批集中式光伏扶贫项目名单,包含9个项目,18万kW;
2017年10月10日,河北省又公布了2017年普通光伏发电项目并网计划(第三批)名单,包含9个项目,14.68万kW。
三批累计49个项目,公布了114.68万kW项目名单,具体名单如下。
第一批(31个项目,82万kW)




第二批(9个项目,18万kW)

第三批(9个项目,14.68万kW)
附件1:全额并网、仍有指标缺口项目表 (单位:兆瓦)

附件2:具备并网条件、指标仍有缺口项目表(单位:兆瓦)

附件3:主体工程全部建成项目表(单位:兆瓦)

6江苏省
国家给广东省2017年规模的指标为100万kW。
2017年9月25日,江苏省发改委公布《关于下达2017年度光伏电站新增建设规模和组织编制实施方案的通知》,根据该文件:
1)给各地级市一共下达了1205万kW的规模指标
2)各地级市应在11月17日前提交项目清单,并在2018年2月20日之后不得变更。
江苏省各地级市的分配名单如下。

7内蒙古自治区
国家给内蒙古自治区2017年规模的指标为100万kW。
2017年9月29日,内蒙古发改委发布了《关于下达我区光伏扶贫建设指标分配方案的通知》,根据通知要求:
1)100万kW指标全部用于光伏扶贫;
2)指标已经下发到各地级市,需要在2018年10月前开工,2019年10月前并网。
各地级市的具体分配方案如下;

8广东省
国家给广东省2017年规模的指标为50万kW。
2017年10月9日,广东省发改委和广东省扶贫办联合发布《组织申报2017年光伏电站新增建设规模的通知》,提出:
1)2017年500MW新增建设规模全部用于光伏扶贫,其中村级电站每户对应5-7kW、集中式电站每户对应25-30 kW。
2)2017年11月1日前上报项目相关材料;
3)2017年12月31日前完成备案,村级电站在2018年6月30日前投产,集中式电站在2018年12月31日前投产。
因此,预计广东省的详细项目目录将在11月出来。
9贵州省
国家给广东省2017年规模的指标为30万kW。
2017年10月11日,贵州省能源局下发《2017年普通光伏电站项目建设规模竞争性配置情况的通知》, 38个申报项目中, 11个项目共300MW获得2017年贵州省光伏电站指标。
贵州省项目分配名单如下。

10宁夏自治区
根据国家能源局的文件,宁夏自治区由于弃光限电严重,暂不安排2017~2020年新增建设规模。然而,宁夏自治区人民政府之前做了《关于印发光伏园区电站项目资源配置指导意见和光伏电站项目备案和建设管理办法》并获得国家能源局复函,从而获得了350万kW的指标。
2017年10月13日,宁夏发改委发布了《2017年我区光伏电站项目竞争性配置的通知》,将从350万kW中拿出100万kW进行分配。根据通知要求:
1)10月25日前完成资料上报工作;
2)配套产业作为前置条件,采用1:1比例配套,不考虑基础设施和农业扶贫类项目
3)采用竞争性配置,将上网电价作为主要竞争条件。
宁夏预计11月份可出指标分配的项目名单。
11安徽省
国家给安徽省2017年规模的指标为80万kW。
2017年10月14日,安徽省能源局根据之前的竞争性投标情况,公示中标2017年光伏规模指标的项目清单,共35个800MW。
安徽省35个80万kW的项目目录如下;




12广西自治区
国家给广西自治区2017年规模的指标为50万kW。
2017年10月20日,广西发改委发布了《关于开展2017年全区光伏电站项目评优工作的通知》,根据通知要求:
1)10月27日前要提交申请报告;
2)同一集团(企业)或同一法人公司申报项目不超过2个,单个项目申报规模原则上不能超过30MW;
3)电价在标杆电价基础上,每下降2分/kWh(含)以内的,每降低0.1分/ kWh得0.5分;降价超过2分/kWh,每降低0.1分/ kWh得0.25分。因此,0.85元/kWh的标杆电价降低0.6分/ kWh,即0.79元/ kWh可以获得满分。
广西预计10月27日竞标完成后,月底即可出指标分配的项目名单。
13辽宁省
国家给辽宁省2017年规模的指标为50万kW。
2017年10月23日,辽宁省发改委发布支持光伏扶贫的第三轮征求意见稿,文件提出:
1)新建光伏工程扶贫强度应达到330户/10兆瓦以上。其中单体工程30兆瓦及以上项目,扶贫强度应达到365户/10兆瓦以上;单体工程70兆瓦及以上项目,扶贫强度应达到400户/10兆瓦以上。
2)“先建先得”政策仅适用于光伏扶贫工程,不再安排非扶贫普通光伏电站项目。
3)(现役工程)鼓励现役光伏项目(已纳入年度建设规模)支持扶贫攻坚工作,扶贫强度应达到100户/10兆瓦以上。项目业主只要取得扶贫地点县级扶贫主管部门及能源主管部门确认件,即正式确认为光伏扶贫工程,与新投产光伏扶贫工程享受同等优惠政策。
FR:智汇光伏(PV-perspective)
索比光伏网 https://news.solarbe.com/201711/01/120061.html

