合政办秘〔2017〕128号
各县(市)、区人民政府,市有关单位:
现将《合肥市推进分布式光伏应用实施方案》印发给你们,请认真组织实施。
2017年9月4日
合肥市推进分布式光伏应用实施方案
为优化能源消费结构,推进分布式光伏发电应用,巩固“中国光伏应用第一城”成果,加快推动国家新能源示范城市和低碳城市试点建设,根据《国务院关于促进光伏产业健康发展的若干意见》(国发〔2013〕24号)、《合肥市人民政府关于促进光伏产业持续健康较快发展的若干意见》(合政〔2016〕93号)精神,制定本方案。
一、主要目标
通过开展公共机构建筑光伏应用试点示范和实施光伏“进园入企”行动计划,建设一批公共机构建筑示范项目和光伏建筑一体化项目,打造一批光伏应用示范工业园区。到2018年底,全市新增屋顶分布式光伏装机容量100MW;到2020年底,全市新增屋顶分布式光伏装机容量300MW,力争光伏并网总规模突破2GW。
二、工作任务
(一)开展建筑屋顶资源摸排。县(市)区、开发区和市直有关部门,组织对本辖区、本领域内政府投资的、总体可利用面积在1000平方米以上(单体可利用面积500平方米以上)的党政机关办公楼、学校、医院、公共交通枢纽、公交停保场、会展中心、文体场馆、公园景点等公共机构建筑屋顶资源进行摸排;省级以上开发区(工业园区)管委会组织对园区内可利用面积在3000平方米以上(单体1000平方米以上)的企业屋顶资源进行摸排。按照“政府统筹、市场运作、试点示范、分步推进”的原则,统筹推进全市分布式光伏应用工作。(责任单位:各县(市)区政府、开发区管委会,市机关事务管理局、市教育局、市交通运输局、市林园局、市卫计委、市文广新局、市体育局、市国资委、市经信委、市财政局)
(二)开展公共机构建筑光伏应用试点示范。选择产权关系明晰、符合条件的市级党政机关办公楼和学校开展首批试点,发挥示范带动效应。由市公管局会同产权管理单位、市经信委,按照市公共资源招投标相关规定组织招标,选择资金实力雄厚、知名度高、信誉好的光伏企业参与项目建设,确定投资人;市经信委作为光伏应用试点牵头部门,要积极做好行业指导和协调。投资人委托第三方开展可行性论证,确定实际可利用资源规模,与业主单位或业主主管单位签订合同,建设分布式光伏发电项目,打造绿色公共建筑。(责任单位:市经信委、市机关事务管理局、市公管局、市教育局、市交通运输局、市林园局、市卫计委、市文广新局、市体育局、市财政局)
(三)实施光伏“进园入企”行动计划。各县(市)区、开发区根据开发区(工业园区)企业分布、厂房屋顶构成等实际情况,制定园区分布式光伏发电推进目标和计划,积极引导符合条件的企业建设分布式光伏发电项目,争创国家光伏发电应用示范区和国家、省绿色工业园区。力争到2020年底,省级以上开发区(工业园区)内符合条件的企业屋顶光伏应用实现全覆盖。(责任单位:各县(市)区政府、开发区管委会,市经信委、市发改委、市国资委、合肥供电公司)
三、实施步骤
(一)启动阶段(2017年9月)。市经信委牵头,制订具体工作计划,细化目标任务;各县(市)区、开发区和市有关单位按照职责分工,认真做好前期准备工作。
(二)试点示范阶段(2017年10月-2018年6月)。组织开展公共机构建筑和园区企业屋顶资源摸排。推进市级党政机关办公楼和学校等公共机构建筑光伏应用试点项目建设,认真总结试点经验。
(三)全面实施阶段(2018年7月-2020年6月)。在试点示范的基础上,全面推进公共机构建筑光伏应用,大力实施光伏“进园入企”行动计划,确保完成各项目标任务。
(四)总结验收阶段(2020年7月-12月)。2020年9月底前,各县(市)区、开发区组织对本区域内分布式光伏应用项目建设进行总结验收;2020年12月底前,全市完成总结验收工作。
四、保障措施
(一)加强组织领导。市政府成立分布式光伏应用工作推进小组,由市政府分管工业副市长任组长,市经信委、市发改委、市教育局、市财政局、市交通运输局、市商务局、市林园局、市卫计委、市国资委、市文广新局、市体育局、市机关事务管理局、市金融办、市公管局、市政府督查和目标办、合肥供电公司等单位和县(市)区政府、开发区管委会为成员,负责统筹推进全市分布式光伏应用工作,研究制定相关政策措施,协调解决资源统筹、招投标、光伏电站项目建设和管理等方面的重大问题。推进小组下设办公室,办公室设在市经信委,具体负责推进分布式光伏应用日常工作。
(二)明确职责分工。县(市)区、开发区和市有关单位要按照各自职责分工,切实抓好分布式光伏应用各项工作任务落实。市经信委作为牵头部门,负责做好分布式光伏应用统筹指导、组织协调和检查督促等工作;市发改委负责做好项目备案、补贴资金审核兑现等工作;市公管局负责市公共机构建筑屋顶光伏电站建设招标和标后履约监管工作;市财政局负责光伏应用奖补资金筹措工作;市金融办负责协调相关金融机构做好光伏电站融资、金融创新等工作;市教育局、市商务局、市林园局、市卫计委、市文广新局、市体育局、市交通运输局、市国资委等部门牵头做好本系统资源摸排、筛选和项目推进等工作;市机关事务管理局负责第二办公区、民主党派楼等项目推进工作;市政府督查和目标管理办公室配合做好检查督促工作;合肥供电公司负责简化手续、做好项目并网接入等工作;各县(市)区政府、开发区管委会参照本方案制定本区域推进工作方案,统筹做好本地区分布式光伏推广应用工作。
(三)鼓励光伏应用。将光伏应用作为公共机构和企事业单位年度节能目标考核参考依据,支持县(市)区、开发区将光伏应用纳入工作目标考核。对积极开展光伏应用的行政事业单位,在年度节能目标考核中给予一定加分,年度光伏发电总量视为单位年度节能量予以抵扣;对积极安装光伏发电系统的企业,提高有序用电等级,优先享受市级“1+3+5”扶持产业发展政策,优先支持申报国家级、省级绿色工厂;对光伏推广应用成绩突出的开发区(工业园区),优先支持申报国家级、省级绿色园区。
(四)注重宣传推广。县(市)区、开发区和市有关单位要充分利用各类媒体,积极开展公共机构建筑光伏推广应用和光伏“进园入企”宣传,大力推广光伏应用新模式,着力推动绿色建筑、绿色园区和资源节约型、环境友好型社会建设,在全市形成节能和推广清洁能源的浓厚氛围。
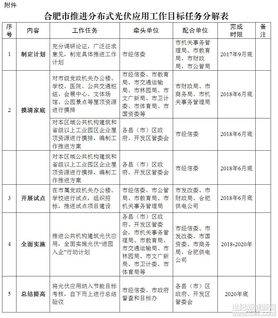
附件:合肥市推进分布式光伏应用工作目标任务分解表

原标题:合肥发布推进分布式光伏应用实施方案 到2020年底光伏并网规模2GW
索比光伏网 https://news.solarbe.com/201709/12/132973.html

