7月28日下午,在北京国电科环大厦,记者见到了德国能源署署长安德烈亚斯·库尔曼,这是一场关于中德能源转型的小型研讨会,他一进屋便热情地跟所有人打招呼并一一握手,整个研讨会过程中,库尔曼思路清晰、语言活动,举了大量案例,回答问题更是一针见血、直击要害。原本以为枯燥的会议,俨然成了一节生动的《德国能源转型》课。
在回答能源转型过程中的经济性问题时,库尔曼直言光伏电站的高额补贴让德国能源转型负担沉重。由此,德国政府在2015年开始改可再生能源的固定电价补贴制度为招标电价制度,实施1年多来,可再生能源价格下降了10%——20%。“有一家海上风电企业还曾报了零补贴,他们相信到2025年,成本将进一步降低,电价也会回复到高位,仍然有利可图。”库尔曼对招标电价的实施效果频频肯定。
研讨会由原科技部秘书长、原国务院参事石定寰教授主持,中德可再生能源合作中心执行主任陶光远担任翻译。
德国能源转型是怎么做的?相信您没少听相关演讲、没少看类似资料吧?但请相信!这绝对是内容最全、最好的一篇,毕竟德国能源署署长本人讲解的机会错过了可就没了~~
可再生能源的持续动力
Q:德国如何保障可再生能源发展有持续的动力?
库尔曼:德国可再生能源发电都有优先上网的权利,优先权必须要贯彻。
德国发展可再生能源之初,大家也是议论纷纷,可再生波动性问题怎么解决? 可再生能源占比不能超过5%……但到现在可再生能源的占比远远不止5%。
2015年3月20日发生过一次日全食,当天太阳“辐射”以极快的速度下降,又以极快的速度上升。十年前大家都预言过了:德国要出事、德国电网绷不住、会大面积停电……所以大家对日全食的到来做好了充分的准备,要将电厂、网络、灵活用电、虚拟电厂的作用都发挥起来。而真到了那一天什么事情都没有,紧急措施也没用上。
很多事情大家都很忧虑,事实上大家潜力很大,重要的是要把潜力充分发挥出来。
Q:德国发展可再生能源是否有过失误?
库尔曼:德国犯过的最大一个的错误就是:给予光伏发电补贴的时间太长,消减的速度太慢,由此给德国能源转型带来了沉重的负担。
德国政府在2015年开始将再生能源发电的固定补贴制度改为招标电价制度。通过招标我们发现可再生能源的价格可以很低很低。
Q:招标电价和固定补贴之间的价格差有多少?
库尔曼:政府会给出一个补贴额度,企业来申报他要多少补贴,有一家海上风电企业报出了最低电价——零电价,他们认为:到2025年建成时海上风电的成本还将进一步降低;现在电力市场的价格过低,电价也会回复到高位,基于这两点他们认为仍有盈利空间,所以报了零电价。
招标电价实行一年半来,可再生能源价格下降了10%——20%。
要是早一点放弃固定电价,德国能源转型的成本不会这么高。
Q:招标电站的质量怎么保证?出了问题电力缺口如何填补?
库尔曼:质量问题是企业自己的事,质量低发电量少倒霉的是企业自己。我们招标招的是容量,并不是招发电量。拿到标以后,企业巴不得多发一些电。
有时候电很多,有时候电很少。电多的时候电就贵,电少的时候电就很便宜,电力现货市场15分钟一个电价,完全靠市场来调节。电少的时候有些发电公司宁愿自己拉了电闸,来买电。
德国能源转型已经迈入2.0,其核心环节就是要有灵活用电的能力。
Q:德国建立电力市场用了多少年?
库尔曼:德国电力市场建设开始的比较早,讨论过、试点过很长时间,基本完善起来是在2000年——2005年。
大家都知道推动电力市场建设对弃风弃光问题的解决至关重要,但建立电力市场时,有的人会获得利益,有的人会损失利益。利益参杂进去,人们的看法就不一样了。
中国建立电力市场还有许多事情要做,还需要一段时间。好在欧洲的电力市场可以给中国做一个样板。
Q:德国是如何制定标准的?
库尔曼:我们在工作前,会先做基础性的分析研究,为什么要这么做?怎么做?然后制定标准,接着制定标准的监督方法,让标准去落实后,再把标准一步步往前推。
德国有很多中小企业是隐形的世界冠军,德国制定标准的时候就在引导企业生产世界上最先进的东西。你不生产最先进的东西你就卖不出去,企业生产出来以后就成了世界最先进的企业。别人再来的时候,市场已经被占领。
强大的天然气储存能力
Q:太阳能计划曾经轰动一时,该计划旨在利用北非太阳能发电来缓解欧洲能源的紧张,但在不断遭遇挫折后,宣告流产,您怎样看?
库尔曼:当时的眼光很长远,计划很多,当然困难也不少,主要有三个问题:
电网的稳定性,从北非到欧洲电网能有多稳定?欧洲特别是德国越来越倾向分布式能源;北非发展可再生能源首先得满足自用,全部上网,负荷太大了。
现在形式发生了一些变化大家都在讨论,通过 Power-to-Gas 技术让可再生能源变为身天然气,气比较好输送和存储,加之使用低谷时的电,成本也很低。如果将来有大量的风光电来合成甲烷,当然对我们也是一个很好的解决方案。
Q:德国天然气有多大储存能力?
库尔曼:利用盐矿储存,在没有天然气供应的情况下能保障德国3个月的天然气用量。
Q:可再生能源剩下的部分是使用化石能源还是其它能源?
库尔曼:德国煤矿资源丰富,特别是褐煤,开采成本很低很低。核电、煤电,大家都说不能同时退出,我们就面临着一个问题:从煤电退出要以多大的力度?现在辩论的很激烈。
我个人认为德国煤电的退出速度可以快一点,煤炭这一部分空缺天然气完全能够填补。
Q:德国核电退出既定了是2022年?
库尔曼:德国核电占比最高的时候达到了25%,政策已经明确2022年要退完,2023年开始将没有一度电来自核电。
我是学物理的,我个人赞成先从煤电退,再从核电退,现在的做法恰恰相反,先退核电再退煤电,当然,这是一个文化的问题,这是人民的意志。
法国也在开始消减核电,邻居之间也是要相互讨论的,退出核电是个大趋势。
下面安德烈亚斯.库尔曼先生给大家讲讲德国能源转型是怎么做的
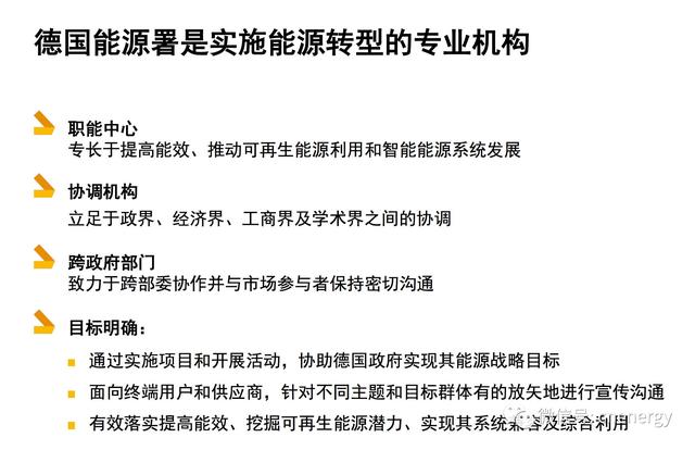
1认识德国能源署
德国能源署是政府所属的一个机构,但不仅仅只为政府工作。他为所有可再生能源参与者服务,并起到一个桥梁的作用,把企业对政府的要求传递出来,以便改变市场的条件和规则。

库尔曼表示:“我们属于政府但不是政府,是公司组成的咨询机构。既然不是政府,就可以和政府发生矛盾,甚至激烈的争论。在能源转型过程中不可能声音是一致的,我们也需要这样的争论。”

德国能源署现在同时开展的项目有100多个,每年有很多人到此访问。

过去大家讲经济不讲能效,对能效不重视。现在大家认识到能效对经济性提高是有很大的好处,很多的技术创新也是提高能效而出现的。
2德国能源转型得到公众的高度支持








3 德国能源转型升级2.0
能源转型光靠发展可再生能源是不够的,我们需要把可再生能源对电网的冲击等问题解决,发展可再生能源需要解决系统上的问题,而这些比发展可再生本身更为重要。
德国能源署要与各个能源转型所涉及的领域,和政府来进行合作讨论,找出解决方案。特别是帮助政府修订规则。

能源转型1.0:发展可再生能源是政府从上到下的规划,引导其发展。
能源转型2.0不一样了,我们出现了系统集成问题、消纳补偿问题,这不是一个由上到下,而是由下到上,靠下面的创新解决波动问题。2.0阶段的工作更有吸引力,也是更困难。


把北部风电输送到南部,需要电力系统进行良好的调节,否则会出现弃风弃光。当然调节不光是电网的事,发电方面、用电方面,还有蓄电,大家是要相互配合的,不是靠哪一方就能解决问题。


数字技术将在可再生能源发展中发挥重要作用,通过数字技术使得电网各个单元之间,能够进行很好的通讯。
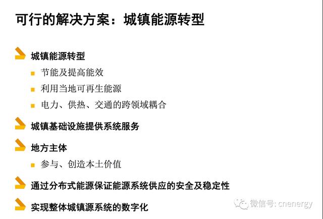
4城镇能源转型



库尔曼表示,世界气候保护离开中国是不行的,不只因为中国是一个大国,还因为在创新方面中国做的非常好。
德国可再生能源署与中国的合作已经有11年了,两国领导人对能源转型都非常重视,政治领导人的态度对能源投资的影响很大,只有政治领导人坚定,投资人才会安心。







问及德国城镇化转型在能源应用方面有什么可以借鉴?库尔曼表示没有统一的解决方案,只有因地制宜的解决方案,这点非常重要。
对城市的基本数据、未来发展、能源特点包括可再生能源的发展特点做出详尽的分析,才能做出优化方案。没有千篇一律的解决方案,一定是一城一方案。据了解德国可再生能源署跟河北省已展开了合作,为河北大气污染治理提供方案。



索比光伏网 https://news.solarbe.com/201707/31/135731.html

