已经进入7月,但国家自2014年一来年年发放的规模指标至今仍为发放。联想到之前的种种,让人不禁猜测,今年还会有规模指标吗?
一、领跑者项目:8~10GW
毫无疑问,今年肯定有领跑者项目的规模指标。
在5月16日国家能源局发布《关于2017年建设光伏发电先进技术应用基地有关要求的通知》(征求意见稿)中,明确提出:2017年将新批复8~10GW的领跑者项目。

二、光伏扶贫项目:8GW
2月10日,国家能源局印发的《2017年能源工作指导意见》中明确提出:
年内计划安排光伏扶贫规模800万千瓦,惠及64万建档立卡贫困户。其中,村级电站200万千瓦,惠及40万建档立卡贫困户;集中式电站600万千瓦,惠及24万建档立卡贫困户。
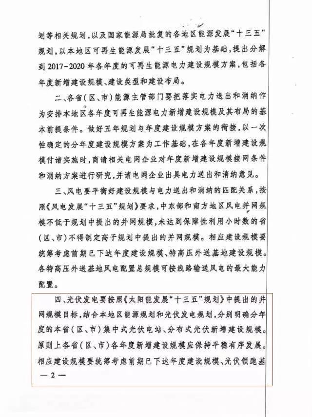
三、普通地面光伏项目:?
2016年12月22日晚,国家能源局以“特急”印发了《关于调整2016年光伏发电建设规模有关问题的通知》,文件提出:各省增补规模超过500MW,在2017年将无规模指标。
同时,在《2017年能源工作指导意见》中提出,限电超过5%的省份,2017年将不安排新增指标。

上图中,
6个红色省份,限电5%以上,将不被安排指标;
7个紫色省份,增补指标到1000MW,将不被安排指标;
8个黄色省份,限电小于5%,增补在0~500MW之间,但指标会做一定的扣除;
仅有4个绿色省份,既不限电、2016年也无增补;
6个蓝色省市,不受规模指标限制。
综上所述,2017年普通地面电站的规模指标应该非常有限,估计在6GW以内。
四、然而,未来可能没有规模指标?
然而,5月10日国家能源局综合司下发《关于报送可再生能源“十三五”发展规划年度建设规模方案的通知》中,提出:
光伏发电要按照《太阳能发展“十三五”规划》中提出的并网规模目标,结合本地区能源规划和光伏发电规划,分别明确分年度的本省(区、市)集中式光伏电站、分布式光伏新增建设规模。原则上各省(区、市)各年度新增建设规模应保持平衡有序发展。相应建设规模要统筹考虑前期已下达年度建设规模、光伏领跑者基地、光伏扶贫和特高压外送基地建设规模。除了专门以外送太阳能电力为主的特高压外送基地,原则上各特高压外送基地光伏发电配置总规模不超过200万千瓦。
因此,也有人认为,各省上报“十三五”规划之后,国家进行统一批复,各省未来几年在规划内建设即可,不需要再由国家审批。


然而,这存在两个问题:
1)国家的“十三五”规划中,光伏发电项目的总量为105GW,而据预测,2017年底的并网了就可以达到105GW以上。那未来三年,光伏项目就没有发展空间了?显然不可能!
2)各省的“十三五”容量较大,累积量远超过国家的105GW。根据之前的统计,仅19省的规划总量就高达91.47GW。在此情况下,国家如何批复?
截止2017年1季度,除19省外,剩余的12个省份的累计装机已经达到39.22GW。即使这12个省份在2017年3季度~2020年不增加任何装机,如果19省均按照本省的“十三五”规划开展,则到2020年的累计装机将达到130.69GW,超出国家能源局105GW的容量24.5%!
表:全国各省“十三五”光伏规划容量统计(单位:万kW)


索比光伏网 https://news.solarbe.com/201707/06/137430.html

