绿能宝仍在漩涡中挣扎。这家一出生就在质疑声中战斗的公司,最近接连出状况。
事情的开始是这样的。4月17日,绿能宝发布公告称,因光伏补贴延迟等原因,致使投资人于2017年4月10日及以后(最长180日)出现提现逾期,受江苏绿能宝融资租赁有限公司委托,表示提现逾期最长将在180日内按照T+30日通过平台向投资人进行兑付;同时将进行相应补偿。
之后就是一波未平一波又起。焦虑的投资者们在微博不断喊话,甚至波及了之前曾和绿能宝有合作的史玉柱、蔡朝晖、许家印和代言人郎朗。
巨人网络董事长史玉柱不得不连续在微博发声,撇清干系,称自己并非绿能宝股东,而是债主,正督促SPI创始人彭小峰还款呢。


然后就有个问题了:绿能宝欠史玉柱的钱,绿能宝也欠投资人的钱,谁又欠绿能宝的钱?绿能宝的钱到底去哪了?
2017年5月9日,绿能宝官网发布了《绿能宝逾期情况公示》,称平台逾期支付租金总计2.22亿元,并部分列举了8个逾期线上平台项目和正在追讨的3个EPC线下项目的详情。

(来源:绿能宝官网)
仔细看看这个表,信息量很大。这些欠债者的故事,够写好几本书的。
下面按金额排名,说说欠钱最多的两家:中卫恒基伟业光伏电力有限公司持有的恒基伟业中卫二期30MW项目;阿拉善盟智伟光伏发电有限公司持有的30MWp光伏发电项目。
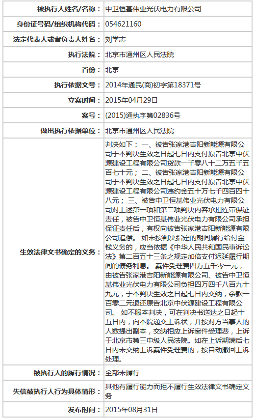
第一名:中卫恒基伟业光伏电力有限公司,欠款2.36亿。
这家企业挺有意思的。它2012年12月14日成立,最大股东是恒基伟业投资发展集团有限公司。它有三名董事:张征宇、刘学志、张岩。
恒基伟业投资发展集团有限公司持有中卫恒基伟业光伏电力有限公司99.1667%的股份。张家港吉阳新能源有限公司持有中卫恒基伟业光伏电力有限公司剩余的股份,这也是一家有故事的公司,它的一半股份属于恒基伟业投资发展集团有限公司所有。
张征宇持有恒基伟业投资发展集团有限公司35.9%的股份,是该公司的第一大股东,法定代表人、执行董事、经理。也就是说,他同时也是中卫恒基伟业光伏电力有限公司的实际控制人。
中卫恒基伟业光伏电力有限公司的股东信息如下:

(来源:国家企业信用信息公示系统)
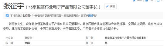
这位张征宇是谁?很多人不一定知道。2000年前后火遍全国的“商务通”知道吗?可能很多70后80后熟悉。张征宇就是商务通的创始人。
他头上有很多光环:


(来源:全国政协官网)
光环背后不为人知的故事更多。
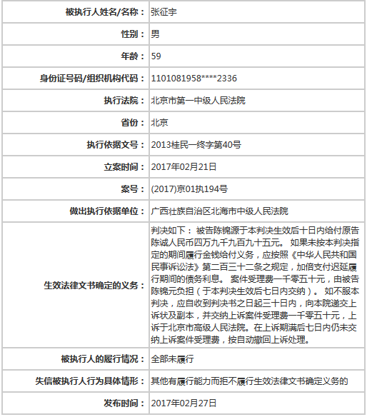
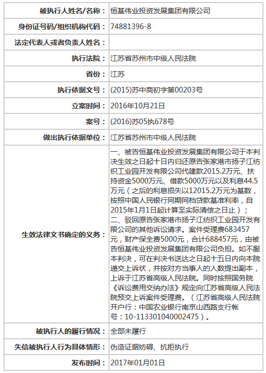
其实,张征宇本人和他实际控制的恒基伟业投资发展集团有限公司、中卫恒基伟业光伏电力有限公司,都上了“全国法院失信被执行人名单”。




(来源:全国法院失信被执行人名单信息公布与查询网页)
但故事到这里还没有结束。怪事年年有,今年特别多。
索比光伏网 https://news.solarbe.com/201706/18/114915.html

