城 市 杭州市
地 址 详见报到通知
会 场 详见报到通知
主 办 阳光工匠光伏网
关于举办《光伏电站优化设计、建设与运维管理以及农光互补、渔光互补新型分布式光伏电站设计、案例解析培训[研考班]》的通知
2017 05-05期(杭州)
各有关单位:
国家“十三五”太阳能规划光伏电站累计装机量应达150GW,包括70GW分布式以及80GW集中式电站;按照区域分布:西部地区占太阳能发电装机量35%,其他65%则分布在中、东部地区。十三五期间,光伏扶贫成为亮点。十三五光伏扶贫总规模15GW,平均每年3GW,光伏扶贫工程占全国光伏新增装机的20%,覆盖已经建档立卡的200万贫困户,保证每年户均收入不少于3000元,持续受益20年。"十三五”时期是我国新能源规模化发展的重要时期,考虑电力体制改革对分布式光伏发展潜力的释放、光伏领跑示范项目增加以及光伏扶贫项目的推进, 2020年,我国光伏发电的开发布局呈现东、中、西部并举的新局面。从根本上要缓解能源危机,解决雾霾污染和生态环境问题。“一带一路”的战略沿线,也为光伏发电勾勒出千亿规模的掘金图谱。而光伏农业又是我国在光伏应用领域的一重大突破,并逐渐成为新的热点。
我网每月开班的专业技术公开课,除了从理论角度进行讲解,还全面系统的讲解整体光伏电站案例,以加深实际安装光伏电站的实践能力。主要以政策与技术相结合,分析探讨当前光伏农业发展及农光互补、渔光互补电站建设与运营中的热点、难点、焦点性问题,突出针对性、实用性与可操作性,使大家学有所用。另外,在举办专业技术讲座的同时,我们有选择性的为每期业内的优秀企业提供产品展示。
本次会议结束后学员自愿可申请由国家人力资源社会保障部颁发的个人证书《国家职业资格证书》高级技师、技师、高级技能。可自愿申请高级建设岗位证书《项目经理》《高级光伏发电技术工程师》等证书。
同时,企业可以申请《太阳能光伏发电工程设计、施工企业资质培训合格证书》《太阳能光伏电站设计优秀诚信企业荣誉证书》。具体事项如下:具体培训如下:
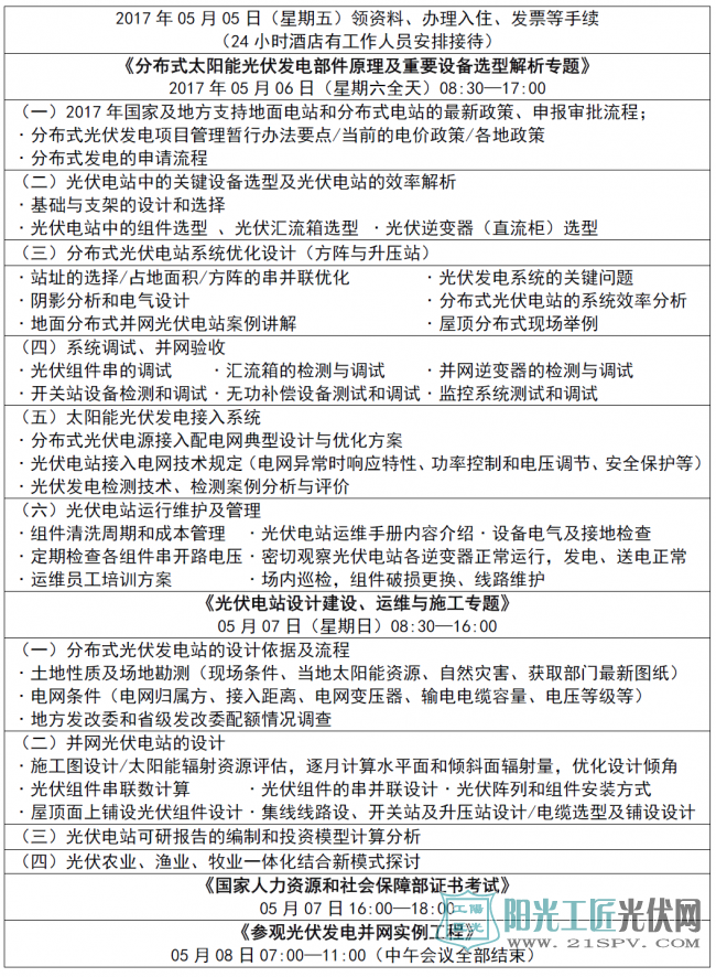
一、 培训内容简介/时间/地点(每月一期,全国巡回)
时间:2017 年05月05日至05月08日
地址:杭州市(详细酒店地址见报到路线通知)

二、 讲师团队
国家发展和改革委能源研究所研究员
国家电网中国电力科学研究院光伏专家
中国能源建设集团教授级高级工程师
西安交通大学太阳能光伏专家
三、 参会对象
1、发改委、建设局能源办、新能源办公室、勘测设计院;能源投资公司
2、太阳能资源评估单位相关负责人;光伏发电业主单位主管人员;
3、太阳能光伏企业负责技术、设计、施工的领导及专业人员;
4、太阳能光伏科研单位、职业院校有关人员、各电网经营企业的负责人。
四、 收费标准
2000 元/人(含会议费、资料、参观、产品推广宣传费)食宿统一安排,费用自理。
五、 增值服务
阳光工匠光伏论坛(原21SPV光伏社区),创始于2007年,是目前国内光伏电站技术首选在线互动学习平台。除在线聚集光伏系统从业人士,还拥有国内最大的资料库。
1、赠,阳光工匠光伏论坛,100点下载券(学习点卡,可下载海量资料);
2、赠,阳光工匠光伏网,“新闻通讯员”服务一年,免费发布企业新闻通讯稿。
六、 报名流程:
下载报名回执单 -->填写回执单发送到指定邮箱 -->电话回访确认报名-->获取《报到通知》-->凭《报到通知》到现场报到办理登记手续 -->。
![]()
![]()
七、 个人证书介绍(证书图样见附图)
一、经培训合格后,可自愿申请由国家人力资源社会保障部颁发的,证书如下:
1、《太阳能利用工三级/高级技能/国家职业资格证书》证书考试费 650 元/人
2、《电工三级/高级技能/国家职业资格证书》,证书考试费 650 元/人
二、培训后可自愿申请建设岗位证书
1、全国建筑企业《项目经理岗位合格证书》,证书考试费 800 元/人。企业申办资质和年检时本证可充当三级项目经理使用,并可参加小型工程项目投标。
2、《光伏发电技术工程师(高级)岗位证书》,证书考试费 650 元/人。
3、《光伏电气工程师(高级)岗位证书》 ,证书考试费 650 元/人。
4、《光伏发电系统设计师(高级)岗位证书》 ,证书考试费 650 元/人。
5、《分布式发电运维工程师(高级)岗位证书》,证书考试费 650 元/人。
6、《分布式能源规划师(高级)岗位证书》,证书考试费 650 元/人。
(证书考试费,已含:考试费、证书费、认证费等)
备注:以上证书作为劳动者就业上岗和用人单位招收录用人员的主要依据,在全国范围内通用。职业资格证书为从事相应职业(工种)的资格凭证,并作为境外就业、对外劳务合作人员办理技能水平的主要依据。国家承认统一编号并在国家官方网上(http://www.mohrss.gov.cn/)查询。
八、 联系方式
联系人:唐小柒
电 话:15961178164(微信)
邮 箱:tangxiaoqi@21spv.com
地 址:江苏省常州市新北区府琛商务广场2号楼812室
阳光工匠光伏网·会议培训部
二零一六年十一月二十
九、 职业资格证书样本(个人证书)

联系方式
联系人:唐小柒
电话:15961178164(微信同号)

索比光伏网 https://news.solarbe.com/201704/11/143012.html

