索比光伏网讯:2017年2月,科诺伟业KNMI600全系列储能变流器获得2016年度中关村国家自主创新示范区“第一批新技术新产品政府首购产品”认定。政府首购产品是指对于国内企业或科研机构生产开发的,暂不具有市场竞争力的各行业与领域产品,但符合国民经济发展要求、代表先进技术发展方向的首次投向市场的产品,通过政府采购方式由采购人或政府首先采购。科诺伟业的微网产品经过初审、技术答辩和综合评议层层环节,从中关村百余家企业产品中脱颖而出,优先纳入政府采购产品名录。

保定实验基地风光储微网系统
在30多年的发展历程中,科诺伟业始终专注于以技术创新推动行业发展,以“推动清洁能源发展、促进人与自然和谐”为使命,坚守“诚信、责任、创新、共赢”的价值观,助力客户成功,实现共赢。

KNMI600全系列储能变流器(20/50/100/300PTDA),主要应用在海岛孤网及多能互补发电系统运行中。该系列产品的基本功能包括并网运行、离网运行及蓄电池充放电控制。目前在行业同类产品中处于技术领先水平。产品突破了电压源变流器VF控制、电流源变流器PQ控制、蓄电池充放电控制、并离网模式平滑快速切换、低电压穿越、孤岛检测、锁相环及正负序分离等核心技术,并实现了以下创新:
1、谐波抑制功能
研发的带有谐波抑制功能的储能变流器,能够同时对多个指定次数谐波进行有效抑制。
2、三电平技术
研发的三电平储能变流器,采用三电平矢量控制技术及中点电位平衡方法,产品效率得到提升。
3、故障穿越及无功支撑算法
完善的电网故障穿越能力,快速无功支撑能力。
该系列产品目前已在青海、西藏、湖南、保定等多个项目中实现现场应用。

50kW自同步电压源逆变器

100kW双模式储能逆变器

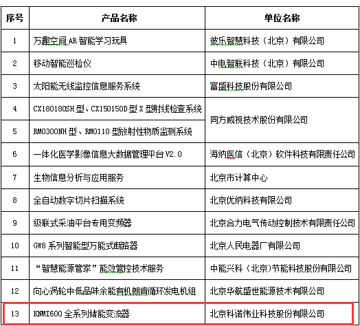
300kW双模式储能逆变器

索比光伏网 https://news.solarbe.com/201703/21/144367.html

