转眼2017年已经到来,回顾2016年的光伏市场,可谓好戏连连,从630的光伏抢装潮,到领跑者基地光伏项目的各大集团激烈竞争,此时光伏电站投入成本最大部分(光伏电池板)的价格跌破4元/W。9月底,国家发改委出台《关于调整新能源标杆上网电价的通知(征求意见稿)》,此意见稿发布后相关部门也召集了业主、总包及上游的设备厂家一起讨论,未来很有可能大幅降低光伏上网电价(光伏地面电站电价降幅在23.5%~31.2%之间,分布式度电补贴降幅在28.6%~52.4%之间)。2016年是热闹的一年,从其频频出台的政策来看,2017年光伏市场还会出现一个新的主角,那就是“光伏扶贫”。
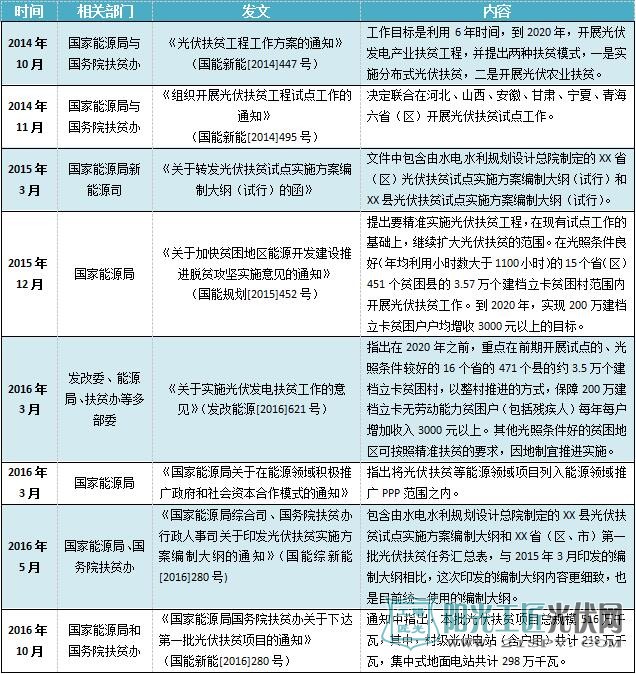
光伏扶贫政策 光伏扶贫作为国务院扶贫办2015年确定实施的“十大精准扶贫工程”之一,充分利用了贫困地区太阳能资源丰富的优势,通过开发太阳能资源、连续25年产生的稳定收益,实现了扶贫开发和新能源利用、节能减排相结合,不得不说是一个开阔的具有开创性的扶贫思路。有关部门关于光伏扶贫近几年连续发布扶持政策。

光伏扶贫最优逆变方案
光伏扶贫电站的主要的设备有:光伏组件、光伏组件安装支架、汇流箱,逆变器、线缆、监控设备、配电柜、计量装置(由供电公司提供)等。逆变器虽然不是初始投资最大的,但无疑是光伏电站中最核心的设备。目前市场上有三种不同的逆变方案:集中式、组串式和集散式。那么,哪种逆变方案适合光伏扶贫项目呢?
我们从技术和投资成本两个维度来考虑。
首先,技术上。目前市场上三种逆变方案 —— 集中式、组串式、集散式各有特点,很难比较孰优孰劣,关键的是谁最适合光伏扶贫这种工程应用场景。
光伏扶贫项目多数是屋顶分布式或山地项目,光伏组件部署在屋顶,和屋顶朝向保持一致,这样会导致严重的并联失配损失。集中式逆变器虽然是传统逆变器的代表,但其MPPT数量少(一个500kW逆变器才具有最多4个MPPT),在大规模平地光伏项目上并联失配问题可能并不明显,但用在屋顶和山地的场景,其并联失配导致发电量损失的问题凸显。为了解决并联失配的问题,组串式和集散式逆变方案应运而生。组串式和集散式逆变方案都是做到了每2路光伏组串对应1路MPP跟踪,其能量跟踪密度大大提升,MPPT管理更精细化,极大地减少了并联失配造成的损失。
组串式和集散式比较,组串式方案长距离的传输是从逆变器到箱变的距离,其传输电压是480Vac,而集散式方案长距离传输是从集散式汇流箱到逆变器,其传输电压是800Vdc。很明显,集散式的800V长距离直流传输比组串式的480V长距离交流传输的传输损耗还要小。集散式方案即解决了并联失配问题,又减小了光伏电站的长距离传输损耗问题,是最优的选择。
索比光伏网 https://news.solarbe.com/201701/12/149196.html

