2016年是十三五的开局之年,年底的最近几个月里,包括生物质、风电、水电、太阳能等“十三五”规划密集出台,颇受业界关注。那么,光伏乃至太阳能行业,在中国电力工业乃至整个能源行业中将占据怎样的位置?
也许,“跳出光伏看光伏”——这可以让我们从更广阔的视角来看清这个产业。今天,光头君根据不同能源品类的十三五规划,精选二十几个简洁明了的表格,展示不同能源在未来5-10年的发展目标与趋势(包括煤炭行业),从而让我们的读者从“大能源”的视角来看待和分析光伏产业。
01近期相关政策发布情况

02电力发展 “十三五”规划
预计2020年全社会用电量6.8-7.2万亿千瓦时,年均增长3.6%到4.8%,全国发电装机容量20亿千瓦,年均增长5.5%,人均装机突破1.4千瓦,人均用电量5000千瓦时左右,接近中等发达国家水平,电能占终端能源消费比重达到27%。



03太阳能 十三五规划
到2020年底,太阳能发电装机达到1.1亿千瓦以上,其中,光伏发电装机达到1.05亿千瓦以上,在“十二五”基础上每年保持稳定的发展规模;太阳能热发电装机达到500万千瓦。太阳能热利用集热面积达到8亿平方米。到2020年,太阳能年利用量达到1.4亿吨标准煤以上。到2020年,光伏发电电价水平在2015年基础上下降50%以上,在用电侧实现平价上网目标,太阳能热发电成本低于0.8元/千瓦时。



04水电 发展十三五规划
2020年我国水电总装机容量达到3.8亿千瓦,其中常规水电3.4亿千瓦,抽水蓄能4000万千瓦,年发电量1.25万亿千瓦时,折合标煤约3.75亿吨,在非化石能源消费中的比重保持在50%以上。规划明确,下一步要不断扩大“西电东送”能力,2020年水电送电规模达到1亿千瓦。预计2025年全国水电装机容量达到4.7亿千瓦,其中常规水电3.8亿千瓦,抽水蓄能约9000万千瓦;年发电量1.4万亿千瓦时。同时,“十三五”期间,水电建设将带动水泥、钢材的消费。水电建设和运行期间还将为地方经济社会发展增加大量的税费收入,初步测算,“十三五”期间新投产水电运行期年均税费可达300亿元。









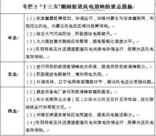
05风电 十三五规划
到2020年底,风电累计并网装机容量将达到2.1亿千瓦以上。其中,海上风电并网装机容量达到500万千瓦以上。风电年发电量将达到4200亿千瓦时,约占全国总发电量的6%。《规划》明确了“十三五”时期我国风电发展的重点任务:有效解决风电消纳问题。重视中东部和南方地区风电发展,将中东部和南方地区作为我国“十三五”期间风电持续规模化开发的重要增量市场;推动技术自主创新和产业体系建设。





06生物质 十三五规划
规划要求,2020年生物质发电总装机容量达到1500万千瓦,其中农林生物质直燃发电700万千瓦,城镇生活垃圾焚烧发电750万千瓦,沼气发电50万千瓦;生物天然气年利用量80亿立方米;生物液体燃料年利用量600万吨;生物质成型燃料年利用量3000万吨。







07煤炭工业 十三五规划
规划提出,化解淘汰过剩落后产能8亿吨/年左右。到2020年煤炭产量39亿吨,消费量41亿吨,煤矿数量控制在6000处左右。支持优势煤炭企业兼并重组,培育大型骨干企业集团。将有序推进陕北、神东、黄陇、新疆大型煤炭基地建设;控制蒙东(东北)、晋北、晋中、晋东、云贵、宁东大型煤炭基地生产规模。到2020年14个大型煤炭基地产量37.4亿吨,占全国煤炭产量的95%以上。加快大型煤炭基地外煤矿关闭退出。







全国煤炭开发总体布局是压缩东部、限制中部和东北、优化西部。

预计2020年,煤炭调出省区净调出量16.6亿吨,其中晋陕蒙地区15.85亿吨,主要调往华东、京津冀、中南、东北地区及四川、重庆;新疆0.2亿吨,主要供应甘肃西部,少量供应四川、重庆;贵州0.55亿吨,主要调往云南、湖南、广东、广西、四川、重庆。煤炭调入省区净调入19亿吨,主要由晋陕蒙、贵州、新疆供应,沿海、沿江地区进口部分煤炭。

08不同国家可再生能源占比规划

索比光伏网 https://news.solarbe.com/201701/09/149458.html

