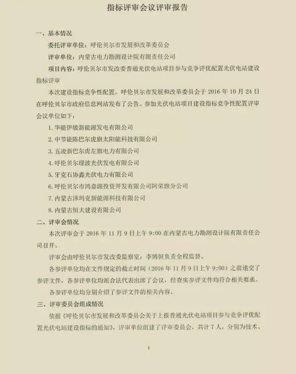
呼伦贝尔2016年30MW普通光伏指标竞选评审结果出炉,以下为详情。











索比光伏网 https://news.solarbe.com/201611/15/153640.html
呼伦贝尔2016年30MW普通光伏指标竞选评审结果出炉,以下为详情。











本站标注来源为“索比光伏网”、“碳索光伏"、"索比咨询”的内容,均属www.solarbe.com合法享有版权或已获授权的内容。未经书面许可,任何单位或个人不得以转载、复制、传播等方式使用。
经授权使用者,请严格在授权范围内使用,并在显著位置标注来源,未经允许不得修改内容。违规者将依据《著作权法》追究法律责任,本站保留进一步追偿权利。谢谢支持与配合!
日前,广东阳春市河口镇整镇分布式光伏发电项目遴选评审结果正式公示。根据此前,《阳春市河口镇整镇推进分布式光伏实施方案》的通知指标评分标准。对“百县千镇万村高质量发展工程”支持力度1.支持阳春市河口镇推进“百县千镇万村高质量发展工程”、乡村振兴等重点工作。
呼伦贝尔能源投资开发(集团)有限责任公司关于“防沙治沙和光伏一体化”项目优选拟投资合作主体评审结果的公示
近期,华能山东分公司莱州土山镇1000兆瓦海上光伏发电项目可研及前期专题、勘察设计(预招标)中标结果公示,中国电建集团西北勘测设计研究院有限公司以15800000元投标报价获得该项目。
7月3日,中电联发布2024年度电力行业光伏发电运行指标对标结果,国电电力江西新能源彭家园光储电站成功入选AAAAA级光伏电站。
在赞比亚凯布韦,非洲炽热阳光照耀下,一座承载着当地能源希望的百兆瓦级光伏电站正式并网发电!近日,由中国电建承建、全部采用晶澳科技DeepBlue 4.0 Pro光伏组件的赞比亚凯布韦100MW光伏项目举行盛大并网仪式。赞比亚总统哈凯恩德·希奇莱马(Hakainde Hichilema)亲临现场揭牌剪彩,盛赞该项目为“赞比亚迈向1000MW光伏目标的关键里程碑”。
7月5日,德国太阳能工业协会(BSW-Solar)发布数据显示,该国光伏累计装机容量已达107.5GW,覆盖屋顶、阳台及露天场地等多元场景,标志着德国在2030年实现215GW目标中正式跨越半程节点。
根据建设项目环境影响评价审批有关规定,经审查,我局拟对《中广核新能源阜阳有限公司中广核阜阳市颍东区杨楼孜镇110MW光伏项目环境影响报告表》作出审批意见。为保证审批的严肃性、公正性和公众知情权,现将该项目环评文件基本情况予以公示,公示期为5天。如有意见,请于公示期内将书面意见反馈至市政务服务中心生态环境局窗口处。
7月1日,全国企业破产重整案件信息网披露,安徽柯仕达科技有限公司以环宇光伏科技(常州)有限公司"不能清偿到期债务且明显缺乏清偿能力"为由,向江苏常州市金坛区人民法院申请对其进行破产清算,案号为(2025)苏0413破申37号。
在"双碳"目标推动下,中国分布式光伏装机量持续攀升。截至2025年6月,全国屋顶光伏累计装机突破200GW,其中光伏发电阳光棚作为"光伏+"模式的典型应用,正以年均30%的增速进入千家万户。然而,随着光伏棚在城乡屋顶的普及,关于"电磁辐射致癌""光污染伤眼"等争议也甚嚣尘上。小编将从电磁安全、结构安全、环境健康三个维度,结合权威机构检测数据与典型案例,揭示光伏阳光棚的真实“安全边界”。
7月1日,全国企业破产重整案件信息网披露,安徽柯仕达科技有限公司以环宇光伏科技(常州)有限公司"不能清偿到期债务且明显缺乏清偿能力"为由,向江苏常州市金坛区人民法院申请对其进行破产清算,案号为(2025)苏0413破申37号。
近日,山西省能源局、国家能源局、山西监管办公室正式下发《分布式光伏发电开发建设管理实施细则(试行)》的通知,于2025年8月1日起施行,有效期两年。文件指出,分布式光伏发电上网模式包括全额上网、全部自发自用、自发自用余电上网三种。



