自2014年10月以来,光伏扶贫得到了国家政策的大力支持,近两年,各省也纷纷出台光伏扶贫相关政策。几年的探索,我国摸索出了哪些值得借鉴的光伏扶贫创新模式呢?本文南度度为大家总结了各省光伏扶贫政策、几种光伏扶贫的主要类型和成功模式,关注光伏扶贫的朋友可不能错过咯!
当光伏遇上扶贫,一种备受欢迎的精准扶贫新途径诞生了。光伏扶贫充分利用了贫困地区太阳能资源丰富的优势,通过安装光伏电站,产生连续25年的稳定收益,实现了扶贫开发和新能源利用、节能减排有效结合。
自2014年10月以来,光伏扶贫得到了国家政策的大力支持,近两年,各省也纷纷出台光伏扶贫相关政策。几年的探索,我国摸索出了哪些值得借鉴的光伏扶贫创新模式呢?本文南度度为大家总结了各省光伏扶贫政策、几种光伏扶贫的主要类型和成功模式,关注光伏扶贫的朋友可不能错过咯!

一、光伏政策汇总
(一)国家级
截至目前,国家出台的光伏扶贫政策共有以下6个。
1、《关于实施光伏扶贫工程工作方案》
2014年10月11日,国家能源局、国务院扶贫开发领导小组办公室联合印发《关于实施光伏扶贫工程工作方案》,这是我国出台的第一个关于光伏扶贫的政策。方案决定利用6年时间组织实施光伏扶贫工程,在安徽、宁夏、山西、河北、甘肃、青海的30个县开展首批光伏试点。
该方案定了两个目标:一是实施分布式光伏扶贫,支持片区县和国家扶贫开发工作重点县(以下简称贫困县)内已建档立卡贫困户安装分布式光伏发电系统,增加贫困人口基本生活收入。二是片区县和贫困县因地制宜开展光伏农业扶贫,利用贫困地区荒山荒坡、农业大棚或设施农业等建设光伏电站,使贫困人口能直接增加收入。
2、《光伏扶贫实施方案编制大纲(试行)》
2015年3月9日,国家能源局新能源和可再生能源司发布《光伏扶贫实施方案编制大纲(试行)》,进一步指导地方编制光伏扶贫实施方案,推进光伏扶贫工程建设,保障光伏扶贫项目有效实施。
3、《太阳能利用十三五发展规划征求意见稿》
2015年12月15日,国家能源局发布《太阳能利用十三五发展规划征求意见稿》,指出“十三五”时期,我国光伏扶贫工程总规模达15GW。除了地面扶贫项目总规模为10GW左右,分布式光伏扶贫规模也将达到5GW;如果按平均每家庭3KW计算,将实现166万个家庭屋顶分布式项目。
4、《关于印发2016年定点扶贫与对口支援工作要点的通知》
2016年3月1日,国家能源局发布《关于印发2016年定点扶贫与对口支援工作要点的通知》,要求加快清洁能源发展,扩大光伏扶贫实施范围。同时,探索资产收益扶贫,使清洁能源资源开发与建档立卡贫困户脱贫直接挂钩,增加贫困人口收入,真正做到精准扶贫。
5、《关于实施光伏发电扶贫工作的意见》
2016年3月23日,国家五部委发布五部委《关于实施光伏发电扶贫工作的意见》,意见指出,要在2020年之前,重点在前期开展试点的、光照条件好的16个省的471个县的约3.5万个建档立卡贫困村,以整村推进的方式,保障200万建档立卡无劳动能力贫困户(包括残疾人)每年每户增加收入3000元以上。其他光照条件好的贫困地区可按照精准扶贫的要求可因地制宜推进实施。
6、《中国农业发展银行光伏扶贫贷款管理办法(试行)》
2016年8月9日,中国农业发展银行发布光伏扶贫贷款管理办法,明确了贷款对象、贷款条件、贷款额度、贷款利率、贷款期限、贷款方式、贷款流程等具体内容。符合要求的贷款对象,项目贷款由扶贫资金进行贴息的,贷款期限,最长不超过15年,可宽限期,利率在人民银行基准利率基础上下浮0—10%。
(二)省级
紧跟国家政策,各省也纷纷出台了光伏扶贫相关政策,都根据本省的特殊情况制定了光伏扶贫的具体目标、补贴方式和扶贫模式。

(三)市、县级
不同于省级的政策制定的是一个宏观的目标计划,县级的相关政策则更具有落地性和实操性。其中,安徽省在光伏扶贫中表现得最为积极。
安徽省各市县光伏扶贫政策

河南省各市县光伏扶贫政策

重庆市各县光伏扶贫政策

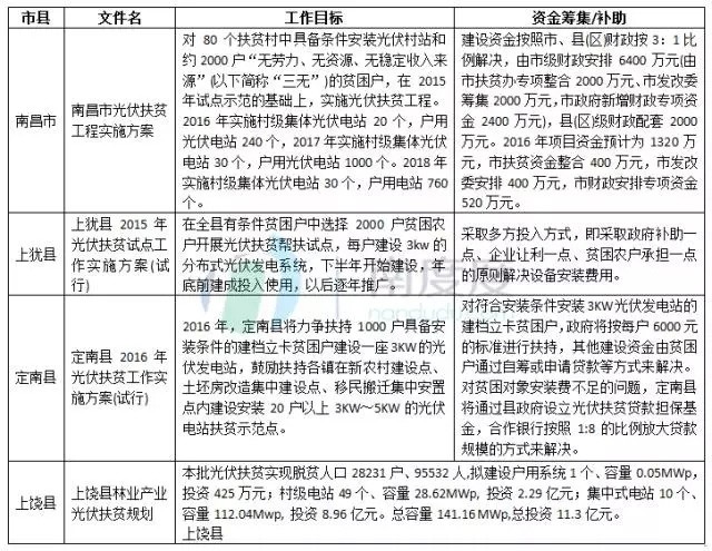
江西省各县光伏扶贫政策

湖北省各县光伏扶贫政策山东省费县

政策:费县光伏扶贫项目收益分配监督管理办法
村级光伏扶贫电站,由政府控股的费县富农光伏发电有限责任公司以光伏发电经营权收益和其他有效资产为抵押,争取上级政策性银行或商业银行支持,统一承贷。电站收益扣除相关费用后平均分拨到每个贫困户。
集中式光伏扶贫电站,主要采取“光伏+”运作模式,由费县人民政府和山东东方商业集团共同出资建设,出资比例为3:7。由山东东方商业集团负责建设和管理运营,自2016年起20年内,每年向对应贫困户支付3000元/每户。
二、光伏扶贫的主要类型
光伏扶贫是一种精准扶贫的方式,投入少、回报稳定、可持续。从各地的实践看,光伏扶贫主要有以下四种类型:
1、户用光伏发电扶贫。利用贫困户屋顶或院落空地建设3-5KW的发电系统,产权和收益均归贫困户所有。
2、村级光伏电站扶贫。以村集体为建设主体,利用村集体的土地建设100-300KW的小型电站,产权归村集体所有,收益由村集体、贫困户按比例分配,其中贫困户的收益占比在60%以上。
3、光伏大棚扶贫。利用农业大棚等现代农业设施现有支架建设的光伏电站,产权归投资企业和贫困户共有。
4、光伏地面电站扶贫。利用荒山荒坡建设10MW以上的大型地面光伏电站,产权归投资企业所有,之后企业捐赠一部分股权,由当地政府将这部分股权收益分配给贫困户。
三、光伏扶贫成功模式
光伏扶贫中最大的问题是初始建设投入都较大,好的扶贫模式可以有效解决贫困户的初始投入,后期贫困户可以利用光伏电站收益获得稳定收入。结合不同地区、不同条件,许多扶贫模式大同小异,这里归纳了几种较为成功的扶贫模式和相关案例:







索比光伏网 https://news.solarbe.com/201608/23/160505.html

