河北发改委印发普通光伏电站项目竞争性配置办法通知
河北参加评选的项目应具备如下条件:纳入本地区光伏发电建设“十三五”发展规划;企业投资能力强,无违约失信行为;技术先进,示范带动作用强;前期工作条件成熟;电网接入和市场消纳条件好;参与上网电价竞争;单个项目容量原则上不小于20兆瓦。
评分标准:

2.浙江省
浙江省2016年1GW普通地面光伏电站建设规模竞争性分配方案
申报竞争性分配项目按以下指标进行评分:
(一)企业投资能力(满分15分)
1.企业(或同一母公司,下同)具有较好的光伏发电项目投资建设业绩,或具有国产化(地产化)光伏设备实业工厂或产品。(8分)
2.企业具备较好的投资实力,具有项目总投资额30%自有资金或其它融资证明。(7分)
(二)项目前期工作深度(满分25分)
3.项目已取得国土、规划、环保、林业、农业、水利等部门相关支持性意见。(6分)
4.项目已签订场地租赁协议或自有土地权属证明且已支付一年以上租金,并已备案。(6分)
5.项目光伏组件、支架、逆变器等设备已完成购置。(3分)
6.项目合规并已开工建设。(10分)
(三)电网接入及消纳条件(满分10分)
7.项目已取得国网公司并网初步支持性意见,电量消纳不存在问题。(10分)
(四)建设方案(满分8分)
8.建设工期合理、里程碑节点完整、前后工序衔接合理,项目并网投运时间较早。(6分)
9.劳动安全、环境保护设计、节能降耗、社会影响分析等保障措施合理。(2分)
(五)上网电价降幅(满分15分)
10.项目上网电价在我省的国家光伏电站标杆上网电价基础上降低(单位为分/千瓦时)。(15分)
(六)多能互补效果(满分12分)
11.具有“农光互补”“林光互补”“渔光互补”等综合利用的具体方案,组件安装高度达到农林业种植、渔业养殖等技术要求。(7分)
12.成立农业、林业、渔业等产业经营公司,或与相应公司签订委托承包经营合同。(5分)
(七)技术先进性(满分10分)
13.主要设备在通过国家规定的认证机构认证基础上,需达到或超过2015年“光伏领跑者”相关技术指标。(5分)
14.光伏组件和逆变器等主要设备质保期在5年以上。(2分)
15.具有其他先进技术。(3分)
(八)其他(5分)
16.企业已在我省建成2兆瓦以上屋顶分布式光伏。(5分)
(九)附加
17.以往建设规模指标完成较差,建成光伏发电项目或生产光伏主要设备故障率较高的企业,总分扣减5分。
18.为推进我省光伏产业发展作出贡献,总分加5分。
19.在省内具有燃煤电厂的业主,鼓励建设光伏等可再生能源项目,总分加5分。
3.山西省:未纳入规模管理的项目单位,依次递补纳入年度规模实施方案
山西《开展2016光伏电站竞争性配置规模指标工作》的通知
山西省2016年竞争性配置规模指标的工作重点考虑以下范围的光伏发电项目:(1)2014年、2015年已备案的结转项目;(2)2015年备选项目、中期优先项目;(3)各市发改委推荐上报的2016年储备项目。
另外,通知格外指出,光伏发电年度实施方案下达之日起,半年内未开工建设、一年内未完成并网的项目,视其自动放弃2016年规模指标。未纳入规模管理的项目单位,依次递补纳入年度规模实施方案。
4.内蒙古:参与评优的企业注册资本金应不低于500万元
内蒙古自治区下发《普通光伏电站项目竞争性配置试行办法(征求意见稿)》
参加评优的企业应具备如下条件:参与评优的企业工商登记经营范围应包含新能源电力开发、建设、运营等相关内容;注册资本金应不低于500万元;无违约失信行为。
参与评优的项目应具备以下条件:投资主体符合第九条内容;具有明确的场址坐标和旗县级以上土地部门出具的用地意见;旗县级以上电网企业出具的电网接入
评选内容包括上网电价评价、技术先进性评价、企业投资能力和业绩评价、电网接入评价、电力消纳评价和履行社会责任评价等六个部分的内容,详见附件《内蒙古自治区普通光伏电站项目优选评分标准》。
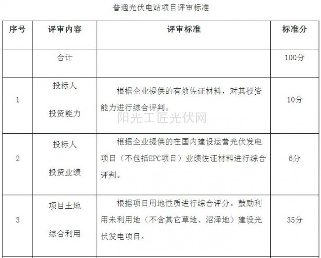
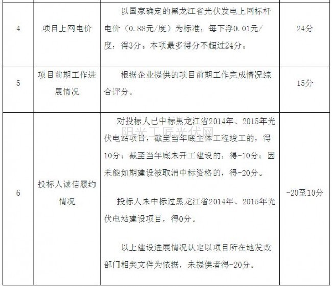
5.黑龙江:普通光伏电站项目投标建设规模最小为2万千瓦
黑龙江省2016年普通光伏电站项目竞争性配置方案(试行)
配置区域范围:全省除已纳入国家光伏发电扶贫重点实施范围、可单独争取建设规模的20个贫困县(市)以外其他地区。
项目规模要求:普通光伏电站项目投标建设规模最小为2万千瓦(在2015年中标项目基础上扩建的项目建设规模最小可为1万千瓦),最大不超过4万千瓦,每个投标人最多投标不超过2个项目。


6.四川省配置方式:每个市(州)申报项目规模不得超过20万千瓦
国家能源局给四川省下达了2016年光伏项目新增建设规模40万千瓦的指标任务,相比较去年已下降20万千瓦,近日,四川省2016年光伏规模指标优选配置项目名单已经出炉,这是最早发布配置项目名单的省份。
申报要求:每个市(州)申报项目规模不得超过2016年新增建设规模的一半(20万千瓦),由市(州)初选并统筹后,以正式文件报送省能源局,同时附申报项目排序表。若申报项目规模超过20万千瓦,按申报项目排序取消20万千瓦项目进入专家评估。
(二)同一公司申报项目不得超过2个、申报规模不得超过5万千瓦。单个项目规模不得超过5万千瓦。
(三)市(州)发展改革委(能源办)要按照川能源[2016]3号文的要求,从电网接入条件、建设用地落实情况、建设方案编制深度、技术先进性、综合利用、开工时间等方面对申报项目进行初选,并严格把关。
(四)集中式项目须提供项目建设方案(包括综合利用)、上网电价降价额度及承诺文件、建设用地落实证明文件、企业资信业绩材料、参与光伏扶贫证明材料(若有)、通讯联系方式等,并加盖企业公章,项目申报材料一式五份。
(五)分布式光伏需提供项目建设方案或备案文件,已接入或拟接入变电站及电压等级,以及电网企业消纳意见(一式叁份)。

7.湖北省光伏电站评优涉及的内容
项目建设条件:
1、土地租用情况。提供签订的土地租用合同,已预付一年租金的需要提供预付租金证明。
2、政府有关部门意见。厂址占用林地、荒山荒坡等需要国土、林业部门出具意见函,意见函包括土地、林地性质,对项目建设的意见。厂址占用江河、湖泊、水库、滩涂、泄洪区等需要国土、水利部门出具意见函,意见函包括土地、水域性质,对项目建设的意见。厂址占用废弃矿、坑洼地等需要国土部门出具意见函,意见函包括土地性质,对项目建设的意见。
3、电网公司意见。提供项目电力接入系统评审会议纪要,或有资质的机构编制完成的《项目电力接入系统报告》,或电网公司出具的支持函(支持函应明确项目拟接入的变电站和该变电站具有消纳项目所发电量能力)。
8.广西光伏电站优选评分表

索比光伏网 https://news.solarbe.com/201608/16/161073.html

