经过2015年的强势复苏,经过2016年上半年疯狂的抢装潮,我国光伏行业来到了2016年的下半年。而相对于上半年的火热,下半年的光伏市场似乎十分冷清。进入2016年下半年以来,随着“抢装潮”落幕,整个光伏市场需求骤降,包括硅片、电池及组件在内的光伏产业链上下游品种价格已出现全面下滑。与此同时,因为抢装潮而迅速扩张的电站规模加大了弃光限电问题恶化的可能性。然而最大的挑战还不在于此,在光伏补贴逐步下调的时代,光伏电站的投资收益相对下降,而我国光伏行业还没有找到最合适的方式来保障光伏电站的投资收益。
在行业面临种种挑战之下,对于现今的光伏行业来说,上半年的抢装潮似乎像是昨夜的狂欢,而今只剩下疲惫与茫然。
但是,面对行业发展节点,我国光伏行业并没有轻易言败。早在“630”大限之前,业内大佬就开始呼吁“降本增效”,目前我国光伏企业正在积极进行技术创新,以求渡过难关。与此同时,国家对“领跑者”计划的鼎力支持,也使得我国光伏行业向“创新、高效”方向发展。纵观光伏行业的发展历程,技术创新、产业升级一直是光伏行业发展的最大支撑。是以,在行业面临挑战之际,我国光伏企业亟需通过技术创新来带动整个光伏的产业升级,从而将我国光伏行业带入下一个高速发展阶段。
在此背景之下,为鼓励太阳能光伏行业创新,促进产学研合作,加快高科技成果转化步伐,由OFweek中国高科技行业门户主办、OFweek太阳能光伏网及OFweek行业研究中心共同承办的“OFweek 2016中国太阳能光伏行业年度评选”重磅来袭。
“OFweek 2016中国太阳能光伏行业年度评选”已连续举办两年,是OFweek2016年高科技行业重要的评选活动之一。OFweek将携手行业协会及权威专家对2016年为太阳能光伏产业乃至全球新能源产业成长付出卓越贡献的重要企业进行评选与表彰。此次评选活动旨在表彰光伏行业具有突出贡献的优秀产品、技术项目及企业、人物,鼓励更多企业投入技术创新,同时为行业输送更多创新产品、前沿技术;以提高生产力、经济效益;给用户提供更大便利;引导行业良性快速发展。活动以其公正、客观的评选流程倍受业界广泛关注,已成为中国高科技领域最具专业性、影响力和代表性的行业评选!
颁奖典礼将在深圳隆重举行,并将邀请高端科技类、财经类大众媒体以及光伏行业专业媒体到场参与,大大提升获奖企业的品牌知名度。欢迎各厂商踊跃报名参加。
参选理由
OFweek Solar PV Awards奖评选作为OFweek高科技行业的评选活动之一,是目前中国业界最具专业性、影响力和代表性的奖项!评选过程公开、公正、客观!
荣耀展示您的创新产品/技术,加冕行业创新领导者,助推行业良性发展;
通过OFweek专业全产业链媒体平台,全方位获得面向目标客户及业界人士的绝佳免费推广和广泛媒体关注机会,迅速提升品牌形象;
通过影响广泛的颁奖活动,媒体专场见面会,直接接触主流媒体、行业专家、顶尖企业决策者、目标买家,有效拓展市场,提升品牌知名度。
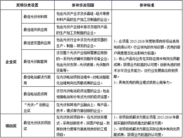
评选奖项设置及标准
本次颁奖活动设立了8个光伏奖项,让光伏行业相关企业均有机会竞逐奖项。

备注:本次活动最终解释权属OFweek主办方所有,主办单位与评审团保留奖项增删与奖杯数量的权利,结果刊载最终以网站公告为主。
评选流程
第一阶段:申报和提名(报名截止:2016年8月31日)
评选活动以公开形式向业界征集报名,拥有创新产品/技术的优秀企业均可报名参与;同时评委团也可推荐部分候选名单;申报企业请在8月31日前将相关材料传到组委会,过期恕不受理;
第二阶段:用户投票及专家评选(2016年9月5日-2016年10月15日)
用户可登录活动官方网站,对入围参赛企业、产品进行投票;评委团将对入围名单进行多次讨论,参考网络投票意见,审定最终获奖名单;(本次评分采用10分制,评委团根据评选标准进行打分,最终获奖名单专家的分值占60%权重,网络投票占40%权重。)
第三阶段:获奖名单公布及颁奖典礼(2016年11月17日)
评选结果将于会场公布,并同步在OFweek官网公布并进行详细报道;将举办隆重颁奖仪式,邀请入围企业、评委团代表、研讨会专业听众、网友及行业主流媒体齐聚一堂,共同见证。
评选方式:
此次评选报名不收取任何费用,投票参与方式仅限网上进行,同一个IP地址一天只限投票一次。各项目获得的投票数在活动规定的投票时限内为准;奖项设置按每个入围参选项目的行业贡献程度及其影响代表性评选出至少3名最终获奖者;(具体以参评情况决定)
谁是评委?
OFweek Solar PV Awards 奖评选由来自国内权威行业协会、高等院校、科研机构的资深专家组成的独立评审团以公平、客观的立场,对参赛产品/技术进行讨论与筛选,最终评选出年度最具代表性的光伏行业创新技术和产品。
报名方式(报名截止:2016年8月31日)
方式一:请致电86-755-83279016-829 或发送电子邮件至liuyufeng@ofweek.com,索取报名表
方式二:请登入活动网站http://www.ofweek.com/award/2016/solar/,在线填写并提交报名表
联系我们
关于参赛报名及市场合作事宜,请联系:

索比光伏网 https://news.solarbe.com/201607/18/163933.html

