2016年3月23日,国家发展改革委、国务院扶贫办、国家能源局、国家开发银行、中国农业发展银行等五部门联合下发《关于实施光伏发电扶贫工作的意见》,决定在全国具备光伏建设条件的贫困地区实施光伏扶贫工程。
据了解,光伏发电清洁环保,技术可靠,收益稳定,既适合建设户用和村级小电站,也适合建设较大规模的集中式电站,还可以结合农业、林业开展多种“光伏+”应用。在光照资源条件较好的地区因地制宜开展光伏扶贫,既符合精准扶贫、精准脱贫战略,又符合国家清洁低碳能源发展战略;既有利于扩大光伏发电市场,又有利于促进贫困人口稳收增收。
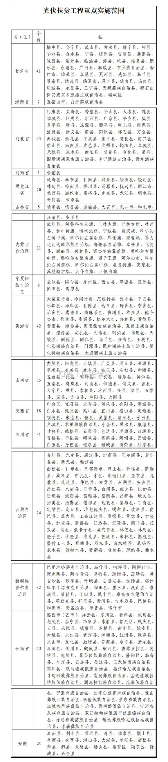
意见指出,光伏扶贫工程的工作目标是在2020年之前,重点在前期开展试点的、光照条件较好的16个省的471个县的约3.5万个建档立卡贫困村,以整村推进的方式,保障200万建档立卡无劳动能力贫困户(包括残疾人)每年每户增加收入3000元以上。其他光照条件好的贫困地区可按照精准扶贫的要求,因地制宜推进实施。
意见要求各级地方扶贫管理部门根据国务院扶贫办确定的光伏扶贫范围,以县为单元调查摸清扶贫对象及贫困人口具体情况,包括贫困人口数量、分布、贫困程度等,确定纳入光伏扶贫范围的贫困村、贫困户的数量并建立名册。省级扶贫管理部门以县为单元建立光伏扶贫人口信息管理系统,以此作为实施光伏扶贫工程、明确光伏扶贫对象、分配扶贫收益的重要依据。并根据扶贫对象数量、分布及光伏发电建设条件,在保障扶贫对象每年获得稳定收益的前提下,因地制宜选择光伏扶贫建设模式和建设场址,采用资产收益扶贫的制度安排,保障贫困户获得稳定收益。各贫困县所在的市(县)政府应建立光伏扶贫收入分配管理办法,对扶贫对象精准识别,并进行动态管理,原则上应保障每位扶贫对象获得年收入3000元以上。
为了确保政策落实,意见还指出有关部门将实施优先安排光伏扶贫电站建设规模、加强金融政策支持力度、切实保障光伏扶贫项目的补贴资金发放、鼓励企业履行社会责任等配套措施。

索比光伏网 https://news.solarbe.com/201604/05/171579.html

