
河北省保定市阜平县属国家级贫困县,该县的黑崖沟村贫困人口就有344人,其中,57%的贫困人口是基本丧失劳动能力的60岁以上老人,共计196人。经调查测算,如果黑崖沟村的光伏项目全部安装完成,能为困苦老人们带来人均年收入1000多元,就能保障特困老人们最基本的生活。
国家机关事务管理局扶贫工作成员、黑崖沟村党支部第一书记刘伟告诉记者,在元旦发布了有关黑崖沟村光伏养老项目的消息后,立即得到了社会各界爱心人士的积极响应和慷慨解囊。第一期项目募捐,为村里20位特困老人筹集了8.5万元的设备资金。截止2016年1月5日14点,参与捐赠活动的人士多达186位,共筹善款91436.26元,超额6436.26元。第一期光伏养老工程预计2016年4月1日前完成并实现并网发电,工程进展情况有关单位将通过微信微博等方式,及时向社会公开。
如果人人都献出一点爱,世界将变得更美好。向第一期项目中慷慨解囊的人表示崇高的敬意,于此同时项目第二期募捐也正式启动,为黑崖沟村80岁以上老人安装光伏养老设备的筹集资金。设备共计6组,18KW,预计需要资金10.2万元。第二期项目若全部完成,可为村里23位80岁以上老人提供每年1000元的稳定收入。
为了帮助老人们尽早脱贫脱困改善生活,广州国际光伏展组委会呼吁行业人士共同加入到此次项目募捐中来,捐助一些光伏产品给黑崖沟村,此次光伏扶贫公益3KM24户,6KM13户合计150KW,现寻求部分组件(可按3-6KW赞助)和监控其他捐赠的赞助商。光伏爱心公益,有你有我,欢迎更多企业加入助力。广州国际光伏展将为您公司在本次展览会的会刊上免费做广告!
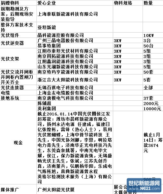
附:第二期项目捐助者名单

索比光伏网 https://news.solarbe.com/201601/25/175318.html

