光伏产业链的组成:晶体硅-硅片/硅棒-电池组件-应用系统。光伏产业的整个链条分为:上游的硅料、硅片环节;中游的电池片、电池组件环节;下游的应用系统环节。从产业结构来看,光伏市场呈倒金字塔型,涉及的企业数量依次大幅增加。从利润结构来看,上游的硅料生产获利最高,下游应用端的收益也非常稳定。中间端电池片和电池组件的附加值较低。

上游产业链竞争相对激烈

多晶硅寡头垄断
在多晶硅生产方面,核心技术垄断在诸如Hemock和Wacker等外商手中,但竞争格局正在改变。
2012-2013年间,由于多晶硅价格的滑坡,我国多晶硅企业面临了巨大的亏损。虽然目前价格回升导致行业回暖,但产能的恢复多半集中在保利协鑫、大全新能源、特变电工等少数大型企业手中。
从产量上来看,2014年我国多晶硅产量达到13.2万吨,同比增长57%,位居全球首位。仅保利协鑫下属的江苏中能硅业年产能就达6.5万吨。随着更大规模生产线的上马以及技术的进步,我国多晶硅的竞争优势在加强。
硅片竞争相对激烈

我国硅片产业规模持续扩大。根据光伏行业协会的数据,截止2014年底,我国硅片产量达到88亿片,约占全球的76%。其中,前十大企业的产量达到行业的77%,河北英利、天合光能等继续领跑。但行业整体产能利用率约在72%,去产能仍有空间。
电池组件利润单薄

太阳能电池组件是光伏产业链中利润比较单薄的一环,进入门栏不高、中小企业参与较多。2014年,我国前10家组件企业产量约占全国总产量的52%。而电池组件也是产业链条中面临亏损最严重的。
我国光伏行业经历过一波由盛至衰的过程
我国的光伏蓬勃发展于2006年,主要是受到以德国为主的欧洲大力发展可再生能源发电的刺激。
2006年我国太阳电池产量为400MW,2007年一跃达到1088MW,成为世界第一大光伏电池生产国。2008年以后银行信贷的宽松、国外市场需求的持续增长,促使我国的太阳能产业实现跨越式发展。
但是,同其他制造业类似的,在产品价格高企和毛利率诱人的刺激下,不断有企业进入光伏产业,行业内企业也纷纷新增生产线扩大产能以降低生产成本。在2011年行业实现靓丽业绩的同时,当年5月开始,多晶硅价格直线下滑,从每吨70万元迅速下降到21-25万元。同时,欧洲市场逐渐饱和,光伏行业产能与需求比从2010年的41:16.7下降到63:21。行业形势恶化,产能过剩严重。
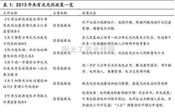
2013年在国家能源结构调整的大方针背景下,能源主管部门先后出台了一系列的政策,从电价补贴到并网保证等方面,促进下游电站终端系统的建设。借次机会,整个行业向下游倾斜,同时带动上游制造业的复苏。
光伏电站成为利润最厚的一个环节

光伏的终端在于其电站应用系统。光伏电站发端于欧洲,后扩大到美国、日本。截止2012年末,我国并网的电站累积装机容量仅为6GW。而仅2013年一年,新增装机容量为10GW。根据国家能源局的规划,2014年我国新增光伏电站指标为14GW,包括6GW的集中式电站和8GW的分布式电站(实际完成约为10.56GW)。终端电站的建设在短短一年之间,从少人知晓成为炙手可热的项目。
光伏电站利润丰厚
以光伏发电为代表的新能源是国家的战略选择
电站建设热潮的兴起主要来源于两方面的背景:其一是欧美国家对我国相关产品的双反;其二是我国大力推动新能源和可再生能源的建设。
2013年美国和欧盟对中国光伏产品征收巨额反倾销税和反补贴税。由于两者市场占中国光伏出口的80%,此举对中国企业的打击非常大。据估计,中国相关企业可能的损失超过200亿美金,危及40万从业人员。
由于2012年以来,欧洲市场趋于饱和,新能源补贴的削减加剧了欧盟市场的需求的萎缩,一时间光伏企业哀鸿遍野。国内43家多晶硅生产企业只有8家仍然在开工,与此同时光伏巨头无锡尚德和江西赛维由于资不抵债而申请破产。国家政策部门出于保护国家核心产业的目的,积极开拓国内市场。利用光伏电站的建设消纳一部分产能。
同年,中国受到了严重的雾霾侵袭。过度依赖煤炭的能源供应结构是导致雾霾的重要原因之一。优化能源结构,提高可再生能源和清洁能源在能源消耗中的比例,成为国家战略考虑。2014年3月,国务院印发了《国家新型城镇化规划》,目标在2020年城镇可再生能源利用比例达到13%。根据能源局做出的规划,到2020年,光伏发电将达到1亿千瓦,每年减少燃煤5000万吨。
推动光伏电站建设最重要的是政策的扶持
2013年开始,以国家能源局为代表的能源政策制定出台了一系列政策推动光伏电站的发展。这个主要体现在几个方面:
补贴
新能源发电的整体成本仍然远高于传统能源发电,相应在售电电价方面不具备优势。无论在海外市场还是国内市场,电站建设依赖对其电价的补贴。国家能源局规定,2014年国家太阳能资源三类地区的建成光伏电站分别给予1元/千瓦时,0.95元/千瓦时,0.9元/千瓦时的标杆电价。
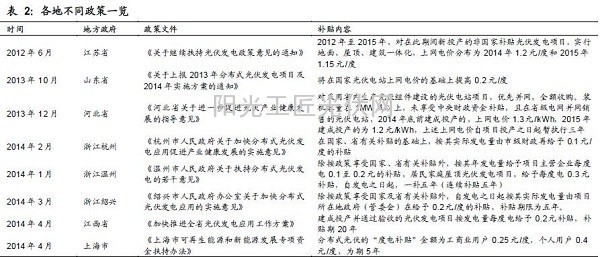
同时,各省根据自身情况给予一定省内补贴。比如江苏省给予年内并网发电的电站20年0.2元/千瓦时的补贴,河北省给予2014年并网发电的电站3年0.3元/千瓦时的补贴。
并网
光伏发电的并网问题也是一个非常重要的问题。光伏发电具有随机性、波动性的特征,大规模的并网可能对电网电压、频率及相位有影响,因此电网企业对于新能源发电仍然有不少保留态度。
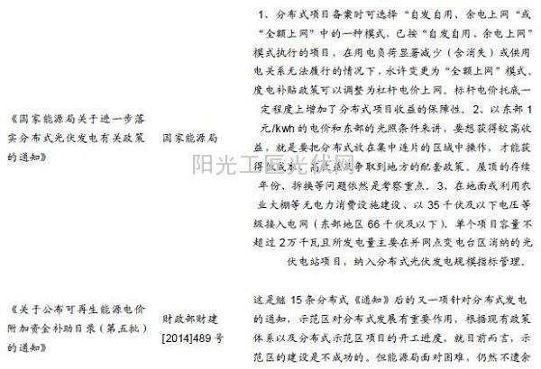
今年7月,国家能源局和工商局印发风力发电场、光伏电站并网调度协议示范文本,规范电网企业与风电、光伏发电企业的并网调度行为,维护和促进电力系统安全优质经济运行。
另一方面,在西部建设地面集中式电站,由于当地电力消纳能力较差,如果无法远距离输出,就可能出现“限电”现象,这在甘肃等地尤为明显。这需要配套的特高压输电线路建设,来解决西部电力过剩的问题。
对于分布式电站来说,也存在多余电力如何消纳的问题。在长期以来,分布式发电采取“自发自用”的方式,这就可能造成多余的电力由于没有买家而浪费,影响发电收益,降低业主的积极性。2014年8月4日,国家能源局在浙江嘉兴召开分布式光伏会议,国家能源局局长吴新雄发表讲话,积极鼓励分布式光伏发展。分布式电力实行“自发自用,余额上网”的新规,并且上网电量享受0.42元/千瓦时的电价。





光伏电站的核心优势:收益稳定,具有类固定收益的金融特性
光伏电站之所以在2014年掀起一波建设热潮,主要是由于其投资回报率较高并且收益明确,类似于高收益的固定收益产品。其回报的明确性来源于来个方面的保证:
1.在国家相关政策的保证下,上网电价、电价补贴等得以明确。根据各地太阳能资源条件和建设成本,集中式光伏电站在全国分为三类资源区,实行每千瓦时0.9元、0.95元、1元的电价标准。分布式光伏发电项目实行按照发电量进行电价补贴的政策,电价补贴标准为每千瓦时0.42元。标杆上网电价和电价补贴标准的执行期限原则上为20年。
2.在20-25年光伏电站使用周期内,发电量稳定。首先,在光伏电站使用周期内,当地的太阳能资源是一个恒定的参数。虽然每月或者每年的风霜雨雪天气有所变化,但从年平均光照来看,太阳能基本是稳定的。在光伏电站建设前期调查中,通常会使用权威机构,比如美国NASA测定的太阳能辐射量作为参数确认电站的发电量。
其次,组件的转换效率稳定。目前,大厂商出产的组件都可以保证在20-25年光伏使用周期内,组件的年转换效率稳定,通常第一年减少2.5%,今后每年以0.7%的速度衰减。同时,品牌厂商也能够给予所产组件可靠的质量保障措施。目前,也有保险机构正在积极开发新的保险品种,对光伏电站各部件和各流程进行保险,从而达到整体保发电量的效果。
在两方面的保证下,光伏电站成为类似于房地产经营,建设期一次性投入,后续通过售电和租赁实现每年稳定的现金流回报。目前测算光伏电站的内部收益率在10~15%之间,相较于上游制造业,这个回报率是非常诱人的。
目前银行理财资金的回报率在年化5.5%左右,电站稳定在10%以上的回报,也可以被看作非常好的固定收益产品。(报告附录将通过某电站的实际收益率测算来说明光伏电站的固定收益性质)。我们根据附录中电站的参数条件推算1GW规模的光伏电站的经济效益,如下表:
索比光伏网 https://news.solarbe.com/201512/28/177428.html

